GM Service Manual Online
For 1990-2009 cars only
Makes
🢒
Chevrolet
🢒
2000
🢒
Chevy C Silverado - 2WD
🢒
Body and Accessories
🢒
Lighting Systems
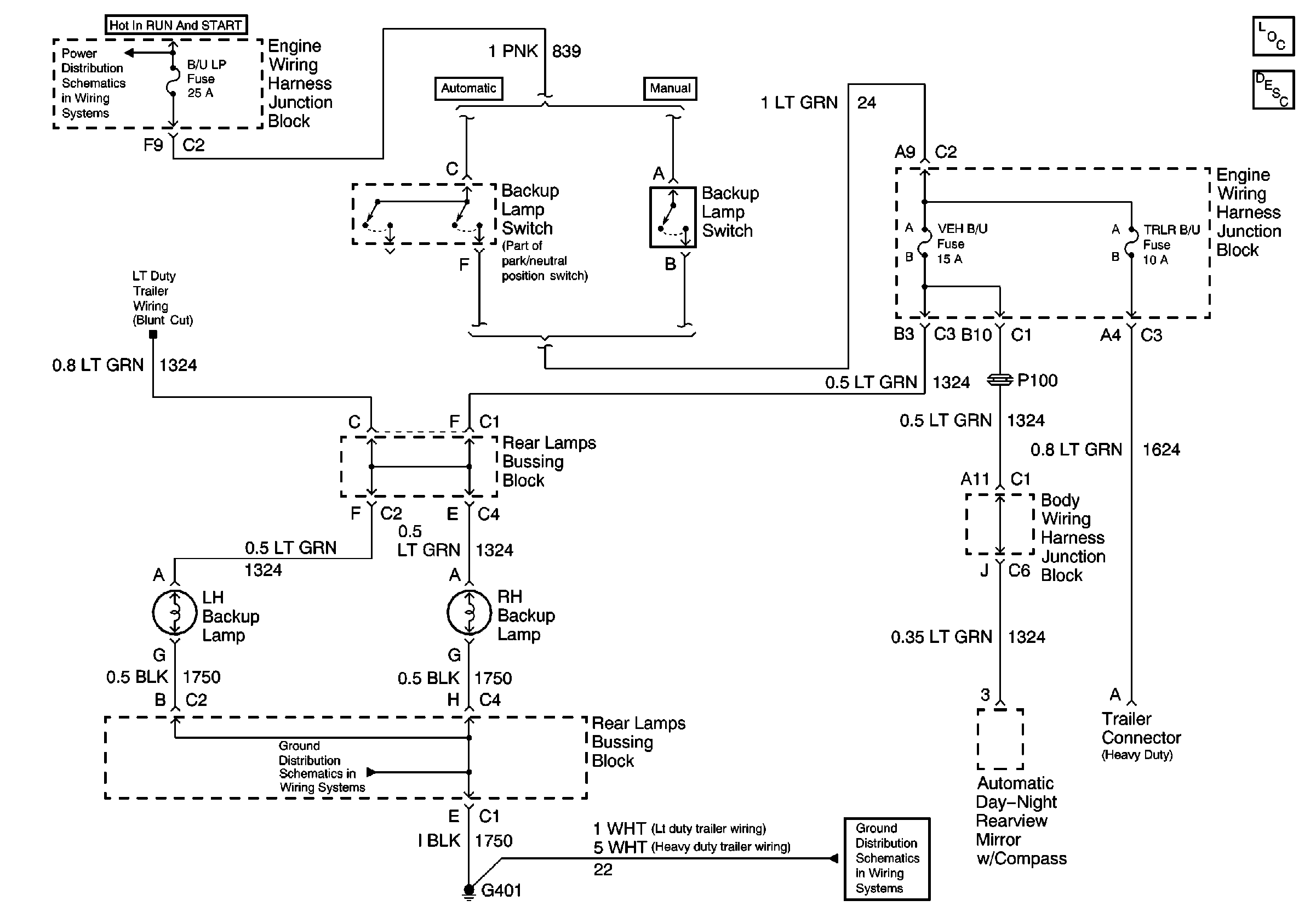
🢒 Backup Lamp Schematics
Backup Lamp Schematics Pickup
Lighting Systems Components
Backup Lamp Circuit Description
Power Distribution Schematics
Ground Distribution Schematics
Ground Distribution Schematics
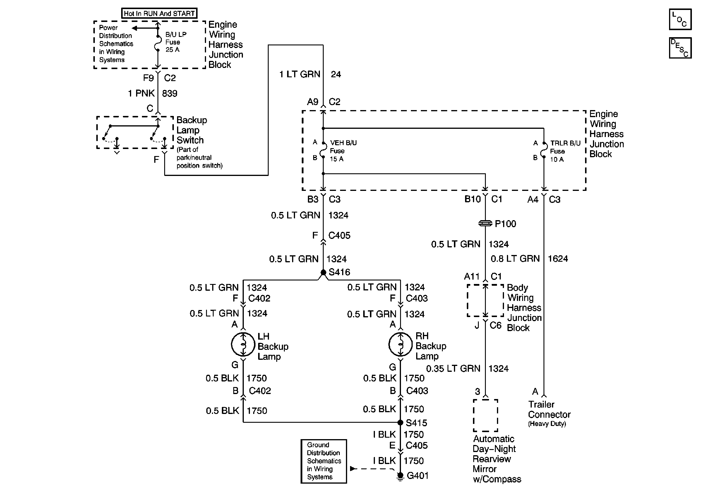
Backup Lamp Schematics Utilities
Lighting Systems Components
Backup Lamp Circuit Description
Power Distribution Schematics
Ground Distribution Schematics