GM Service Manual Online
For 1990-2009 cars only

Power Window Schematics Pickup

Figure 1:

RAP Relay, BCM, Ignition Switch


Object Number: 510748  Size: FS
Power Door Systems Components
Power Windows Circuit Description
Handling ESD Sensitive Parts Notice
Figure 2:

Switches, Relays, Grounds


Object Number: 510749  Size: FS
Power Door Systems Components
Power Windows Circuit Description
RAP Relay, BCM, Ignition Switch
Handling ESD Sensitive Parts Notice

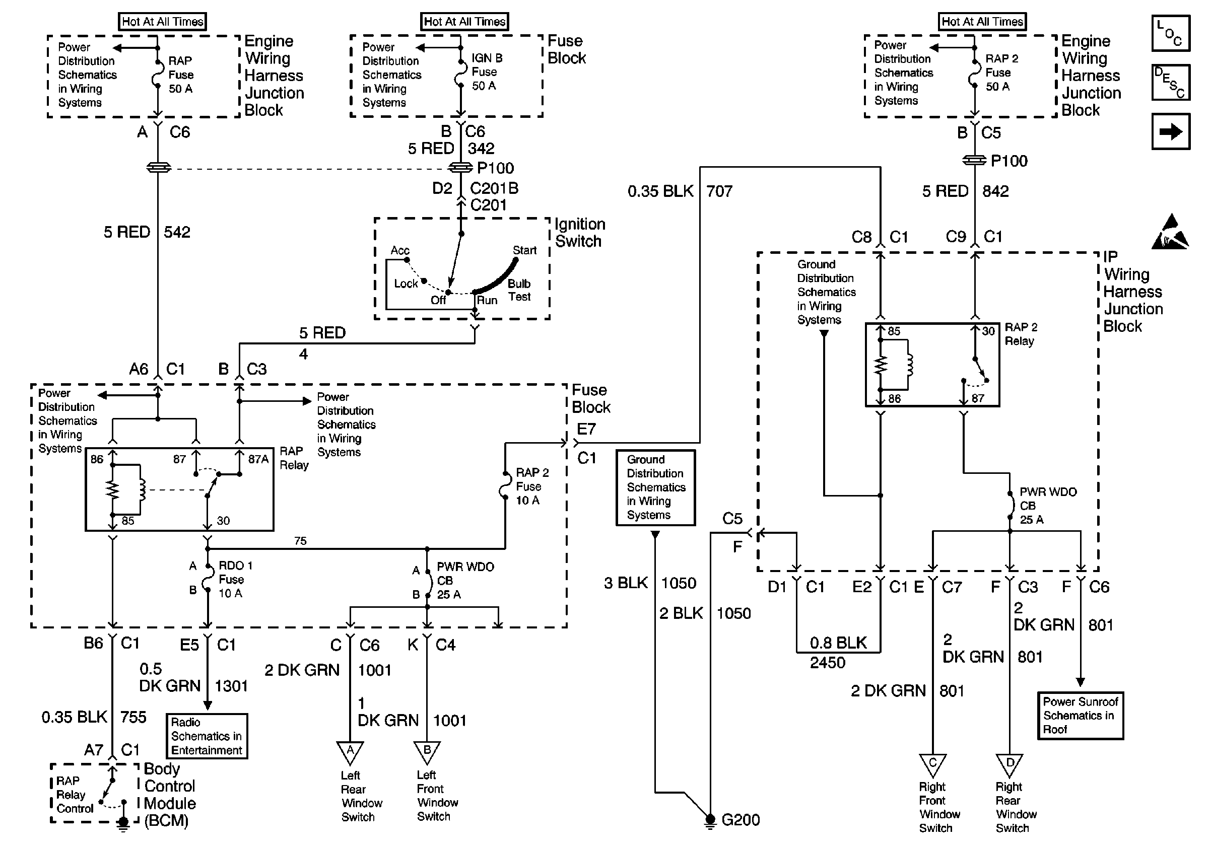
Power Window Schematics Utilities

Figure 1:

RAP Relay, RAP2 Relay, Ignition Switch, BCM -- (4DR)


Object Number: 510751  Size: FS
Power Door Systems Components
Power Windows Circuit Description
RAP Relay, BCM, Ignition Switch
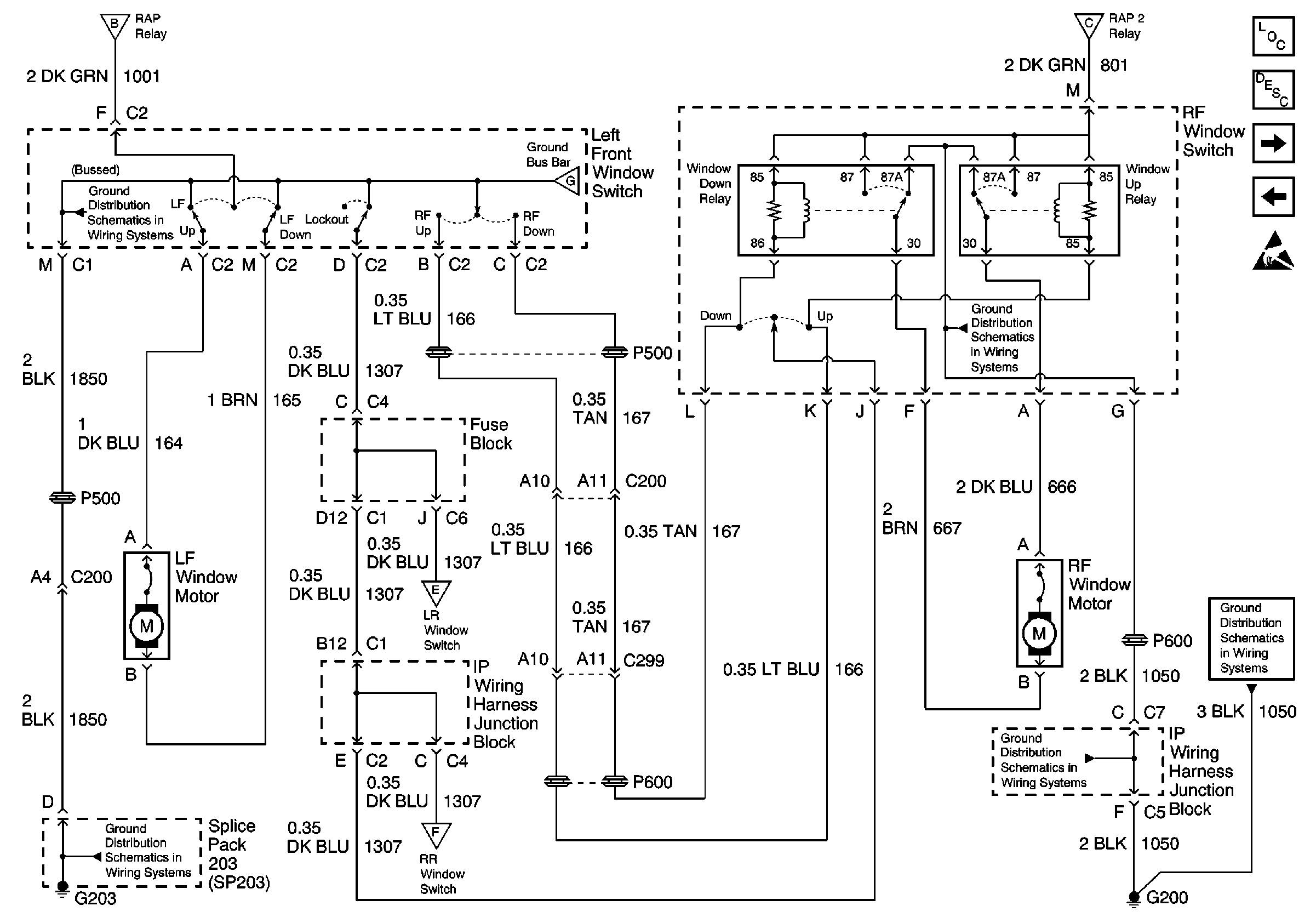
Figure 2:

LF and RF Switches and Motors -- (4 DR)


Object Number: 510752  Size: FS
Power Door Systems Components
Power Windows Circuit Description
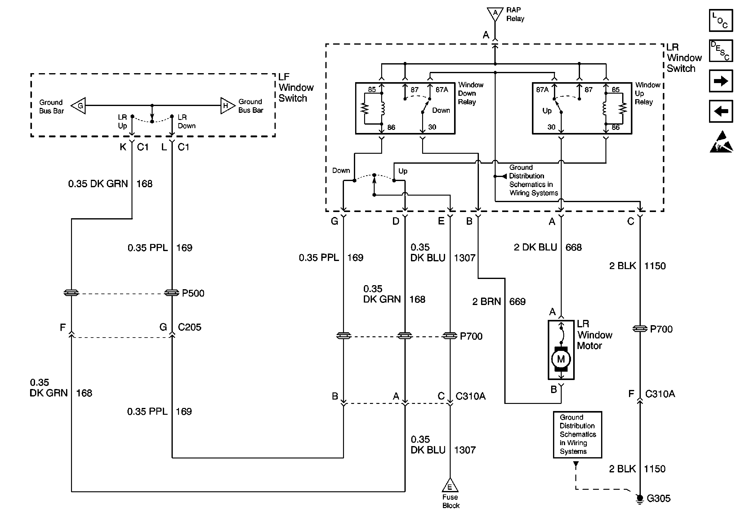
Figure 3:

LF and LR Window Switches, Ground -- (4DR)


Object Number: 510753  Size: FS
Power Door Systems Components
Power Windows Circuit Description
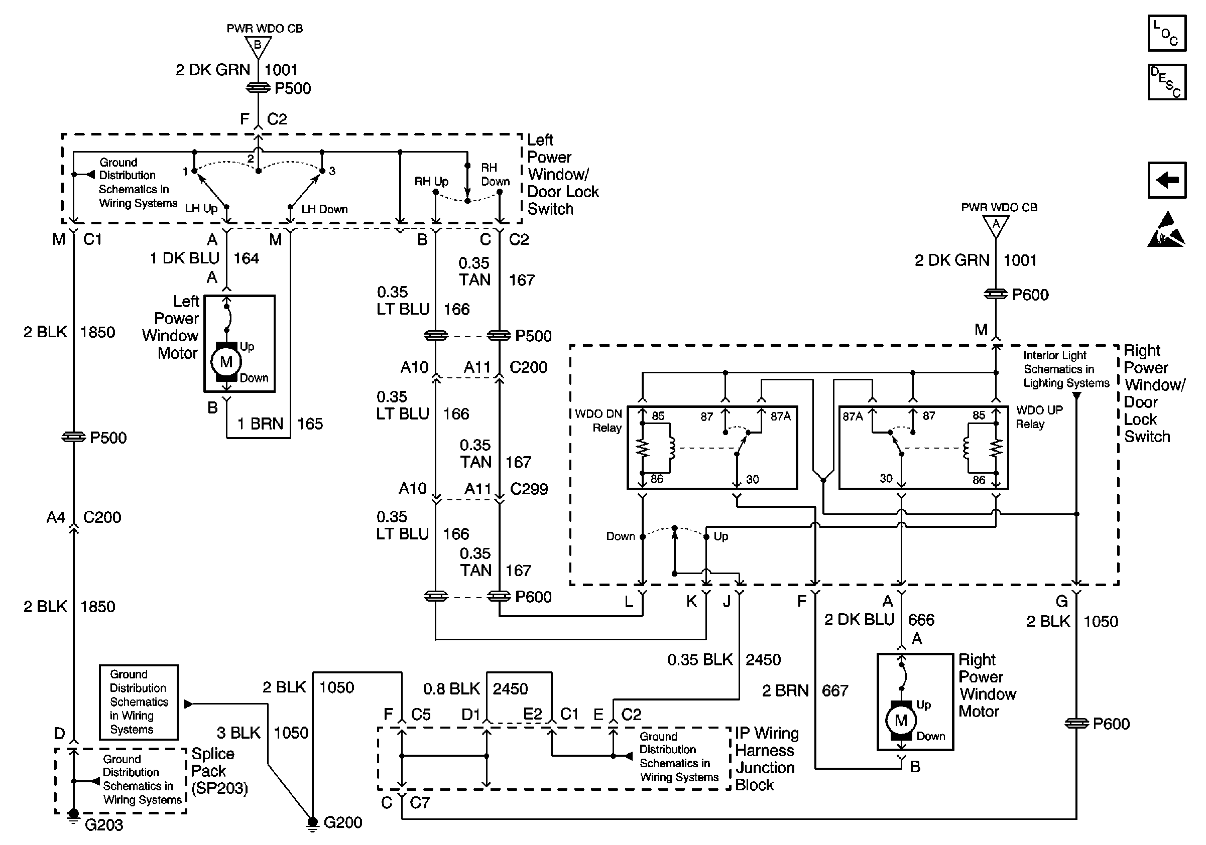
Figure 4:

LF and RR Window Switches, RR Window Motor Ground--(4DR)


Object Number: 510754  Size: FS
Power Door Systems Components
Power Windows Circuit Description