GM Service Manual Online
For 1990-2009 cars only
Makes
🢒
Chevrolet
🢒
2000
🢒
Chevy C Silverado - 2WD
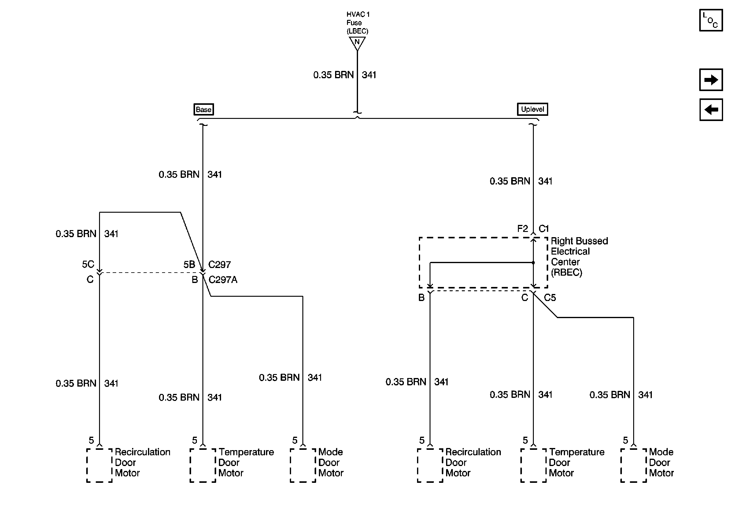
🢒 Cell 10: Right Bussed Electrical Center, Mode Door Motor
Cell 10: Right Bussed Electrical Center, Mode Door Motor
Cell 10: Right Bussed Electrical Center, Mode Door Motor
Power and Grounding Components
Cell 10: Mid Bussed Electrical Center, LH Power Seat Switch
Cell 10: Underhood Bussed Electrical Center, Headlamp Dimmer Switch
Cell 10: Left Bussed Electrical Center, Electronic Brake Control Module