GM Service Manual Online
For 1990-2009 cars only
Makes
🢒
Chevrolet
🢒
2000
🢒
Chevy C Silverado - 2WD
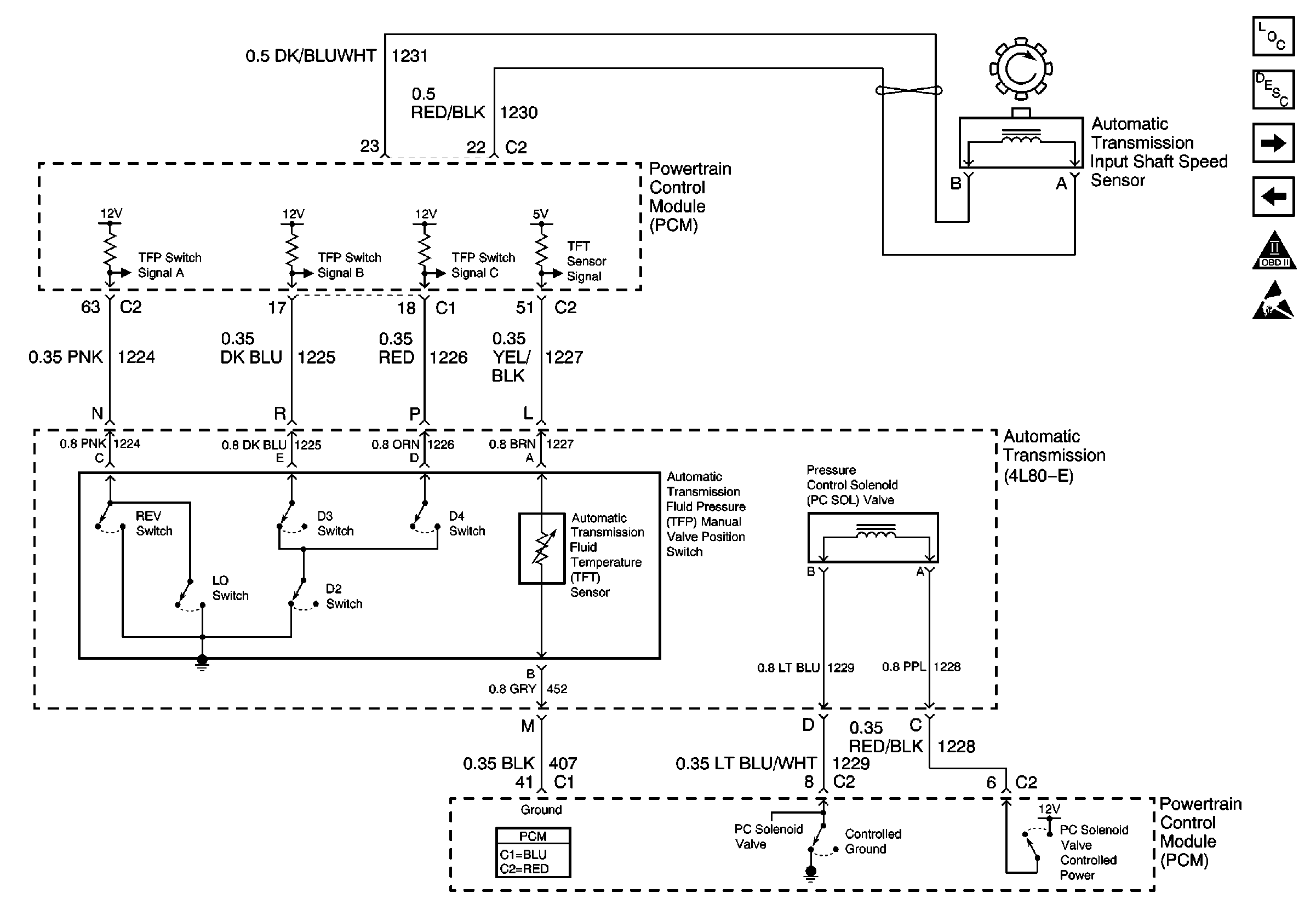
🢒 4L80-E Switches, Input Speed Sensor, TFT Sensor
4L80-E Switches, Input Speed Sensor, TFT Sensor
4L80-E Switchs, Input Speed Sensor, TFT Sensor