GM Service Manual Online
For 1990-2009 cars only
Makes
🢒
Chevrolet
🢒
2002
🢒
Chevy C Silverado - 2WD
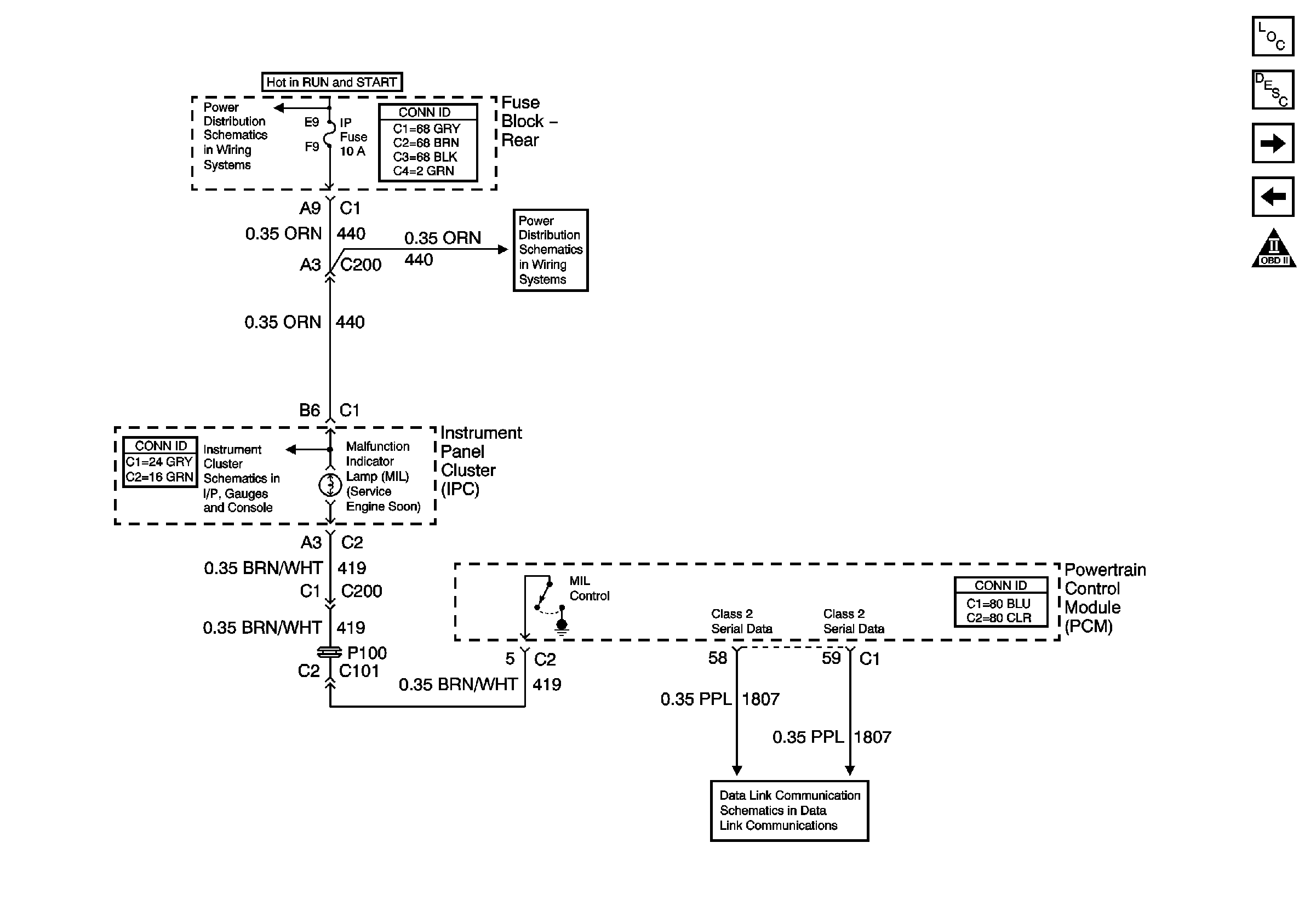
🢒 MIL, Data Link Feed
MIL, Data Link Feed
MIL, Data Link Feed
Master Electrical Component List
Powertrain Control Module Description
IC Module CMP and CKP Sensors
IGN Switch, PCM Feeds
Engine Controls Schematic Icons
Serial Data Class 2
PCM, IPC Inputs
IP, CIGAR, AUX PWR and C/LTR Fuses, and CIGAR Relay
IP, CIGAR, AUX PWR and C/LTR Fuses, and CIGAR Relay