GM Service Manual Online
For 1990-2009 cars only

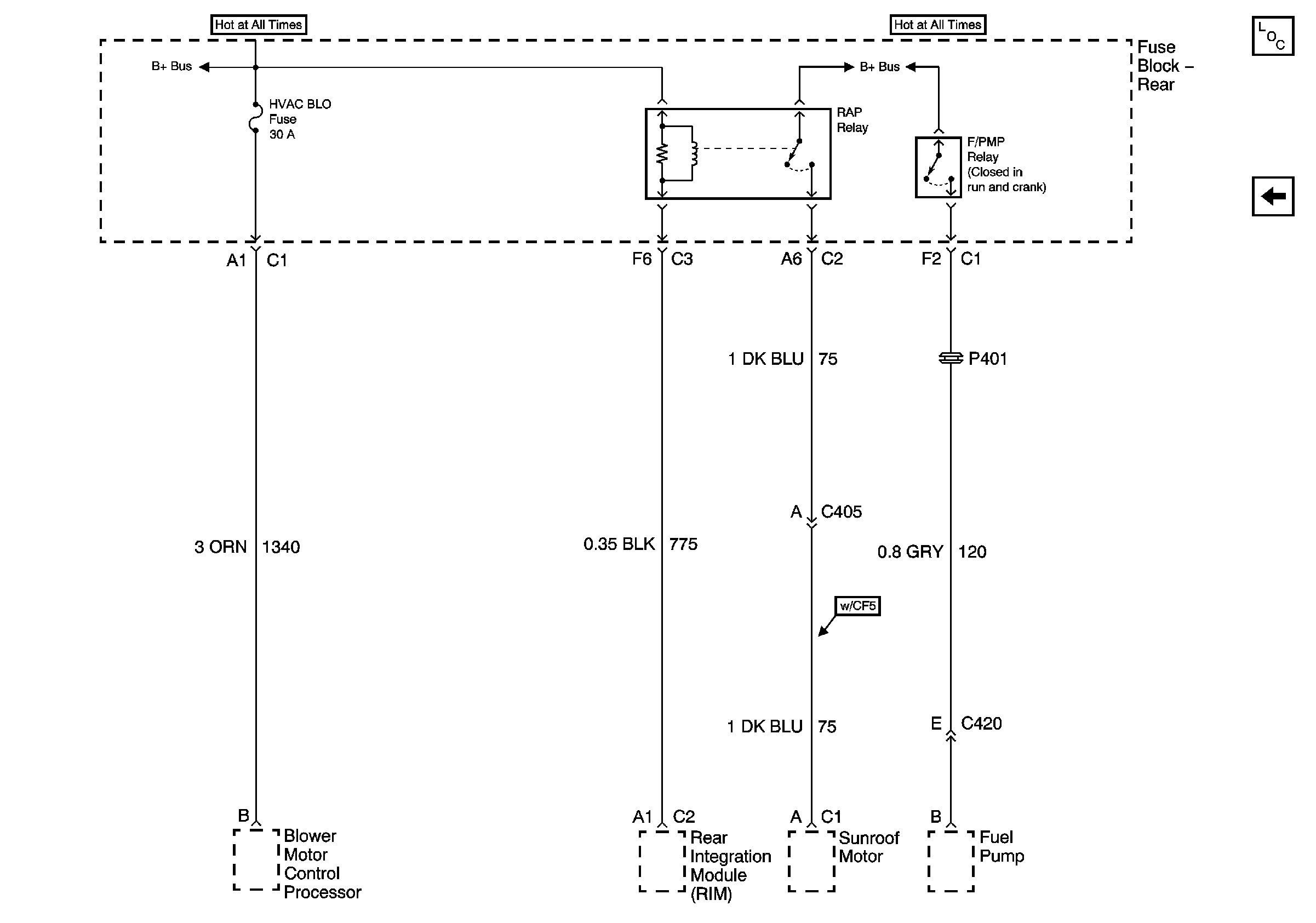
HVAC BLO and AUDIO Fuses, RAP and F/PMP Relays (Block Rear)

HVAC BLO and AUDIO Fuses, RAP and F/PMP Relays (Block Rear)


Object Number: 661893  Size: FS
Master Electrical Component List
HVAC Fuse (Block Rear)