GM Service Manual Online
For 1990-2009 cars only
Makes
🢒
Chevrolet
🢒
2002
🢒
Chevy C Silverado - 2WD
🢒 BCM, G100
BCM, G100
B+ Bus Bar
Master Electrical Component List
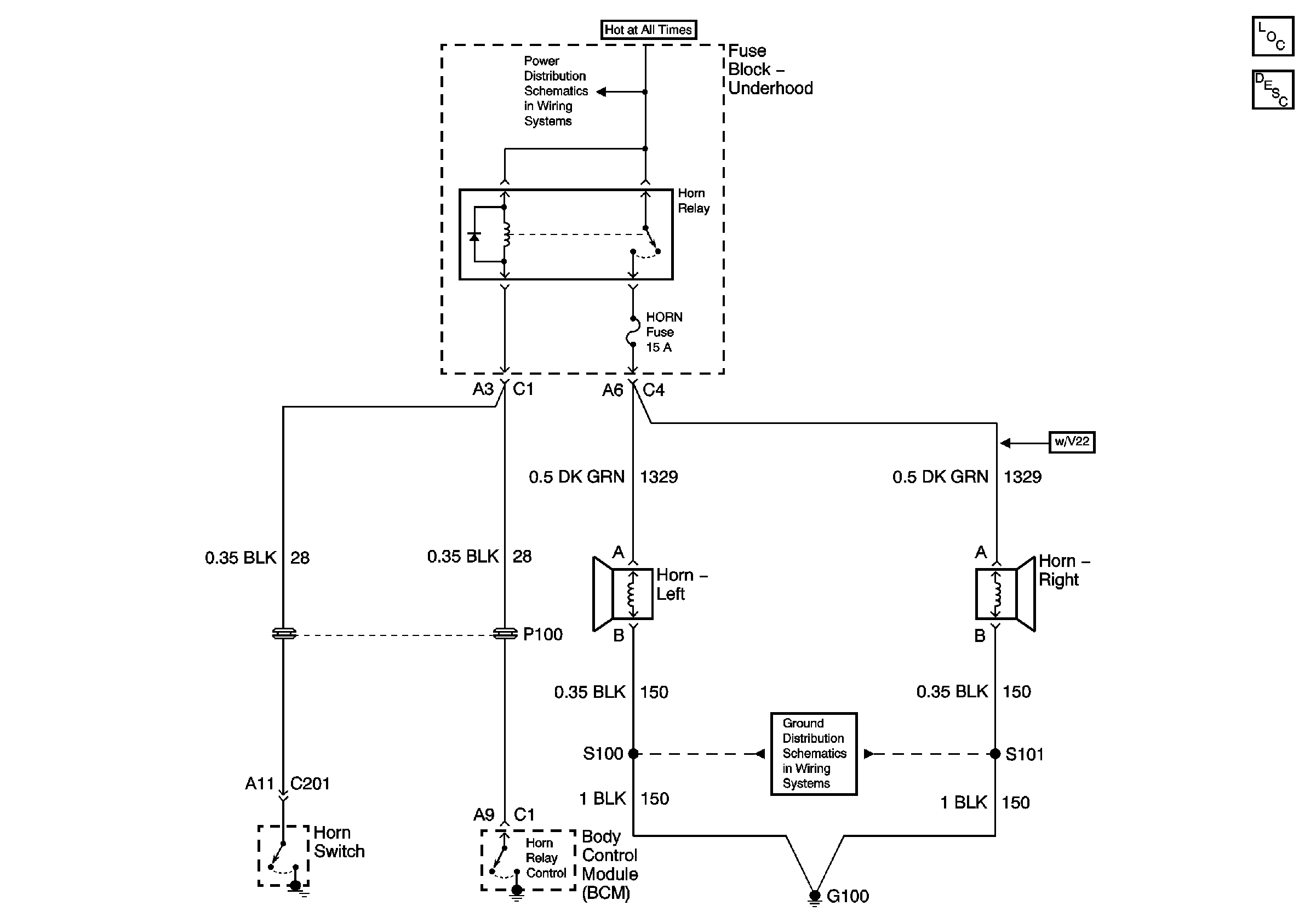
Horns System Description and Operation
G100 and G110