GM Service Manual Online
For 1990-2009 cars only

Removal Procedure


    Object Number: 1371202  Size: SH

    Caution: Unless directed otherwise, the ignition and start switch must be in the OFF or LOCK position, and all electrical loads must be OFF before servicing any electrical component. Disconnect the negative battery cable to prevent an electrical spark should a tool or equipment come in contact with an exposed electrical terminal. Failure to follow these precautions may result in personal injury and/or damage to the vehicle or its components.

  1. Be sure the vehicle ignition is turned off.
  2. Disconnect the external wiring harness from the speed sensor.
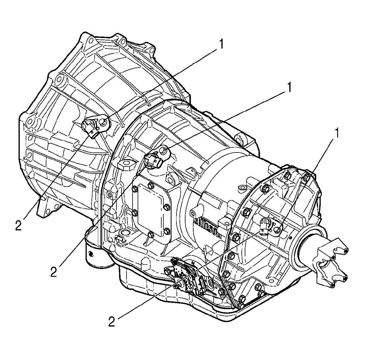
  3. Remove the bolt (1) from the speed sensor and carefully remove the speed sensor (2).

Installation Procedure


    Object Number: 1371202  Size: SH

    Important: Do not rotate the sensor in its retaining bracket. Changing the sensor/bracket orientation may cause improper operation.

  1. Install a new a O-ring on the speed sensor (2). Lubricate the O-ring with clean transmission fluid.
  2. Install the new speed sensor (2) into the speed sensor bore. Align the hole in the retaining bracket with the bolt hole in the speed sensor boss.
  3. Notice: Use the correct fastener in the correct location. Replacement fasteners must be the correct part number for that application. Fasteners requiring replacement or fasteners requiring the use of thread locking compound or sealant are identified in the service procedure. Do not use paints, lubricants, or corrosion inhibitors on fasteners or fastener joint surfaces unless specified. These coatings affect fastener torque and joint clamping force and may damage the fastener. Use the correct tightening sequence and specifications when installing fasteners in order to avoid damage to parts and systems.

  4. Install the speed sensor bolt (1).
  5. Tighten
    Tighten bolt to 12 N·m (108 lb in).

  6. Reconnect the external wiring harness to the speed sensor.