GM Service Manual Online
For 1990-2009 cars only
Makes
🢒
Chevrolet
🢒
2004
🢒
Chevy C Silverado - 2WD
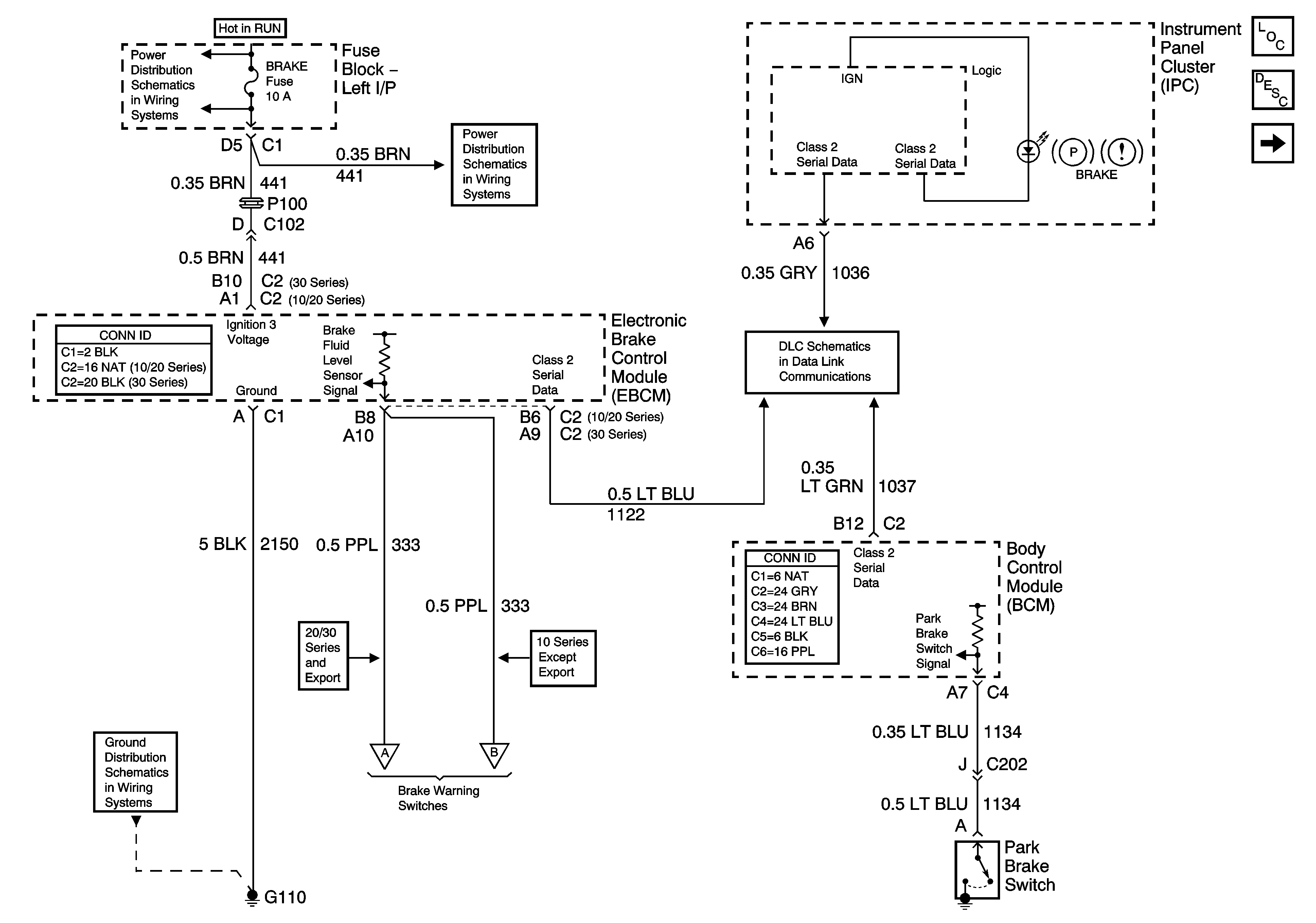
🢒 Power, Ground, Serial Data and Indicator Control
Power, Ground, Serial Data and Indicator Control
Power, Ground, Serial Data and Indicator Control
Master Electrical Component List
Brake Warning System Description and Operation
Switches
BRAKE, HTR/AC, and HVAC 1 Fuses
BRAKE, HTR/AC, and HVAC 1 Fuses
SP205 - 1 of 2
G110
Switches