GM Service Manual Online
For 1990-2009 cars only
Makes
🢒
Chevrolet
🢒
2004
🢒
Chevy C Silverado - 2WD
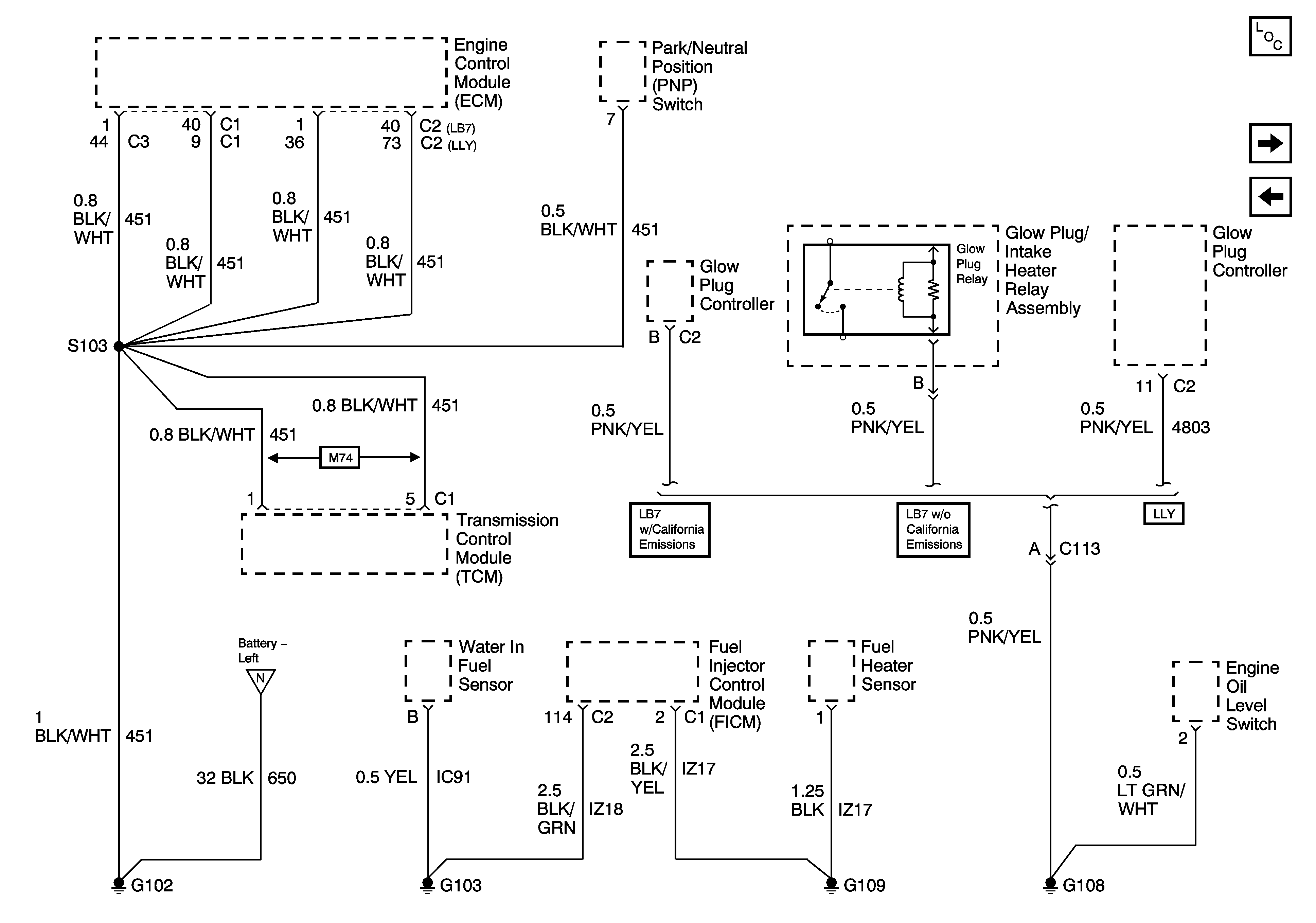
🢒 G102, G103, G108 and G109 - Diesel
G102, G103, G108 and G109 - Diesel
G102, G103, G108 and G109 - Diesel
Master Electrical Component List
G104, G106, and G107
G103 - Gas