GM Service Manual Online
For 1990-2009 cars only
Makes
🢒
Chevrolet
🢒
2004
🢒
Chevy C Silverado - 2WD
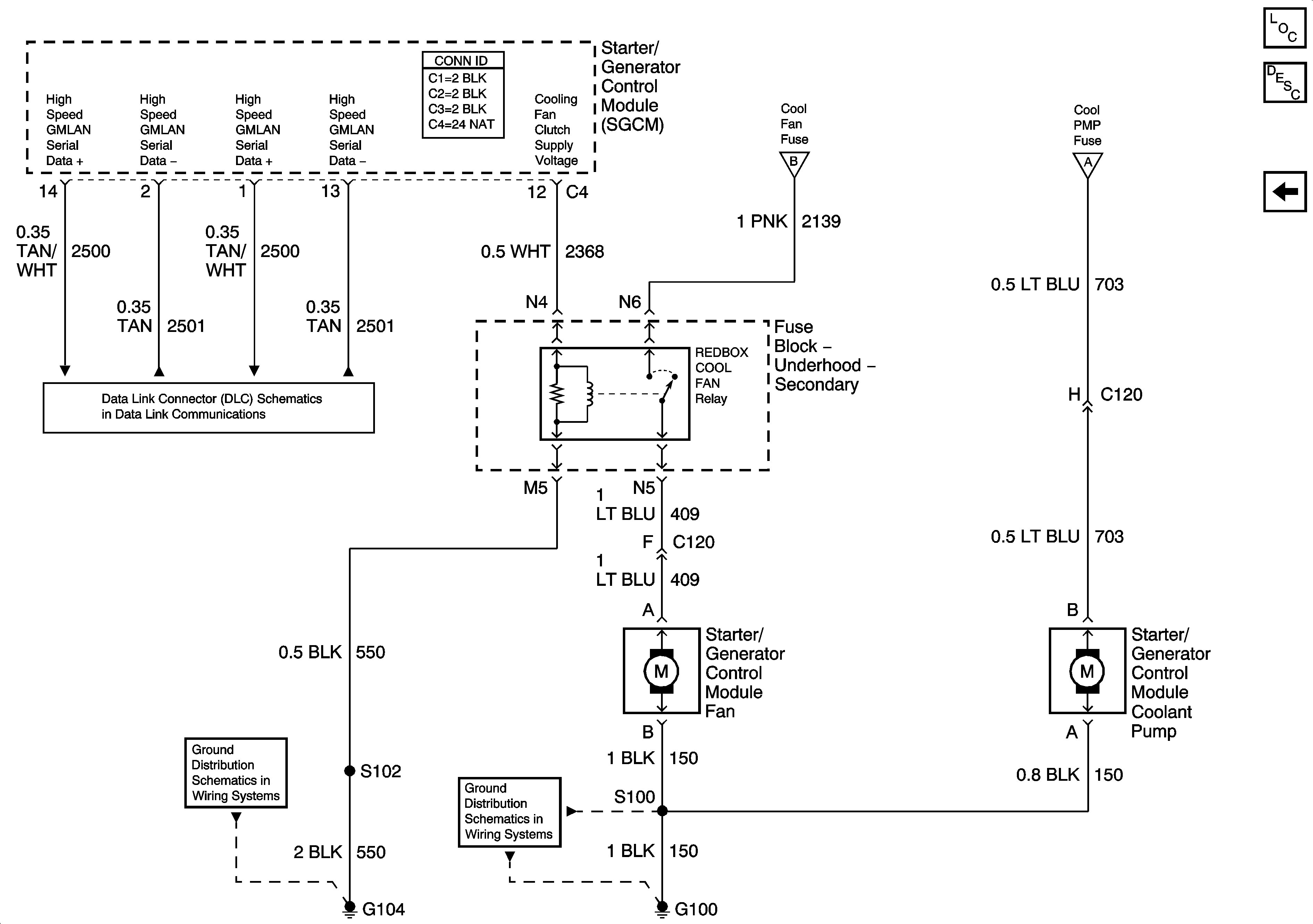
🢒 Starter/Generator Control Module Cooling - 2 of 2 - HP2
Starter/Generator Control Module Cooling - 2 of 2 - HP2
Starter/Generator Control Module Cooling - HP2 - 2 of 2
Master Electrical Component List
Starter Generator Control Module Cooling System Description and Operation
Starter/Generator Control Module Cooling - 1 of 2 - HP2
Starter/Generator Control Module Cooling - 1 of 2 - HP2
Starter/Generator Control Module Cooling - 1 of 2 - HP2
High Speed GMLAN - Hybrid Only
G104, G106, and G107
G100 and G101