GM Service Manual Online
For 1990-2009 cars only
Makes
🢒
Chevrolet
🢒
1999
🢒
Chevy K Pickup - 4WD
🢒
Body and Accessories
🢒
Seats
🢒 Lumbar Support Schematics
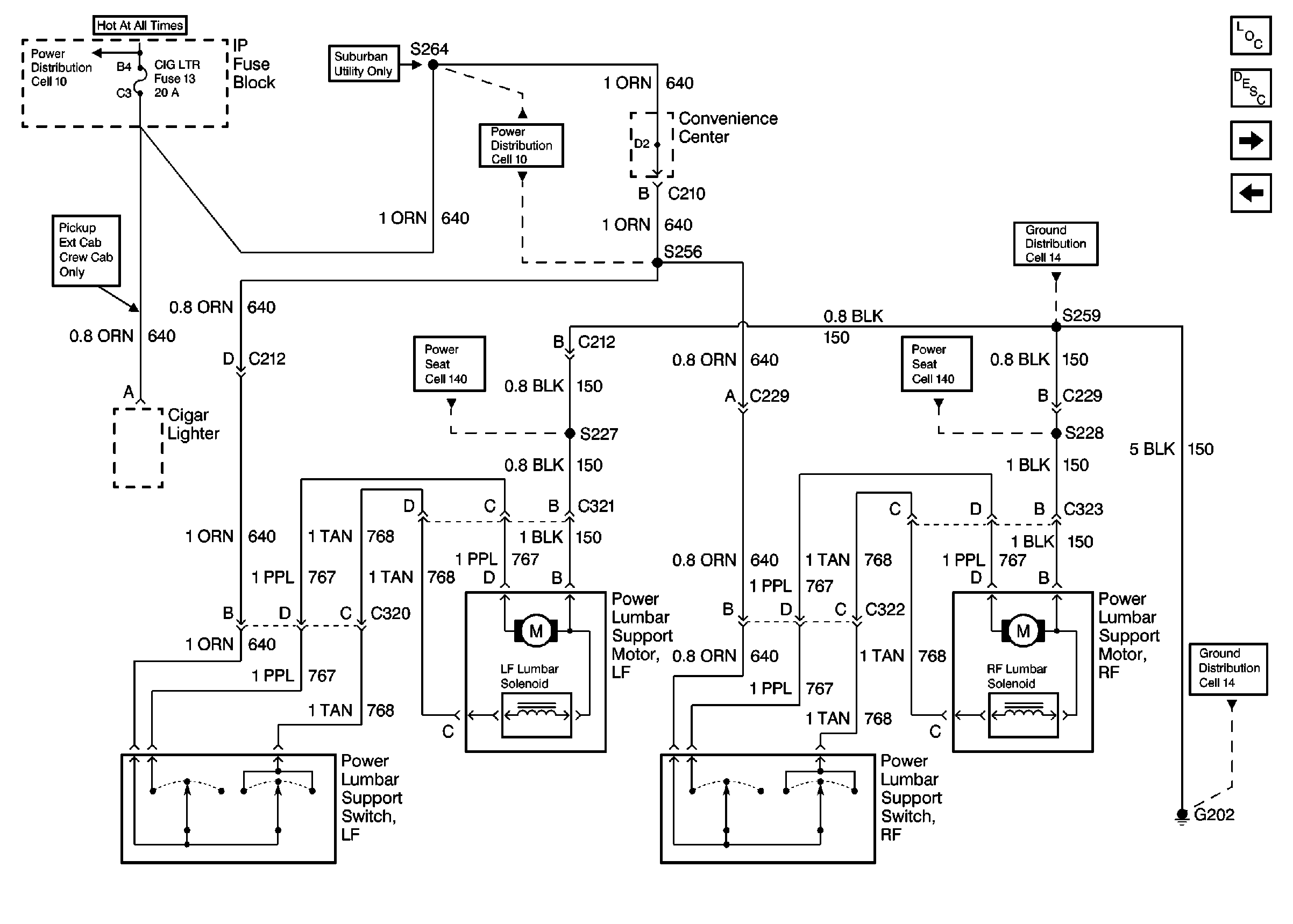
Figure
1:
Cell 141: CIG LTR Fuse, Power Lumbar Seat Switches and Motors, G202 (1 of 2)
Power Lumbar Circuit Description
Cell 141: CIG LTR Fuse, Power Lumbar Seat Switches and Motors, G202(2 of 2)
Power Seat Systems Components
Cell 10: CIG LTR Fuse
Ground Distribution Schematics
Cell 14: G202 (2 of 4)
Cell 10: CIG LTR Fuse
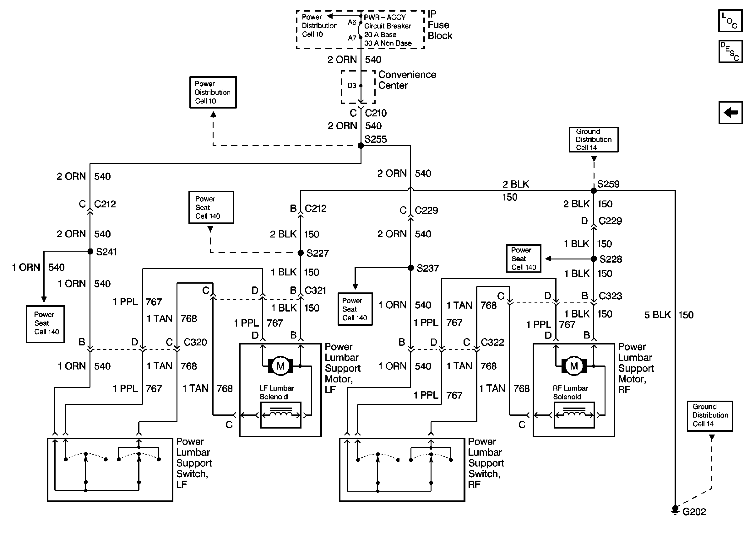
Figure
2:
Cell 141: CIG LTR Fuse, Power Lumbar Seat Switches and Motors, G202 (2 of 2)
Power Seat Systems Components
Power Lumbar Circuit Description
Cell 142: PWR-ACCY Circuit Breaker, Lumbar Support Switches and MotorsG202 (Bucket Seats)
Cell 141: CIG LTR Fuse, Power Lumbar Seat Switches and Motors, G202(1 of 2)
Cell 14: G202 (2 of 4)
Cell 14: G202 (1 of 4)
Cell 141: PWR-ACCY Circuit Breaker, Power Lumbar Seat Switches and Motors, G202
Cell 10: CIG LTR Fuse
Cell 10: CIG LTR Fuse
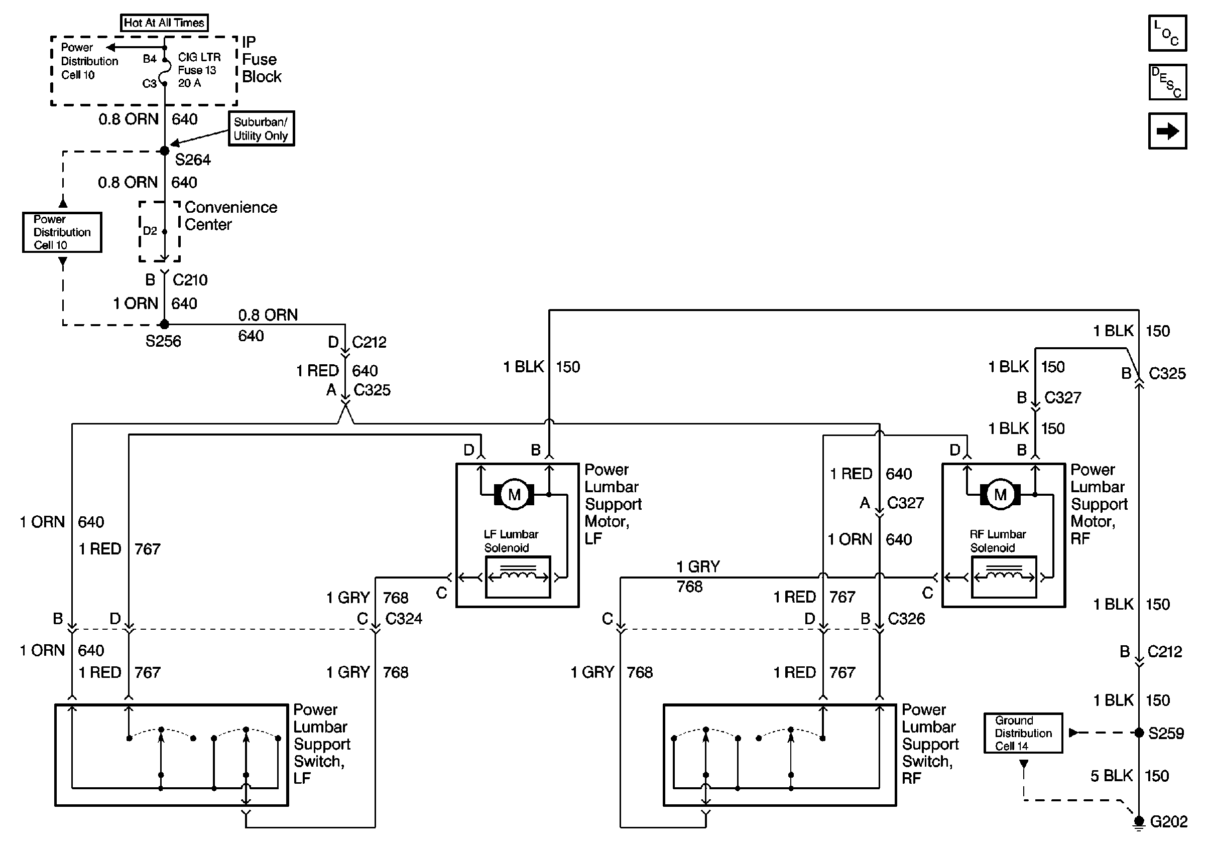
Figure
3:
Cell 142: PWR-ACCY Circuit Breaker, Lumbar Support Switches and Motors G202 (Bucket Seats)
Power Seat Systems Components
Power Lumbar Circuit Description
Cell 141: CIG LTR Fuse, Power Lumbar Seat Switches and Motors, G202(2 of 2)
Cell 14: G202 (2 of 4)
Cell 14: G202 (1 of 4)
Cell 141: PWR-ACCY Circuit Breaker, Power Lumbar Seat Switches and Motors, G202
Cell 141: PWR-ACCY Circuit Breaker, Power Lumbar Seat Switches and Motors, G202
Cell 141: PWR-ACCY Circuit Breaker, Power Lumbar Seat Switches and Motors, G202
Cell 10: LIGHTING and BATTERY Fuses
Cell 10: LIGHTING and BATTERY Fuses
Cell 141: PWR-ACCY Circuit Breaker, Power Lumbar Seat Switches and Motors, G202