GM Service Manual Online
For 1990-2009 cars only

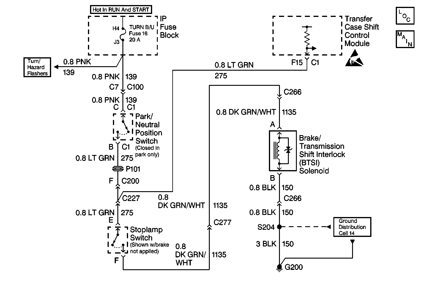
Object Number: 376358  Size: MF
Transfer Case Control Components
Transfer Case Control Schematics

Circuit Description

The park switch supplies a 12 V input to the module when the vehicle is in PARK. The module uses this input to determine if the vehicle is in PARK/NEUTRAL. If the vehicle is in PARK, the module will not allow a range shift from 2H, 4H, or AUTO (Adapt) mode to 4L range.

This DTC detects voltage on CKT 275 (LT GRN) at the module when the module sees a front or rear propshaft speed signal, or vehicle speed form the VCM/PCM over the Class 2 data bus.

Conditions for Setting the DTC

The transfer case shift control module detects voltage on CKT 584 at the module when the module sees a front or rear propshaft speed signal, or vehicle speed form the VCM over the Class 2 data bus 10 mph or over for 10 consecutive seconds.

Action Taken When the DTC Sets

    • Whenever PARK/NEUTRAL was true, the module would believe the transmission was in PARK.
    • All range shifts will be disabled.
    • The SERVICE indicator (AWD/4WD) lamp will be latched on for the remainder of the current ignition cycle.

Conditions for Clearing the DTC

    • The transfer case shift control module will clear the DTC if the condition for setting the DTC no longer exists.
    • A history DTC will clear after 100 consecutive ignition cycles without a fault present.
    • History DTCs can be cleared using a scan tool.

Test Description

The number(s) below refer to the step number(s) on the diagnostic table.

  1. This step determines if circuit 275 is shorted to voltage.

Step

Action

Value(s)

Yes

No

1

Was the Transfer Case Diagnostic System Check performed?

--

Go to Step 2

Go to Transfer Case Diagnostic System Check

2

  1. Disconnect the PARK/NEUTRAL position switch.
  2. Turn the ignition ON, engine OFF.
  3. Use the Scan Tool in order to read the Park Switch states.

Does the scan tool indicate an open switch?

--

Go to Step 4

Go to Step 3

3

Replace the PARK/NEUTRAL Position Switch. Refer to Park/Neutral Position Switch Replacement for 4L60E Transmissions or Park/Neutral Position Switch Replacement for 4L80E Transmissions.

Is the action complete?

--

Go to Step 7

4

  1. Disconnect the transfer case shift control module connectors.
  2. Connect a J 39200 Digital Multimeter DMM between the transfer case shift control module connector C1 terminal F15 to ground.

Is the voltage within the specified values?

0-0.5 V

Go to Step 5

Go to Step 6

5

Repair a short to voltage in CKT 275. Refer to Wiring Repairs in Wiring Systems.

Is the repair complete?

--

Go to Step 7

--

6

Replace the transfer case shift control module. Refer to Transfer Case Shift Control Module Replacement .

Is the action complete?

--

Go to Step 7

--

7

  1. Ensure the ignition is OFF.
  2. Properly mount and reconnect all previously disconnected ATC components.

Have all the ATC components been reconnected and properly mounted?

--

Go to Step 8

--

8

Clear all ATC DTCs.

Have all the ATC DTCs been cleared?

--

Go to Transfer Case Diagnostic System Check

--