GM Service Manual Online
For 1990-2009 cars only
Makes
🢒
Chevrolet
🢒
2005
🢒
Chevy K Silverado - 4WD
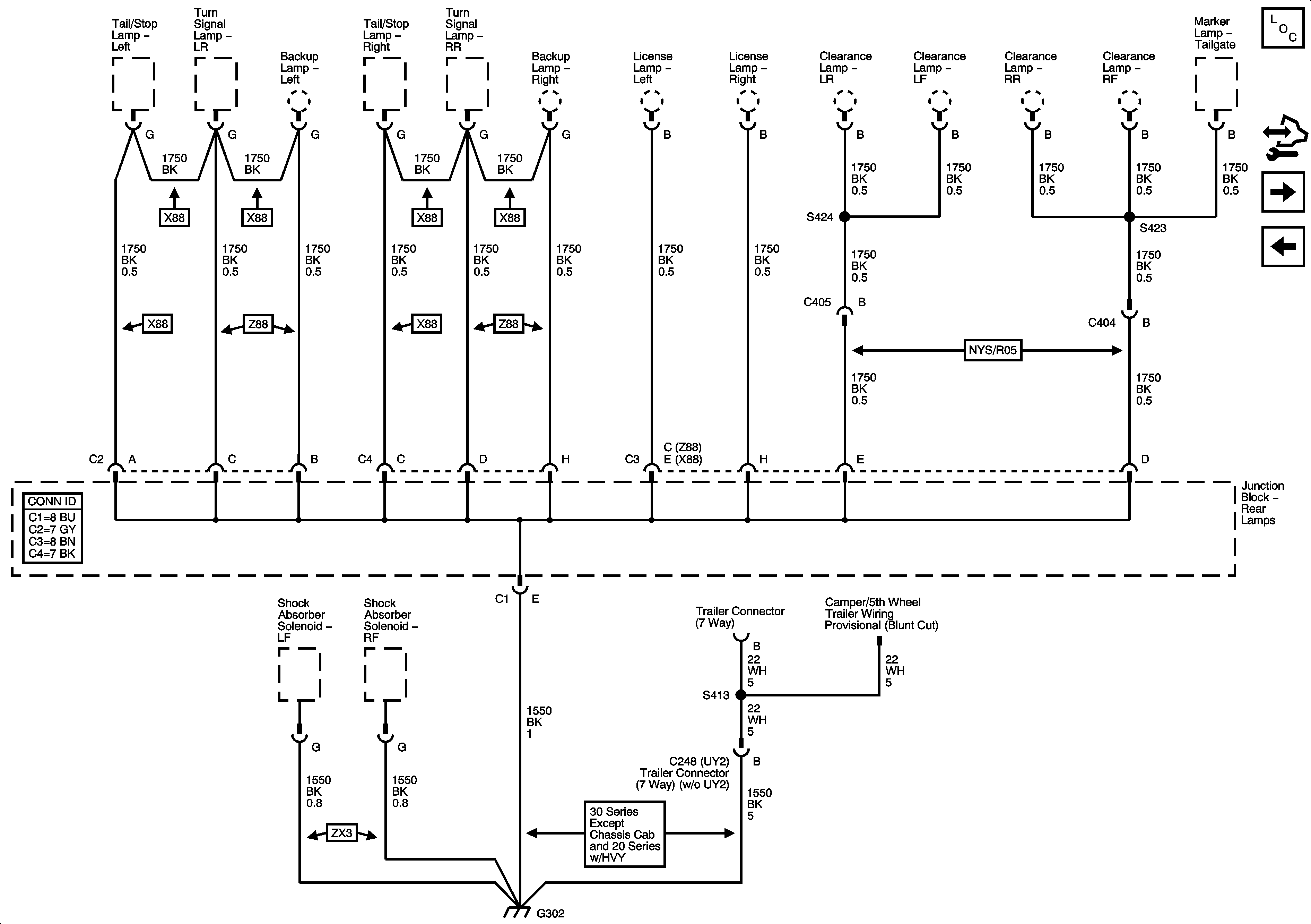
🢒 G302
G302
G302
Master Electrical Component List
Control Module References
G304, G305, G306 and G390
G203 - 2 of 2