GM Service Manual Online
For 1990-2009 cars only
Makes
🢒
Chevrolet
🢒
2005
🢒
Chevy K Silverado - 4WD
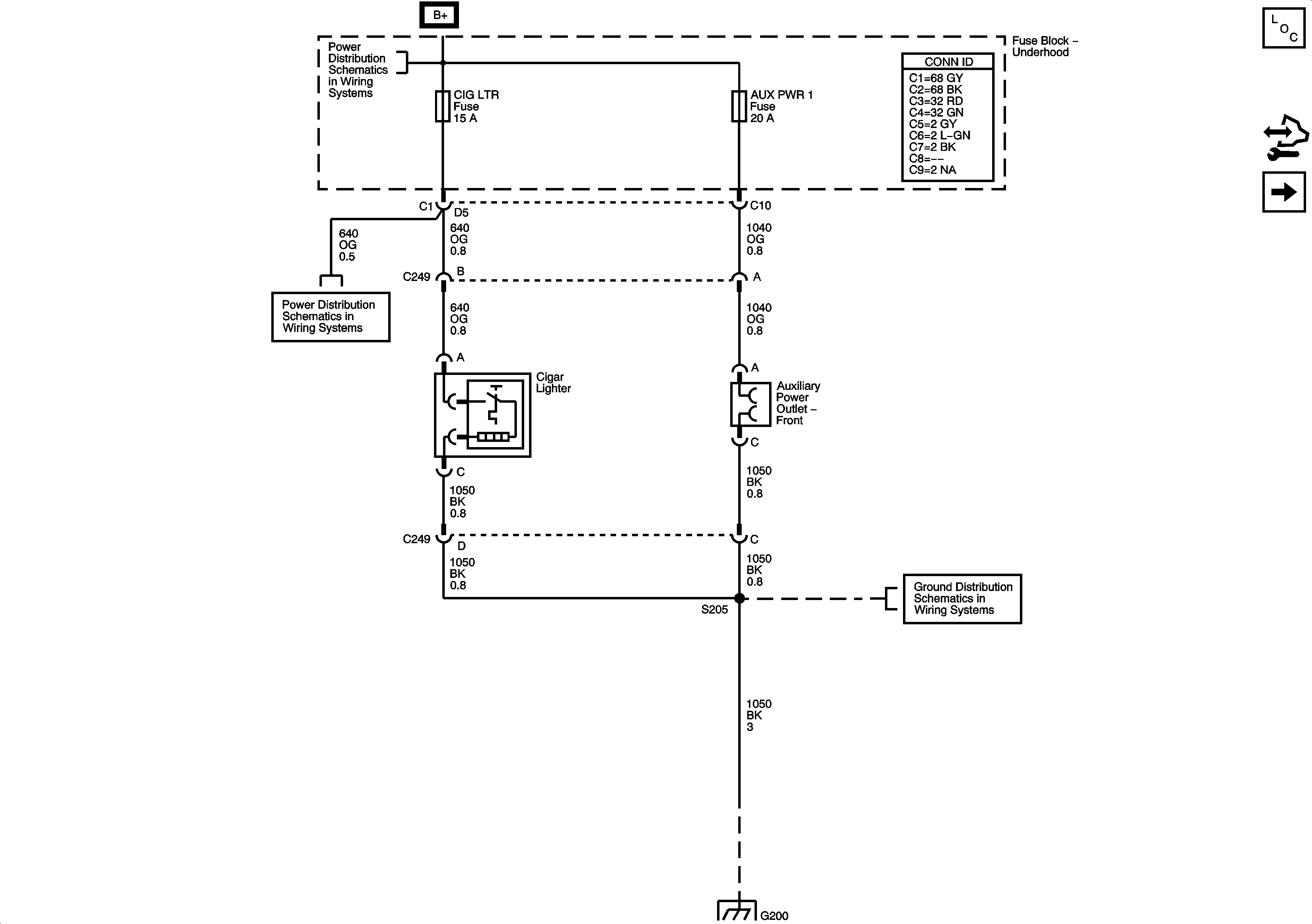
🢒 Cigar Lighter/Auxiliary Outlets (Except UQ7 and Y91)
Cigar Lighter/Auxiliary Outlets (Except UQ7 and Y91)
Except UQ7 and Y91
Master Electrical Component List
Control Module References
Cigar Lighter/Auxiliary Outlets (UQ7 Except Y91)
B+ Bar Bus
CIG LTR, EAP, INFO, and RVC Fuses
G200 - 2 of 2
G200 - 2 of 2