GM Service Manual Online
For 1990-2009 cars only

Purpose

The function of the fuel metering system is to deliver the correct amount of fuel to the engine under all operating conditions.

Fuel is delivered to the engine by individual fuel injectors mounted in the intake manifold near each cylinder.

Fuel Metering System Components

The fuel metering system consists of the following parts:

    • The fuel pump electrical circuit
    • The fuel supply components (fuel tank, pump, lines)
    • The fuel rail assembly which includes the following components:
       - The fuel injectors
       - The fuel pressure regulator
       - The electrical wiring harness
    • The lower manifold assembly which includes MAP sensor.
    • The throttle body assembly including the throttle position (TP) sensor.

Fuel Metering System

For diagnosis of the fuel pump relay circuit, refer to Fuel Pump Relay Circuit Diagnosis. Some failures of this system will result in an Engine Cranks But Will Not Run symptom. This table determines if the problem is caused by the ignition system, PCM, or fuel pump circuit.

This includes the fuel injector assembly, fuel pressure regulator, fuel pump and fuel pump relay. The fuel system wiring schematic diagram is covered in Fuel Pump Circuit Diagnosis.

If a problem occurs in the fuel metering system, it usually results in either a rich or lean exhaust condition. This condition is sensed by the HO2S. This condition causes the PCM to change the fuel calculation (injector pulse width). The change made to the fuel calculation is indicated by a change in the short and long term fuel trim values which can be monitored by a scan tool. A momentary change to the fuel calculation is indicated by the short term fuel trim value, while a prolonged change is indicated by the long term fuel trim value. Average fuel trim values will measure around 128. The averages may vary slightly from engine to engine.

Important: When using a scan tool to observe fuel trim values, remember that if the system is in control, no action is required unless a driveability symptom is present.

Listed below are examples of lean and rich HO2S signals with the system in control and out of control.

    • A momentary lean HO2S signal (system is in control) will appear on the scan tool as the following items:
       - Short term fuel trim value above 128 (adding fuel).
       - Long term fuel trim value around 128.
    • A prolonged lean HO2S signal (system is in control) will appear on the scan tool as the following items:
       - Short term fuel trim value around 128.
       - Long term fuel trim value above 128 (added fuel).
    • A prolonged lean HO2S signal (system is out of control) will appear on the scan tool as the following items:
       - Short term fuel trim value well above 128 (adding fuel).
       - Long term fuel trim value well above 128 (added fuel).

If both fuel trim values are fixed well above 128, see DTC P0131 for items which can cause a lean system. Refer to DTC P0131 HO2S Circuit Low Voltage Bank 1 Sensor 1 .

    • A momentary rich HO2S signal (system is in control) will appear on the scan tool as the following items:
       - Short term fuel trim value less than 128 (reducing fuel).
       - Long term fuel trim value around 128.
    • A prolonged rich HO2S signal (system is in control) will appear on the scan tool as the following items:
       - Short term fuel trim value around 128.
       - Long term fuel trim value less than 128 (reduced fuel).
    • A prolonged rich HO2S signal (system is out of control) will appear on the scan tool as the following items:
       - Short term fuel trim value much less than 128 (reducing fuel).
       - Long term fuel trim value much less than 128 (reduced fuel).

If the fuel trim values are fixed well below 128, see DTC P0132 for items which can cause the system to run rich. Refer to DTC P0132 HO2S Circuit High Voltage Bank 1 Sensor 1 .

If a driveability symptom exists, refer to the particular symptom in Symptoms, for additional items to check.

Fuel Control

Fuel delivery is controlled by the control module system.

The diagnosis of fuel control starts with Engine Cranks But Will Not Run. This table will test the fuel system to determine if there is a problem. Refer to Engine Cranks but Does Not Run .

Fuel Injector

Testing of the fuel injector circuit is located in the Fuel Injector Circuit Diagnosis Table.

A fuel injector which does not open may cause a no-start condition. An injector which is stuck partially open could cause loss of pressure after sitting, resulting in extended crank times on some engines. Also, dieseling could occur because some fuel could be delivered to the engine after the key is turned OFF.

Pressure Regulator

If the pressure regulator supplies pressure which is too low, poor performance could result. If the pressure is too high, exhaust odor may result.

Fuel Pump Circuit

The relay and the fuel pump operation can be tested by commanding on the relay by the Tech 2 . By commanding on the relay,it can be determined if the fuel pump will operate. This terminal will also prime the fuel line to the fuel injection unit.

For diagnosis of the Fuel Pump Circuit refer to Fuel Pump Electrical Circuit Diagnosis .

An inoperative fuel pump will cause a no start condition. A fuel pump which does not provide enough pressure can result in poor performance.

An inoperative fuel pump relay can result in long cranking times, particularly if the engine is cold.

Engine Coolant Temperature (ECT) Sensor

The engine coolant temperature sensor is a thermistor (a resistor which changes value based on temperature) mounted in the engine coolant stream. Low coolant temperature produces a high resistance (100,000 ohm at -40°C/-40°F) while high temperature causes low resistance (70 ohms at 130°C/266°F).

The PCM supplies a 5V signal to the engine coolant temperature sensor through a resistor in the PCM and measures the voltage. The voltage will be high when the engine is cold, and low when the engine is hot. By measuring the voltage, the PCM calculates the engine coolant temperature. Engine coolant temperature affects most systems the PCM controls.

The scan tool displays engine coolant temperature in degrees. After engine start-up, the temperature should rise steadily to about 90°C (194°F) then stabilize when thermostat opens. If the engine has not been run for several hours (overnight), the engine coolant temperature and intake air temperature displays should be close to each other. A fault in the engine coolant sensor circuit should set DTC P0117 or DTC P0118.

Intake Air Temperature (IAT) Sensor

The Intake Air Temperature (IAT) sensor is a thermistor which changes value based on the temperature of air entering the engine. Low temperature produces a high resistance (100,000 ohms at -40°C/-40°F), while high temperature causes low resistance (70 ohms at 130°C/266°F). The PCM supplies a 5V signal to the sensor through a resistor in the PCM and measures the voltage. The voltage will be high when the incoming air is cold, and low when the air is hot. By measuring the voltage, the PCM calculates the incoming air temperature.

The IAT sensor signal is used to adjust spark timing according to incoming air density.

The scan tool displays temperature of the air entering the engine, which should read close to ambient air temperature when engine is cold, and rise as underhood temperature increases. If the engine has not been run for several hours (overnight) the IAT sensor temperature and engine coolant temperature should read close to each other. A failure in the IAT sensor circuit should set DTC P0112 or DTC P0113.

Manifold Absolute Pressure (MAP) Sensor

DTC P0107 or DTC P0108 indicates a failure in the MAP sensor circuit, which may effect fuel metering.

Heated Oxygen Sensor (HO2S 1)

The exhaust Heated Oxygen Sensor (HO2S 1) is mounted in the exhaust manifold where it can monitor the oxygen content of the exhaust gas stream.

The oxygen content in the exhaust reacts with the sensor to produce voltage output. This voltage should constantly fluctuate from approximately 100 mV (high oxygen content - lean mixture) to 900 mV (low oxygen content - rich mixture). The heated oxygen sensor voltage can be monitored with a Scan tool.

By monitoring the voltage output of the heated oxygen sensor, the PCM calculates what fuel mixture command to give to the injector (lean mixture-low HO2S 1 voltage=rich command, rich mixture-high HO2S 1 voltage=lean command).

The heated oxygen sensor circuit, if open, should set a DTC P0134 and the Scan tool will display a constant voltage between 350-550 mV. A constant voltage below 250 mV in the sensor circuit should set DTC P0131, while a constant voltage above 750 mV in the circuit should set DTC P0132. DTC P0131 and DTC P0132 could also be set as a result of fuel system problems.

HO2S 2 (Catalyst Monitor)

In order to control emissions of Hydrocarbons (HC), Carbon Monoxide (CO) and Oxides of Nitrogen (NOx), a three-way catalytic converter is used. The catalyst within the converter promotes a chemical reaction which oxidizes the HC and CO present in the exhaust gas, converting them into harmless water vapor and carbon dioxide. The catalyst also reduces NOx, converting it to nitrogen. The PCM has the capability to monitor this process using HO2S 2.The HO2S 2 is located in the exhaust stream past the three-way catalytic converter, produces an output signal which indicates the oxygen storage capacity of the catalyst; this in turn indicates the catalyst ability to convert exhaust emissions effectively depending on the specific condition. If the catalyst is functioning correctly, the HO2S 2 signal will be far less active than that produced by HO2S 1.

Throttle Position Sensor

Important: The Throttle Position (TP) sensor cannot be serviced.

The Throttle Position (TP) sensor is mounted on the throttle body assembly. The sensor is actually two individual Throttle Position sensors within one housing. Two separate signal, ground and 5.0 volt reference circuits are used to connect the TP sensor assembly and the Throttle Actuator Control (TAC) Module. The two sensors have opposite functionality. The TP sensor 1 signal voltage increases as the throttle opens, from below 1.1 volts at 0 percent throttle to above 3.7 volts at 100 percent throttle. The TP sensor 2 signal voltage decreases from above 3.9 volts at 0 Percent throttle to below 1.2 volts at 100 percent throttle. Note also that the signal circuit for TP Sensor 1 is pulled up to 5.0 volts and that the signal circuit for TP Sensor 2 is pulled to ground within the TAC Module. The TAC module converts these different signals to a common scale and continuously compares them to each other to verify proper system operation.

When the PCM detects a malfunction with the TP sensor circuits, the following DTCs will set:

    • DTC P1120 Throttle Position TP Sensor 1 Circuit
    • DTC P1220 Throttle Position TP Sensor 2 Circuit
    • DTC P1221 Throttle Position TP Sensors 1, 2 Performance

Crankshaft Position Sensor (CKP)

The crankshaft position sensor provides the PCM with crankshaft speed and crankshaft position. The PCM utilizes this information to determine if an engine misfire is present. The PCM monitors the CKP sensor for momentary drop in crankshaft speed to determine if a misfire is occurring.

The PCM also monitors the CKP sensor signal circuit for malfunctions. When the PCM detects a CKP sensor that is out of normal operating range, the PCM will set a DTC P0335 or a DTC P0336.

Camshaft Position Sensor

The Camshaft Position sensor is mounted through the top of the engine block at the rear of the valley cover. The camshaft position sensor works in conjunction with a 1X reluctor wheel on the camshaft. The reluctor wheel is inside the engine immediately in front of the rear cam bearing. The PCM provides a 12 volt power supply to the CMP sensor as well as a ground and a signal circuit.

The camshaft position sensor is used to determine whether a cylinder is on a firing or exhaust stroke. As the camshaft rotates, the reluctor wheel interrupts a magnetic field produced by a magnet within the sensor. The sensors internal circuitry detects this and produces a signal which is read by the PCM. The PCM uses this 1X signal in combination with the crankshaft position sensor 24X signal to determine crankshaft position and stroke. This diagnostic for the camshaft position sensor checks for a loss of camshaft position sensor signal. The PCM also monitors the CMP sensor signal circuit for malfunctions. The following DTCs set when the PCM detects a CMP sensor that is out of the normal operating range.

    • DTC P0341 Camshaft Position Sensor (CMP) Circuit Performance.
    • DTC P0342 Camshaft Position Sensor (CMP) Circuit Low Voltage.
    • DTC P0343 Camshaft Position Sensor (CMP) Circuit High Voltage.

Fuel Pump Electrical Circuit

When the ignition switch is turned to the ON position (before engaging the starter), the PCM energizes the fuel pump relay for 2 seconds causing the fuel pump to pressurize the fuel system. If the PCM does not receive the ignition reference pulses (engine cranking or running) within 2 seconds, the control module shuts off the fuel pump relay, causing the fuel pump to stop.

An inoperative fuel pump relay can result in long cranking times, particularly if the engine is cold.

Fuel Rail Assembly


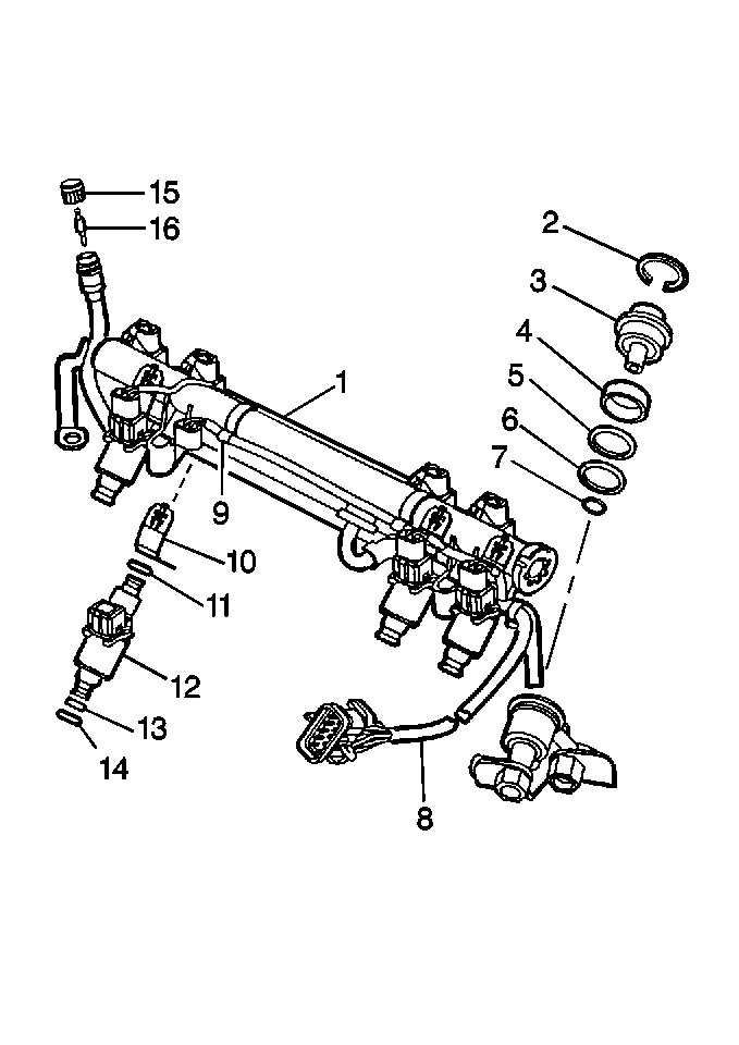
Object Number: 13123  Size: MH
(1)Fuel Rail Assembly
(2)Regulator Retainer Clip
(3)Fuel Pressure Regulator Assembly
(4)Back-up Ring
(5)Regulator Seal O-ring
(6)Regulator Filter
(7)Regulator Seal O-ring
(8)Fuel Injector Wiring Harness
(9)Wiring Harness Retainer Clip
(10)SFI Fuel Injector Retainer Clip
(11)SFI Fuel Injector Upper O-ring
(12)SFI Fuel Injector Assembly
(13)Back-up O-ring
(14)SFI Fuel Injector Lower O-ring
(15)Fuel Pressure Connection Cap
(16)Fuel Pressure Connection Core Assembly

The fuel rail assembly is made up of a single in-line composite rail which delivers fuel to the fuel injectors. Unused fuel returns to the fuel tank via the fuel pressure regulator assembly. The fuel rail is mounted above the lower section of the intake manifold and distributes fuel to the cylinders through the individual fuel injectors. Fuel is delivered from the fuel pump through the fuel feed line to the inlet fitting on the limited recirculation deadheaded fuel rail. From there it is directed to the main plastic supply conduit via an inlet tube. Fuel flows through the main conduit supplying fuel at the same pressure to each of the fuel injectors. Fuel in excess of injector needs, flows immediately back through the pressure regulator assembly via a bypass tube immediately located just pass the inlet fitting on the fuel rail. The pressure regulator assembly maintains correct system pressure. Fuel then flows from the pressure regulator through the fuel return line back to the fuel tank.

Fuel Injector Assembly


Object Number: 13106  Size: SH
(1)SFI Fuel Injector Retainer Clip
(2)SFI Fuel Injector Upper O-ring
(3)SFI Fuel Injector Assembly
(4)Back-up O-ring
(5)SFI Fuel Injector Lower O-ring

Do Not apply fuel pressure to the fuel rail assembly unless the fuel rail assembly is properly secured in the engine manifold.

The fuel injector assembly is a solenoid-operated device, controlled by the PCM, that meters pressurized fuel to a single engine cylinder. The PCM energizes the injector solenoid, which opens a ball valve, allowing fuel to flow past the ball valve and through a recessed flow director plate. The director plate has machined holes that control the fuel flow, generating a conical spray pattern of finely atomized fuel at the injector tip. Fuel is directed at the intake valve, causing it to become further atomized and vaporized before entering the combustion chamber.

An injector that is stuck partly open would cause loss of pressure after engine shut down, so long cranking times would be noticed on some engines. Dieseling could also occur because some fuel could be delivered to the engine after the ignition is turned OFF.

Fuel Pressure Regulator Assembly


Object Number: 13105  Size: SH
(1)Regulator Retainer Clip
(2)Fuel Pressure Regulator Assembly
(3)Back-up Ring
(4)Regulator Seal O-ring
(5)Regulator Filter
(6)Regulator Seal O-ring

The fuel pressure regulator is a diaphragm-operated cartridge relief valve with the fuel pump pressure on one side and the regulator spring pressure and intake manifold vacuum on the other. A retainer holds the fuel pressure regulator.

The regulator's function is to maintain a constant pressure differential across the injectors at all times. The pressure regulator compensates for engine load by increasing the fuel pressure as engine vacuum drops.

With the ignition ON leaving the engine off (zero vacuum), the fuel pressure at the pressure test connection should be 385-430 kPa (56-62 psi). If the pressure is too low, poor performance could result. If the pressure is too high, excessive odor may result. The Fuel System Diagnosis has information on diagnosing fuel pressure conditions. Refer to Fuel System Diagnosis .

Throttle Position (TP) Sensor

The non-adjustable TP sensor is mounted on the throttle body assembly opposite the throttle lever. The TP sensor senses the throttle valve angle and relays that information to the PCM. Knowledge of throttle angle is one of the inputs needed by the PCM to generate the required injector control signals (pulses).