GM Service Manual Online
For 1990-2009 cars only

Bank 2 Ignition Coil/Module(s) Removel Procedure


    Object Number: 213850  Size: SH
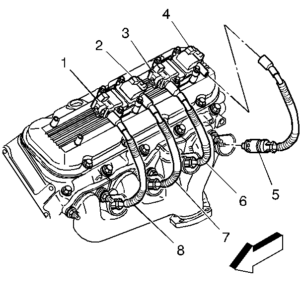
  1. Remove the coil near plug wire(s) (5),(6),(7),(8) to the coil(s) (4),(3),(2),(1).

  2. Object Number: 213881  Size: SH
  3. Remove the harness connector(s) (1), from the ignition coil/module(s) (3),(4),(5),(6). If removing the harness from the vehicle, remove the bolts from the harness connector (7), to the valve cover (2).

  4. Object Number: 213859  Size: SH
  5. Remove the bolts from the ignition coil/module(s) (2).
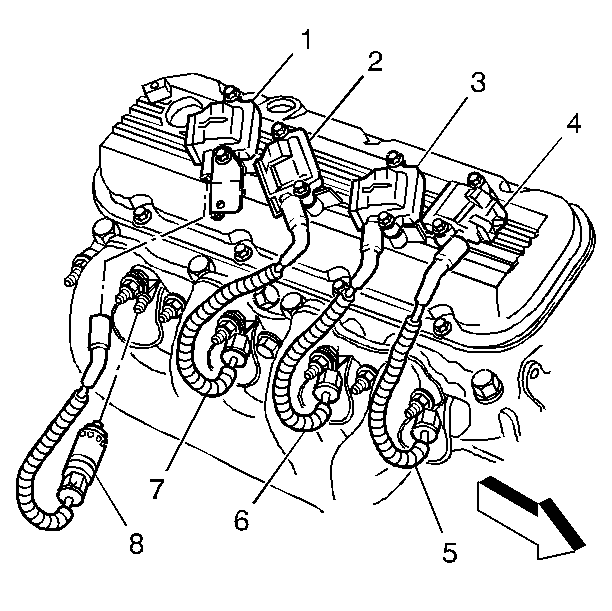
  6. Remove the coil/module(s) (3),(1),(7),(6) from the valve cover (4). If removing coil/module (6), remove the bracket to the Engine Coolent Temperature (ECT) sensor (5).

Bank 2 Coil/Module(s) Installation Procedure


    Object Number: 213859  Size: SH
  1. Install the ignition coil/module(s) (3),(1),(7),(6) to the valve cover (4). If installing coil/module (6), install the bracket to the Engine Coolent Temperature (ECT) sensor (5).
  2. Install the 2 bolts.
  3. Tighten
    Tighten the bolts to 12 N·m (9 lb ft).

    Refer to

    Notice: Use the correct fastener in the correct location. Replacement fasteners must be the correct part number for that application. Fasteners requiring replacement or fasteners requiring the use of thread locking compound or sealant are identified in the service procedure. Do not use paints, lubricants, or corrosion inhibitors on fasteners or fastener joint surfaces unless specified. These coatings affect fastener torque and joint clamping force and may damage the fastener. Use the correct tightening sequence and specifications when installing fasteners in order to avoid damage to parts and systems.

    in General Information.


    Object Number: 213881  Size: SH
  4. Install the harness connector(s) (1), to the ignition coil/module(s) (3),(4),(5),(6). If installing the harness to the vehicle, install the bolts to the harness connector (7), to the valve cover (2).
  5. Tighten
    Tighten the bolts to 12 N·m (9 lb ft).

    Refer to

    Notice: Use the correct fastener in the correct location. Replacement fasteners must be the correct part number for that application. Fasteners requiring replacement or fasteners requiring the use of thread locking compound or sealant are identified in the service procedure. Do not use paints, lubricants, or corrosion inhibitors on fasteners or fastener joint surfaces unless specified. These coatings affect fastener torque and joint clamping force and may damage the fastener. Use the correct tightening sequence and specifications when installing fasteners in order to avoid damage to parts and systems.

    in General Information.


    Object Number: 213850  Size: SH
  6. Install the coil near plug wire(s) (5),(6),(7),(8 ) to the coil/module(s) (4),(3),(2),(1).

Bank 1 Ignition Coil(s) Removel Procedure


    Object Number: 213856  Size: SH
  1. Remove the coil near plug wire(s) (5),(6),(7),(8) from the coil/module(s) (4),(3),(2),(1).

  2. Object Number: 213876  Size: SH
  3. Remove the harness connector(s) (1), from the ignition coil/module(s) (2),(3),(4),(5). If removing the harness from the vehicle, remove the bolts from the harness connector (7), to the valve cover (6).

  4. Object Number: 213861  Size: SH
  5. Remove the bolts from the ignition coil/module(s) (2).
  6. Remove the coil/module(s) (1),(3),(4),(5) from the valve cover (6).

Bank 1 Coil(s) Installation Procedure


    Object Number: 213861  Size: SH
  1. Install the coil/module(s) (1),(3),(4),(5) to the valve cover (6).
  2. Tighten
    Tighten the bolts to 12 N·m (9 lb ft).

    Refer to

    Notice: Use the correct fastener in the correct location. Replacement fasteners must be the correct part number for that application. Fasteners requiring replacement or fasteners requiring the use of thread locking compound or sealant are identified in the service procedure. Do not use paints, lubricants, or corrosion inhibitors on fasteners or fastener joint surfaces unless specified. These coatings affect fastener torque and joint clamping force and may damage the fastener. Use the correct tightening sequence and specifications when installing fasteners in order to avoid damage to parts and systems.

    in General Information.


    Object Number: 213876  Size: SH
  3. Install the harness connector(s) (1), to the ignition coil/module(s) (2),(3),(4),(5). If installing the harness to the vehicle, install the bolts to the harness connector (7), to the valve cover (6).
  4. Tighten
    Tighten the bolts to 12 N·m (9 lb ft).

    Refer to

    Notice: Use the correct fastener in the correct location. Replacement fasteners must be the correct part number for that application. Fasteners requiring replacement or fasteners requiring the use of thread locking compound or sealant are identified in the service procedure. Do not use paints, lubricants, or corrosion inhibitors on fasteners or fastener joint surfaces unless specified. These coatings affect fastener torque and joint clamping force and may damage the fastener. Use the correct tightening sequence and specifications when installing fasteners in order to avoid damage to parts and systems.

    in General Information.


    Object Number: 213856  Size: SH
  5. Install the coil near plug wire(s) (5),(6),(7),(8) to the coil/module(s) (4),(3),(2),(1).