GM Service Manual Online
For 1990-2009 cars only

Object Number: 214842  Size: LF
Engine Controls Components
Cell 30: Starting and Charging System
OBD II Symbol Description Notice
Handling ESD Sensitive Parts Notice

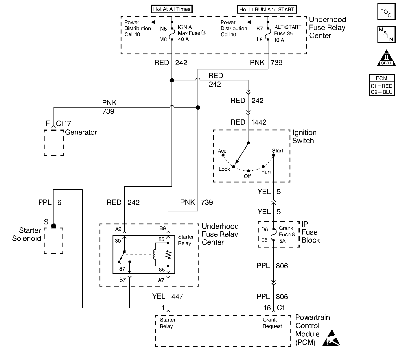
Circuit Description

The PCM has the ability to disable starter operation if conditions inappropriate for starter operation exist. The PCM disables the starter if the engine is running, or if the vehicle operator attempts to engage the starter for an extended period of time.

The PCM controlled starter system consists of the following components:

    • Starter enable relay.
    • The Park Neutral Position switch.
    • The ignition switch.
    • The starter solenoid.
    • The PCM.

Diagnostic Aids

The PCM Controlled Starter Diagnosis table is intended to identify electrical malfunctions that can occur with the system. For additional system diagnosis, refer to Starter and Charging in Electrical Diagnosis. For starter motor diagnosis and on-vehicle service, refer to Cranking System .

Check for the following conditions:

    • Poor connection at the PCM , the starter enable relay, the ignition switch or the starter solenoid.
        Inspect harness connectors for the following conditions:
       - Backed out terminals.
       - Improper mating.
       - Broken locks.
       - Improperly formed or damaged terminals.
       - Poor terminal to wire connection.
    • Damaged harness.
        Inspect the wiring harness for damage.
    • Either of the following conditions can cause the PCM to disable starter operation:
       - The engine is running.
       - The starter has been continuously engaged for longer than 15 seconds.

Test Description

The numbers below refer to the steps on the diagnostic table.

  1. Important: Failure to perform the Starting System Check could result in misdiagnosis and unnecessary replacement of good parts.

Step

Action

Value(s)

Yes

No

1

Did you perform the Powertrain On-Board Diagnostic (OBD) System Check?

--

Go to Step 2

Go to Powertrain On Board Diagnostic (OBD) System Check

2

Did you perform the Starting System Check?

--

Go to Step 3

Go to Starting System Check

3

Is the vehicle equipped with an automatic transmission?

--

Go to Step 4

Go to Step 5

4

Did you perform the Park Neutral Position(PNP) Circuit Diagnosis?

--

Go to Step 5

Go to Park/Neutral Position Switch Diagnosis

5

Inspect the PCM connector for the following conditions and repair as necessary:

    • Damaged or deformed terminals.
    • Terminals that are improperly positioned.

Did you find and repair a problem?

--

Go to Step 7

Go to Step 6

6

Important: Program the replacement PCM.

Replace the PCM. Refer to Powertrain Control Module Replacement

Is the action complete?

--

Go to Step 7

--

7

Attempt to start the vehicle.

Does the engine crank?

--

System OK

Go to Step 2