GM Service Manual Online
For 1990-2009 cars only
Figure 1:

Upper and Lower Intake Manifolds and Components


Object Number: 212464  Size: LF
(1)High Voltage Distributor
(2)Fuel Rail Bolt
(2)Fuel Rail Bolt
(3)Fuel Rail Assembly
(4)Ignition Coil
(5)Ignition Coil Bolt
(6)EGR Valve Bolt
(7)EGR Inlet Pipe
(8)EGR Inlet Pipe Fitting
(9)Lower Intake Manifold End Gaskets
(9)Lower Intake Manifold End Gaskets
(10)Lower Intake Manifold Bolt
(11)Lower Intake Manifold Side Gasket
(12)Lower Intake Manifold
(13)Thermostat
(14)MAP Sensor
(15)MAP Sensor Bracket
(16)MAP Sensor Bracket Nut
(17)EGR Valve Gasket
(18)EGR Valve
(19)Upper Intake Manifold Gaskets
(20)Water Outlet Housing
(21)Water Outlet Housing Studs
(22)EVAP Purge Valve Bolts
(23)EVAP Purge Valve
(24)Upper Intake Manifold
(25)Upper Intake Manifold Bolt
(26)Throttle Body Gasket
(27)Throttle Body Stud
(28)Throttle Body
(29)Governor Bracket (RPO 9C2 only)
(30)Distributor Clamp Bolt
(31)Distributor Clamp
(32)Ignition Coil Stud
Figure 2:

Cylinder Head and Components


Object Number: 180857  Size: LF
(1)Valve Rocker Arm Bolt
(2)Valve Rocker Arm Ball
(3)Valve Rocker Arm
(4)Pushrod Guide
(5)Spark Plug Wire Bracket
(6)Exhaust Manifold
(7)AIR Tube (California Only)
(8)AIR Tube Check Valve (California Only)
(9)Exhaust Manifold Center Bolt
(10)Heat Shield Nut
(11)Heat Shield
(12)Exhaust Manifold Gasket
(13)Exhaust Manifold Stud
(14)Valve
(15)Cylinder Head Gasket
(16)Valve Seat
(17)Valve
(18)Valve Rotator
(19)Valve Stem Oil Seal
(20)Valve Spring
(21)Valve Cap
(22)Valve Keys
(23)Cylinder Head
(24)Cylinder Head Bolt
(25)Valve Guides
(26)Valve Pushrod
(27)Valve Rocker Arm Cover Gasket
(28)Valve Rocker Arm Cover
(29)Valve Rocker Arm Cover Bolt
Figure 3:

Lower Engine Block and Components


Object Number: 180859  Size: LF
(1)Timing Chain
(2)Camshaft Sprocket Bolt
(3)Camshaft Sprocket
(4)Crankshaft Sprocket
(5)Camshaft Retainer Bolt
(6)Camshaft Retainer
(7)Camshaft Bearings
(8)Camshaft
(9)Valve Lifter Guide Retainer Bolt
(10)Valve Lifter Guide Retainer
(11)Oil Pressure Sensor
(12)Valve Lifter Guide
(13)Valve Lifter
(14)Cylinder Head Locating Pin
(15)Engine Block
(16)Oil Pan Gasket
(17)Oil Pan
(18)Oil Pan Bolt
(19)Oil Filter
(20)Oil Filter Fitting
(21)Oil Filter Adapter Bolts and Plugs
(22)Oil Filter Adapter Assembly
(23)Oil Filter Adapter O-Ring
(24)Engine Block Coolant Drain Hole Plug
(25)Knock Sensor
(26)Knock Sensor Heat Shield
(27)Knock Sensor Heat Shield Bolt
(28)Engine Block Oil Gallery Plug
(29)Engine Front Cover Locating Pin
(30)Engine Front Cover Gasket
(31)Crankshaft Position Sensor
(32)Crankshaft Position Sensor Bolt
(33)Crankshaft Balancer
(34)Water Pump Bolt
(35)Water Pump
(36)Water Pump Gaskets
(37)Engine Front Cover Bolt
(38)Engine Front Cover
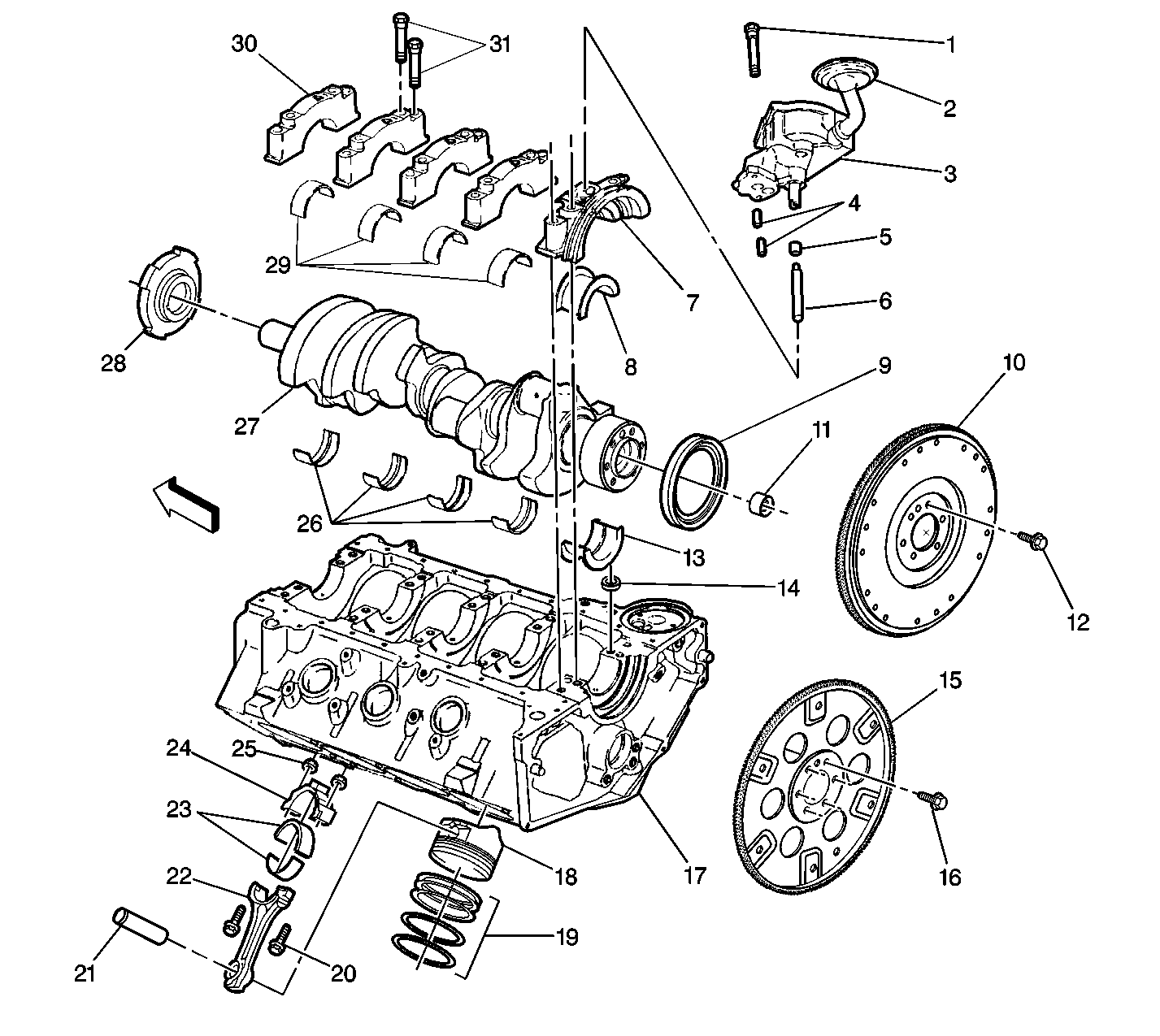
Figure 4:

Engine Crankshaft and Components


Object Number: 180860  Size: LF
(1)Oil Pump Bolt
(2)Oil Pump Screen
(3)Oil Pump
(4)Oil Pump Locating Pins
(5)Oil Pump Driveshaft Retainer
(6)Oil Pump Driveshaft
(7)Crankshaft Thrust Bearing Cap
(8)Crankshaft Lower Thrust Bearing
(9)Crankshaft Rear Oil Seal
(10)Engine Flywheel (Manual Transmission)
(11)Clutch Pilot Bearing
(12)Engine Flywheel Bolt
(13)Crankshaft Upper Thrust Bearing
(14)Crankshaft Bearing Cap Oil Seal
(15)Engine Flywheel (Automatic Transmission)
(16)Engine Flywheel Bolt
(17)Engine Block
(18)Piston
(19)Piston Ring Assembly
(20)Connecting Rod Bolt
(21)Piston Pin
(22)Connecting Rod
(23)Connecting Rod Bearings
(24)Connecting Rod Cap
(25)Connecting Rod Nut
(26)Crankshaft Upper Bearings
(27)Crankshaft
(28)Crankshaft Position Sensor Reluctor Ring
(29)Crankshaft Lower Bearings
(30)Crankshaft Bearing Cap
(31)Crankshaft Bearing Cap Bolts