GM Service Manual Online
For 1990-2009 cars only
Makes
🢒
Chevrolet
🢒
1998
🢒
Chevy P32 RV/Van Chassis
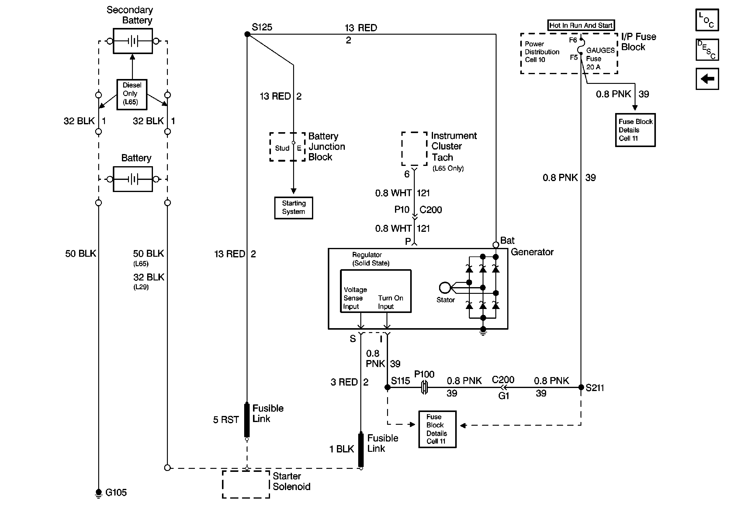
🢒 Charging System
Charging System
Charging System
Engine Electrical Components P32
Charging System Circuit Description
Starting System
Starting System
Cell 81: Gauges [L65]
Cell 10: Ignition Switch and Fuse Block
Cell 11: GAUGES and TRANS fuses
Cell 11: GAUGES and TRANS fuses