GM Service Manual Online
For 1990-2009 cars only

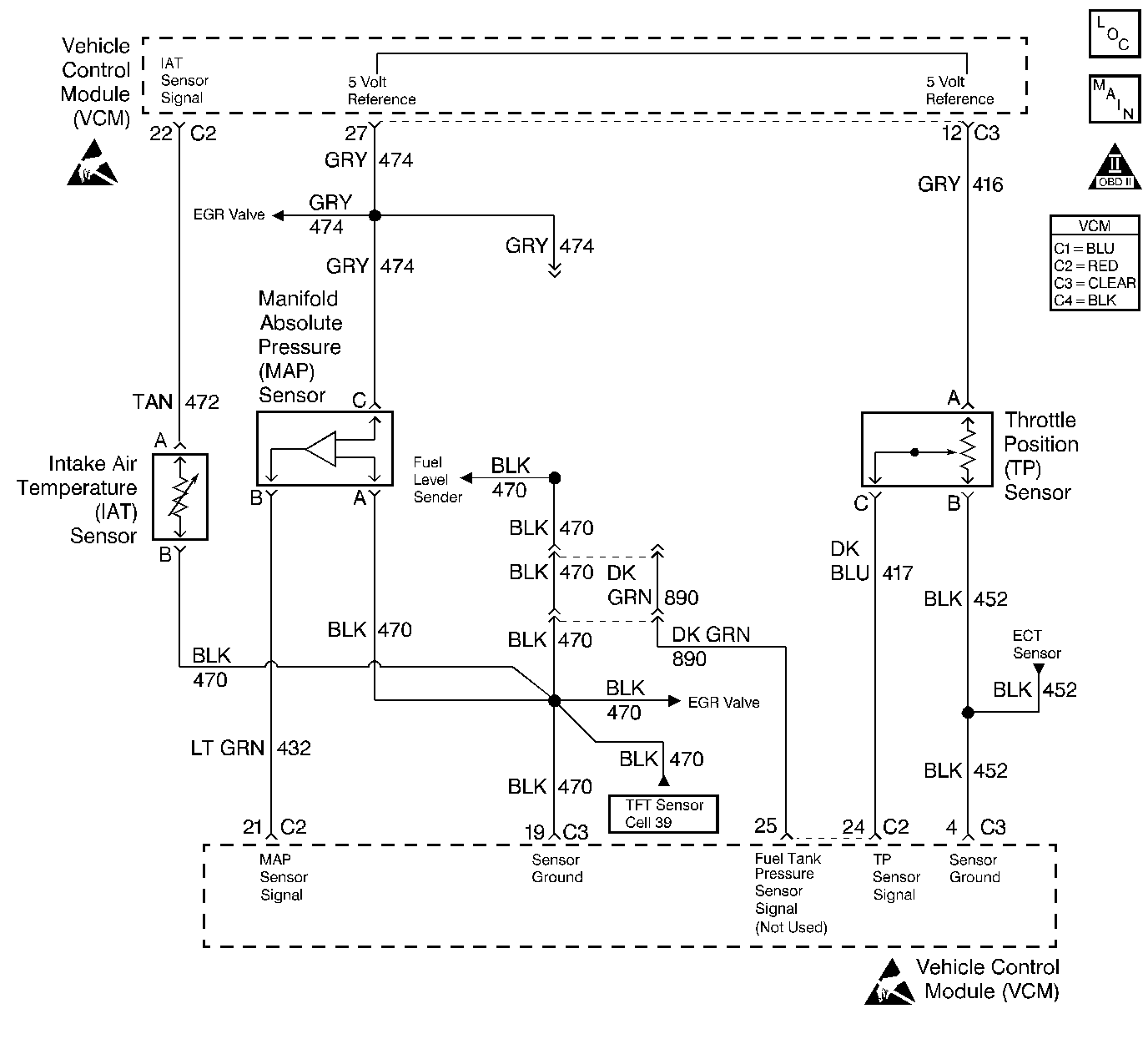
Object Number: 230440  Size: LF
Handling ESD Sensitive Parts Notice
Handling ESD Sensitive Parts Notice
Engine Controls Components
Engine Controls (Cell 20: Engine Data Sensors 2)
OBD II Symbol Description Notice

Circuit Description

The intake air temperature (IAT) sensor is a thermistor. The control module supplies the IAT sensor a reference voltage on the IAT sensor signal circuit and a ground circuit. When the IAT sensor resistance is high, indicating a cold sensor, the IAT sensor signal voltage remains near the supplied voltage and decreases the signal voltage as the sensor warms. The control module monitors the IAT sensor signal circuit in order to calculate the temperature of the air entering the engine.

This DTC is designed to detect an IAT sensor signal voltages higher than possible in a normally operating IAT sensor.

Conditions for Setting the DTC

The following items will set the DTC:

    • No ECT sensor DTCs
    • No VS sensor DTCs
    • No MAF sensor DTCs
    • The vehicle speed less than 2 mph
    • The MAF is less than 250 g/s
    • The engine coolant temperature is greater than 84.7°C (185.5°F)
    • The engine run time is greater than 100 seconds

Action Taken When the DTC Sets

    • The control module illuminates the malfunction indicator lamp (MIL) the first time the diagnostic runs and fails.
    • The control module will set the DTC and records the operating conditions at the time the diagnostic fails. The control module stores the failure information in the scan tools Freeze Frame/Failure Records.

Conditions for Clearing the MIL or DTC

    • The control module turns OFF the MIL after 3 consecutive drive trips when the test has run and passed.
    • A history DTC will clear if no fault conditions have been detected for 40 warm-up cycles. A warm-up cycle occurs when the coolant temperature has risen 22°C (40°F) from the startup coolant temperature and the engine coolant reaches a temperature that is more than 70°C (158°F) during the same ignition cycle.
    • Use a scan tool in order to clear the DTCs.

Diagnostic Aids

A scan tool indicates the temperature of the ambient air which is entering the throttle body. The air temperature should read very close to the temperature of the outside air. The air temperature should rise gradually as the engine warms up and the underhood temperature increases. If DTC P1111 is set, the problem is intermittent. Check for an open in the IAT sensor circuit. This may be accomplished by moving the VCM harness at various locations and monitoring IAT temperature or IAT voltage on the scan tool. If the voltage varies, look for an open in the area of the harness that caused the variance Also, a sensor may become skewed or mis-scaled. The Temperature vs. Resistance Value Table will help in order to detect a skewed sensor. Refer to Temperature vs Resistance .

Test Description

The numbers below refer to the step numbers on the diagnostic table.

Important: Use the same diagnostic test equipment for all the measurements.

  1. If the IAT sensor circuit voltage measures more than 4.90 volts, the conditions for the DTC are still present, and the problem is not intermittent.

  2. This test will bypass the IAT sensor and will confirm that the IAT signal circuit and the sensor ground circuit to the VCM are sound. Grounding the IAT sensor signal circuit will provide a low voltage input to the VCM. The VCM should recognize this low voltage and indicate a high IAT temperature.

  3. This test determines if the IAT sensor signal circuit is okay. If the scan tool does not indicate a high temperature, the IAT signal circuit is open.

Step

Action

Value(s)

Yes

No

1

Important: Before clearing the DTCs, use the scan tool Capture Info to save the Freeze Frame and Failure Records for reference. The control module's data is deleted once the Clear Info function is used.

Did you perform the Powertrain On-Board Diagnostic (OBD) System Check?

--

Go to Step 2

Go to Powertrain On Board Diagnostic (OBD) System Check

2

  1. Install the scan tool.
  2. Start the engine.
  3. Monitor the IAT sensor voltage.

Is the IAT sensor voltage more than the specified value?

4.90 V

Go to Step 3

Go to Step 6

3

  1. Turn ON the ignition leaving the engine OFF.
  2. Disconnect the IAT sensor harness connector.
  3. Jumper the IAT harness terminals together.

Does the scan tool display an IAT sensor voltage less than the specified value?

0.82 V

Go to Step 5

Go to Step 4

4

Jumper the IAT sensor signal circuit to a ground.

Does the scan tool display an IAT sensor voltage less than the specified value?

0.82 V

Go to Step 8

Go to Step 9

5

Check the voltage between the IAT sensor signal circuit and a known good ground with a J 39200 DMM.

Is the voltage more than the specified value?

5.20 V

Go to Step 10

Go to Step 7

6

The DTC is intermittent.

Are any additional DTCs stored?

--

Go to the applicable DTC table

Go to Diagnostic Aids

7

Check the IAT sensor harness connector and the VCM connector for a poor connection.

Did you find a problem?

--

Go to Step 11

Go to Step 12

8

Check the IAT sensor ground circuit for an open between the IAT sensor and the VCM.

Did you find a problem?

--

Go to Step 11

Go to Step 13

9

Check the sensor signal circuit for an open between the IAT sensor and the VCM.

Did you find a problem?

--

Go to Step 11

Go to Step 13

10

Repair the short to voltage in the IAT sensor signal circuit. Refer to Wiring Repairs in Wiring Systems.

Is the action complete?

--

Go to Step 14

--

11

Repair the circuit as necessary. Refer to Wiring Repairs or Connector Repairs in Wiring Systems.

Is the action complete?

--

Go to Step 14

--

12

Replace the IAT sensor. Refer to Intake Air Temperature Sensor Replacement .

Is the action complete?

--

Go to Step 14

--

13

  1. Replace the VCM.
  2. Program the new VCM. Refer to VCM Replacement/Programming .
  3. Perform the CKP System Variation Learning Procedure. Refer to Crankshaft Position System Variation Learn .

Is the action complete?

--

Go to Step 14

--

14

  1. Using the scan tool, clear the DTCs.
  2. Start the engine.
  3. Allow the engine to idle until the engine reaches normal operating temperature.
  4. Select the DTC and the Specific DTC function.
  5. Enter the DTC number which was set.
  6. Operate the vehicle, with the Conditions for Setting this DTC, until the scan tool indicates the diagnostic Ran.

Does the scan tool indicate the diagnostic Passed?

--

Go to Step 15

Go to Step 2

15

Does the scan tool display any additional undiagnosed DTCs?

--

Go to the applicable DTC table

System OK