GM Service Manual Online
For 1990-2009 cars only

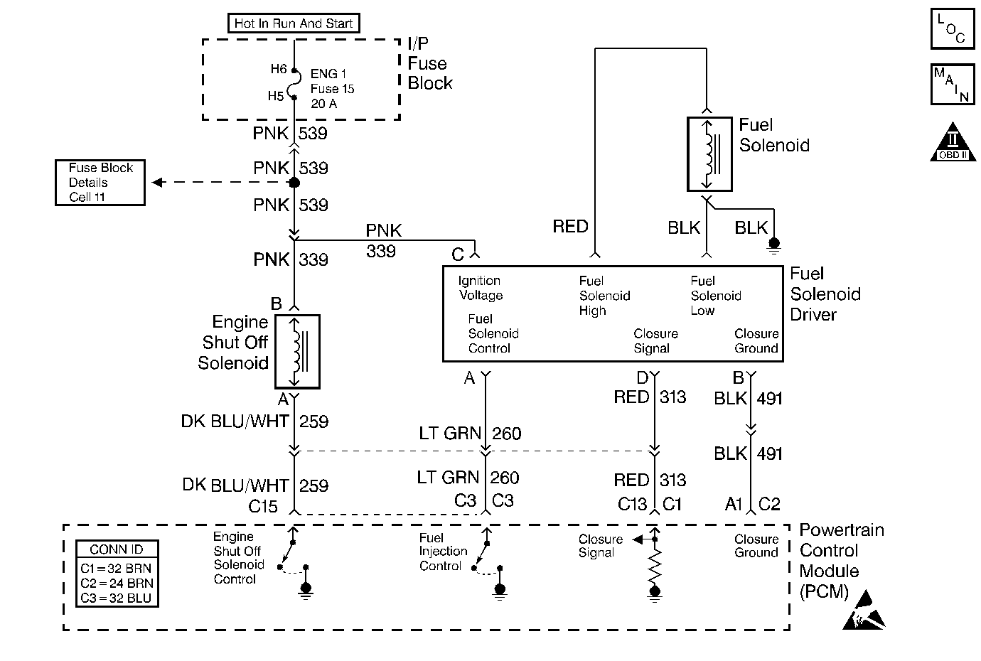
Object Number: 439253  Size: MF
Engine Controls Components
Cell 22: Engine Shutoff Solenoid, Fuel Solenoid Driver
OBD II Symbol Description Notice
Handling ESD Sensitive Parts Notice

Circuit Description

The injection pump delivers fuel to the individual cylinders by opening and closing a solenoid control fuel valve. The PCM monitors the amount of time it takes for the fuel solenoid valve to physically close after commanded to close. Any closure time that is out of range is seen as a fault. This response time is measured in milli seconds.

Conditions for Running the DTC

    • The battery voltage is greater than 10 volts and less than 16 volts.
    • The engine coolant temperature is greater than -1°C (34°F).
    • The ENGINE SPEED is greater than 506 RPM.
    • The requested fuel rate is greater than 0.0 mm

Conditions for Setting the DTC

The closure time is greater than 2.5 ms.

Action Taken When the DTC Sets

    • The PCM will not illuminate the Malfunction Indicator Lamp (MIL).
    • The PCM records the operating conditions at the time the diagnostic fails. This information is stored in the Failure Records.

Conditions for Clearing the MIL/DTC

    • A History DTC will clear after forty consecutive warm-up cycles during which the diagnostic does not fail (the coolant temperature has risen 5°C (40°F) from the start up coolant temperature and the engine coolant temperature exceeds 71°C (160°F) during that same ignition cycle).
    • Use of a scan tool will clear the DTC codes.

Diagnostic Aids

A weak fuel solenoid (mechanical failure) will result in a DTC P1217. If DTC P1217 is set with any other DTCs, diagnose them first. If the vehicle is running close to the DTC setting closure time, the vehicle should be checked during cold start ups and during hot conditions.

Poor performance and starting conditions will exist. Fuel contamination could also cause this DTC.

Test Description

Number(s) below refer to the step number(s) on the Diagnostic Table.

  1. This step determines if DTC 1217 is a hard failure or an intermittent.

  2. This step will determine if the solenoid is at fault, or if there is a problem with the PCM or wiring.

Step

Action

Value(s)

Yes

No

1

Important: Before clearing any DTCs, use the scan tool Capture Info function to save Freeze Frame and Failure records for reference. The control module's data is deleted when the Clear Info function is used.

Was the Powertrain On-Board Diagnostic (OBD) System Check performed?

--

Go to Step 2

Go to Powertrain On Board Diagnostic (OBD) System Check

2

Is DTC P0370 set?

--

Go to DTC P0370 Timing Reference High Resolution System Performance

Go to Step 3

3

  1. Start and idle the engine.
  2. Observe the Inj. Pump Closure Time display on the scan tool.

Is the scan tool display greater than the specified value?

2.4 ms

Go to Step 4

Go to Step 5

4

  1. Turn all accessories ON (includes aftermarket add-ons).
  2. Maintain the engine idling.
  3. Verify all post glow plug cycles are completed
  4. With a J 39200 connected to ground, measure the voltage at the FUEL SOL fuse (fuel solenoid driver ignition feed circuit) in the U/H relay center.

Is the voltage between specified value?

12 - 15V

Go to Step 7

Go to Step 6

5

The DTC is intermittent. If no additional DTCs are stored, refer to Diagnostic Aids. If additional DTCs were stored refer to those DTC table(s) first.

Are any additional DTCs stored?

--

Go to the Applicable DTC Table

Go to Diagnostic Aids

6

Repair the fuel solenoid driver ignition feed circuit connections or aftermarket add-ons. Refer to

Notice: Connect any add-on electrically operated equipment to the vehicle's electrical system at the battery (power and ground) in order to prevent damage to the vehicle.

.

Was a repair performed?

--

Go to Step 8

--

7

Important: Before replacing the Injection pump, check for fuel system contamination. Refer to Contamination Testing .

Important: The new injection pump must be timed. Refer to Fuel Injection Pump Timing Adjustment .

Replace the Injection pump. Refer to Fuel Injection Pump Replacement .

Is the action complete?

--

Go to Step 8

--

8

  1. Using the Scan tool, clear the DTCs.
  2. Start engine.
  3. Allow the engine to idle at the normal operating temperature
  4. Select DTC and the Specific DTC function.
  5. Enter the DTC number that was set.
  6. Operate the vehicle within the Conditions for Setting this DTC until the scan tool indicates the diagnostic Ran.

Does the scan tool indicate the diagnostic Passed?

--

Go to Step 9

Go to Step 2

9

Does the scan tool display any additional undiagnosed DTCs?

--

Go to the Applicable DTC Table

System OK