GM Service Manual Online
For 1990-2009 cars only

DTC 86 Low Ratio Error L57 MFI


Object Number: 230247  Size: MF
Automatic Transmission Components Diesel
Automatic Transmission Controls Schematics TCM Control

Circuit Description

The transmission control module (TCM) calculates ratio based on the automatic transmission input speed (A/T ISS) sensor and output shaft speed (OSS) sensor readings. The TCM compares the known transmission ratio to the calculated ratio, for the particular gear range selected.

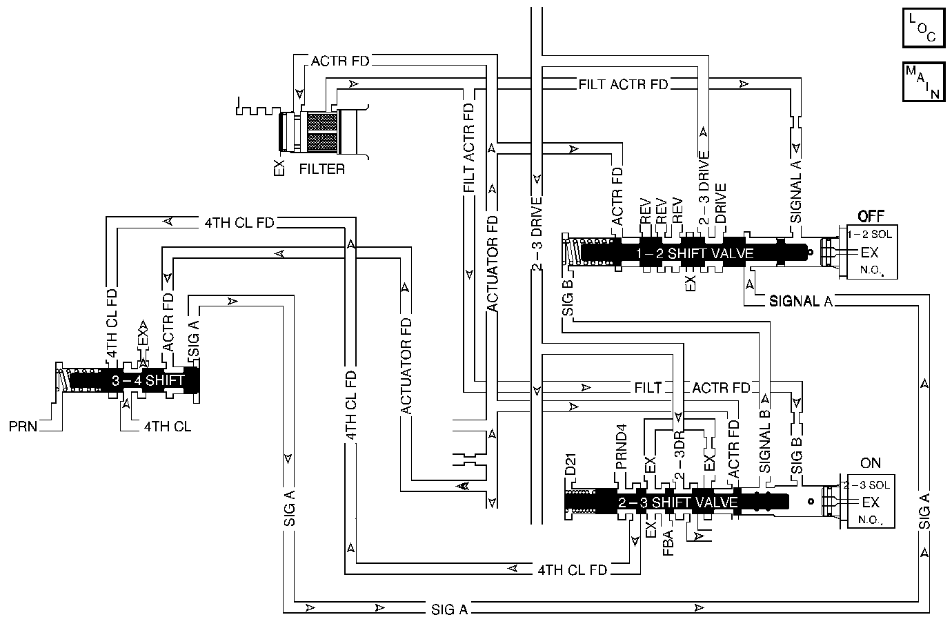
DTC 86 sets when transmission commanded gear is 1st or 2nd and the transmission is mechanically in 3rd or 4th gear. DTC 86 is used to detect a 2-3 shift solenoid or hydraulic circuit malfunction.

Conditions for Running the DTC

    • No DTCs 21, 22, 24, 28, 71, 72 and 74.
    • TFT is greater than 24.5°C (76°F).
    • Transmission is not in P, R, N.
    • Engine speed is greater than 300 RPM.
    • TP is greater than 25%.
    • Vehicle speed is greater than 11 km/h (7 mph).

Conditions for Setting the DTC

    • Transmission gear ratio is less than 1.06 with commanded 1st or 2nd gear.
    • All conditions are met for 2 seconds.

Action Taken When the DTC Sets

    • The TCM does not illuminate the malfunction indicator lamp (MIL).
    • The TCM commands 2nd gear.
    • The TCM commands maximum line pressure.
    • The TCM inhibits TCC engagement.
    • The TCM stores DTC 86 in TCM history.

Conditions for Clearing the DTC

    • A scan tool clears the DTC from TCM history.
    • The TCM clears the DTC from TCM history if the vehicle completes 40 consecutive key cycles without a diagnostic fault occurring.
    • The TCM cancels the DTC default actions when the fault no longer exists and the ignition switch is OFF long enough in order to power down the TCM.

Diagnostic Aids

    • First, diagnose and clear any engine DTCs that are present. Then inspect for any transmission DTCs that may have reset.
    • Verify that the transmission meets the specifications in the Shift Speed table.
    • Other internal transmission failures may cause more than one shift to occur.
    • The customer may complain of an engine over-rev condition or neutral condition in 4th gear.
        Refer to Shift Solenoid Valve State and Gear Ratio table.

Test Description

The numbers below refer to the step numbers on the diagnostic table.

  1. This step tests the function of the TFP manual valve position switch.

  2. This step tests for a selected gear ratio versus a ratio not obtainable under normal driving conditions.

DTC 86

Step

Action

Value(s)

Yes

No

1

Was the Powertrain On-Board Diagnostic (OBD) System Check performed?

--

Go to Step 2

Go to Powertrain On Board Diagnostic (OBD) System Check

2

  1. Install the Scan Tool .
  2. With the engine OFF, turn the ignition switch to the RUN position.
  3. Important:: Before clearing the DTCs, use the scan tool in order to record the Failure Records. Using the Clear Info function erases the Failure Records from the TCM.

  4. Record the Failure Records.
  5. Clear the DTC.
  6. Select TFP Sw. A/B/C on the Scan Tool .
  7. With the engine running, apply the brake pedal and select each transmission range: D1, D2, D3, D4, N, R and P.
  8. Refer to the Range Signal table.

Does each selected transmission range match the Scan Tool TFP Switch A/B/C display?

--

Go to Step 3

Go to DTC 28 TFP Manual Valve Position Switch Fault

3

Drive the vehicle with the transmission in the D4 range.

  1. Using the Scan Tool , command FIRST gear. Note the gear ratio.
  2. Using the Scan Tool , command SECOND gear. Note the gear ratio.

Was either gear ratio less than 1.06?

--

Go to Step 4

Go to Diagnostic Aids

4

  1. Inspect the 2-3 shift solenoid valve and the 2-3 hydraulic shift valve for a malfunction.
  2. Inspect the shift solenoid/hydraulic for damaged seals.
  3. Refer to Symptom Diagnosis .

Refer to Unit Repair for repairs.

Was a condition found?

--

Go to Step 5

--

5

Perform the following procedure in order to verify the repair:

  1. Select DTC.
  2. Select Clear Info.
  3. Operate the vehicle under the following conditions (only if traffic conditions permit):
  4. • The TCM must see the proper gear ratio for each gear, for greater than one second in D1, D2, D3 and D4.
    • Hold the throttle at greater than 12% to obtain 4th gear.

Are the gear ratios within the specified range for each of the selected gears?

1st: 2.38-2.63

2nd: 1.43-1.58

3rd: 0.95-1.05

4th: 0.73-0.77

System OK

Go to Step 1