GM Service Manual Online
For 1990-2009 cars only

CAMPAIGN:POOR THROTTLE RESPONSE, STALLING, MISFIRE

Subject: PRODUCT CAMPAIGN 94-C-57 (a) - POOR THROTTLE RESPONSE, STALLING, MISFIRE, POOR COLD OR HOT START, EXTENDED CRANK HOT, START THEN STALL HOT

--- REISSUE ---

Model and Year: 1994 C/K AND P TRUCKS, AND G VANS WITH 6.5L DIESEL ENGINES

To: All Chevrolet/Geo Dealers

THIS REISSUE REPLACES 94C57 ISSUED OCTOBER, 1994. THE "VEHICLES INVOLVED", "PARTS INFORMATION", "SERVICE PROCEDURE" AND "CLAIM INFORMATION" SECTIONS HAVE BEEN REVISED. IN ADDITION, ATTACHMENTS "1" AND "9" HAVE ALSO BEEN CHANGED. THE REVISED INFORMATION IS SHOWN IN BOLD AND ITALIC TYPE.

General Motors has determined that certain 1994 Chevrolet C/K and P trucks, and G vans equipped with 6.5L diesel engines (RPO's L65, L56 and L49) may experience poor throttle response, stalling, misfire, poor cold or hot starting, extended cranking of the starter with a hot engine, and/or your vehicle will start and then stall when the engine is hot. Vehicles with manual transmissions may also experience deceleration stall and poor acceleration performance.

0 Poor cold starting includes an extended crank time (more than 4 seconds at temperatures of 0 degrees Fahrenheit and above), rough idle, white smoke and/or start then stall. A cold start is defined as starting the engine after having shut down for more than three hours.

0 No start or extended cranking of the starter with a hot engine, starting then stalling when the engine is hot, is defined as starting the engine within three hours of shutdown (extended cranking time with a hot engine is defined as more than 4 seconds cranking time).

To correct these conditions, dealers are to update involved vehicles with a service parts kit and a Powertrain Control Module PROM.

VEHICLES INVOLVED

Involved are certain 1994 Chevrolet C/K and P trucks, and G vans equipped with 6.5L diesel engines (RPO's L65, L56 and L49) built within the following VIN breakpoints: PLANT YEAR MODEL PLANT CODE FROM THROUGH ----------------------------------------------------------------------------- 1994 Chev Cab w/L65 Janesville "J" SOP RJ420038 1994 Suburban w/L65 Janesville "J" SOP RJ432698 1994 C/K Blazer w/L56 Janesville "J" SOP RJ433173 1994 C/K Pickup w/L65 Janesville "J" SOP RJ115874 1994 C/K Pickup w/L65 Pontiac East "E" SOP RE294189 1994 C/K Pickup w/L56 Pontiac East "E" SOP RE294131 1994 C/K Pickup w/L49 Pontiac East "E" SOP RE294185 1994 C/K Pickup w/L56 Oshawa "1" SOP R1310457 1994 C/K Pickup w/L49 Oshawa "1" SOP R1310440 1994 G Van w/L49 Flint "F" SOP EOP 1994 P30 Motorhomes Detroit "3" SOP R3328990

Involved vehicles have been identified by Vehicle Identification Number Computer Listings. Computer listings contain the complete Vehicle Identification Number, owner name and address data, and are furnished to involved dealers with the campaign bulletin. Owner name and address data furnished will enable dealers to follow-up with owners involved in this campaign.

These listings may contain owner names and addresses obtained from State Motor Vehicle Registration Records. The use of such motor vehicle registration data for any other purpose is a violation of law in several states. Accordingly, you are urged to limit the use of this listing to the follow-up necessary to complete this campaign. Any dealer not receiving a computer listing with the campaign bulletin has no involved vehicles currently assigned.

OWNER NOTIFICATION

Owners will be notified of this campaign on their vehicles by Chevrolet Motor Division. In addition, owners will receive a pamphlet entitled "How To Get The Most From Your EFI Diesel Truck". A copy of the owner letter and pamphlet are included with the dealers copy of this bulletin.

DEALER CAMPAIGN RESPONSIBILITY

All unsold new vehicles in dealers' possession and subject to this campaign must be held and inspected/repaired per the service procedure of this campaign bulletin before owners take possession of these vehicles.

Dealers are to service all vehicles subject to this campaign at no charge to owners, regardless of mileage, age of vehicle, or ownership, from this time forward.

Owners of vehicles recently sold from your new vehicle inventory with no owner information indicated on the dealer listing, are to be contacted by the dealer, and arrangements made to make the required correction according to the instructions contained in this bulletin. This could be done by mailing to such owners a copy of the owners letter accompanying this bulletin. Campaign follow-up cards should not be used for this purpose, since the owner may not as yet have received the notification letter.

In summary, whenever a vehicle subject to this campaign enters your vehicle inventory, or is in your dealership for service in the future, please take the steps necessary to be sure the campaign correction has been made before selling or releasing the vehicle.

PARTS INFORMATION

Parts required to complete this campaign are to be obtained from General Motors Service Parts Operations (GMSPO). To ensure these parts will be obtained as soon as possible, they should be ordered from GMSPO on a "C.I.O." order with no special instruction code, but on an advise code (2).

NOTICE: ------

INJECTION PUMPS ARE NOT TO BE ORDERED THROUGH GMSPO. ACQUIRE INJECTION PUMPS THROUGH STANADYNE ON AN EXCHANGE PROCEDURE (SEE GM CORPORATE SERVICE BULLETIN 376302, DATED SEPTEMBER, 1993 FOR STANADYNE DEALER NEAR YOU). TYPE 94C57 ON EXCHANGE FORM GSD-675 IN THE "DEALER COMMENTS" SECTION.

A technical assistance case is not required to obtain an exchange injection pump.

Quantity/ Part Number Description Vehicle ----------------------------------------------------- 12553873 Service Kit 1 See Charts* PROM 1 25160561 Oil Filter 1 12345634 15W30-Engine Oil As Required

* To order correct PROM for vehicle, check current Scan I.D. with Tech 1, then cross reference the Scan I.D. using the chart listings that follow.

1994 L56 (VIN S) WITH AUTOMATIC TRANSMISSION

Body Style/ Current New PROM New PROM ID Series Scan ID P/N PROM Code (Scan Tool) ---------------------------------------------------------------------- C10-20 Pickup 6925 16211620 BMXZ 1605 K10-K20 Pickup, 6935 16211623 BMYA 1615 K10 Blazer C10-20 Pickup 3285 16210063 BMRK 9935 7415 K10-20 Pickup, 3295 16210068 BMRL 9945 K10 Blazer 7425

1994 L65 (VIN F) WITH AUTOMATIC TRANSMISSION

Body Style/ Current New PROM New PROM ID Series Scan ID P/N PROM Code (Scan Tool) ---------------------------------------------------------------------- C/K 20-30 Pickup, 6945 C/K 30 Chassis Cab, 3345 16210150 BMSD 0145 C/K 20 Suburban 7375 6895 C30/C5B* HD Chassis Cab 3305 16210156 BMSF 0155 7385 C/K 20-30 Pickup, 3735 16210072 BMRM 9955 C/K 30 Chassis Cab 7325 C/K 20 Suburban 3325 16210082 BMRP 9975 7345 C30/C5B* HD Chassis Cab 3355 16210078 BMRN 9965 7335 P30 Motorhome 1025 16211628 BMYB 1625 C/K 20-30 Ambulance 3685 16210093 BMRT 0005 C30/C5B* HD Ambulance 3695 16210097 BMRU 0015 C/K 20-30 Pickup, 6465 16210217 BMSW 0275 C/K 30 Chassis Cab C/K 20 Suburban 6475 16210226 BMSY 0295 C30/C5B* HD Chassis Cab 5755 16210220 BMSX 0285

* C5B: 15,000 LB GVW

1994 L65 (VIN F) WITH MANUAL TRANSMISSION

Body Style/ Current New PROM New PROM ID Series Scan ID P/N PROM Code (Scan Tool) ------------------------------------------------------------------------ 6905 2225 C/K 20-30 Pickup 3335 16215261 BNTF 5175 7395 0165 6915 2235 C30/C5B* HD Chassis Cab 3315 16215263 BNTH 5185 7405 0175 C30/C5B* HD Chassis Cab 8605 12615263 BNTJ 5195 0185 C/K 20-30 Pickup 3365 7355 16215253 BNTB 5145 9985 C30/C5B* Chassis Cab 3375 16215256 BNTC 5155 7365 9995 C30/C5B* HD Chassis Cab 8595 16215251 BNTD 5165 0025

* C5B: 15,000 LB GVW

1994 L49 (VIN P) WITH AUTOMATIC TRANSMISSION

Body Style/ Current New PROM New PROM ID Series Scan ID P/N PROM Code (Scan Tool) -------------------------------------------------------------------- 6835 G20 Van 3215 16210182 BMSL 0195 7435 6845 G20 Van 3225 16210187 BMSM 0205 7445 6855 C10 Pickup 3235 16210190 BMSN 0215 7455 6865 C10 Pickup 3245 16210196 BMSP 0225 7465 6875 C20 or K10-20 Pickup 3255 16210199 BMSR 0235 7475 6885 C20 or K10-20 Pickup 3265 16210203 BMSS 0245 7485

1994 L49 (VIN P) WITH MANUAL TRANSMISSION

Body Style/ Current New PROM New PROM ID Series Scan ID P/N PROM Code (Scan Tool) -------------------------------------------------------------------- 6815 C10 Pickup 3275 16215268 BNTN 5235 7495 0255 6825 C20 or K10-20 Pickup 3205 16215271 BNTP 5245 7505 0265

SERVICE PROCEDURE

The following checks must be performed to qualify the engine support systems. A diagnostic check sheet (Attachment 1) has been provided to assist in this process, and must be attached to the repair order.

1. Check PROM ID using Tech 1. See Parts Information Section of this bulletin for ordering replacement PROM. If new PROM is currently in truck, do not replace.

2. Check for diagnostic trouble codes (DTC's), both history and current. Use the 1994 Diesel Service Manual Supplement for diagnosis and correction. Clear all current and history DTC's before proceeding.

3. Check wiring connections at batteries, relay center, engine grounds and wiring grounds (Attachment 2) for secure and complete attachment.

4. Check air filter, clean or replace as necessary.

5. Check cold cranking RPM, spec.=100 RPM cold engine (see Attachment 3).

6. Check fuel supply system pressure, spec: 3 psi minimum at idle (Attachment 4).

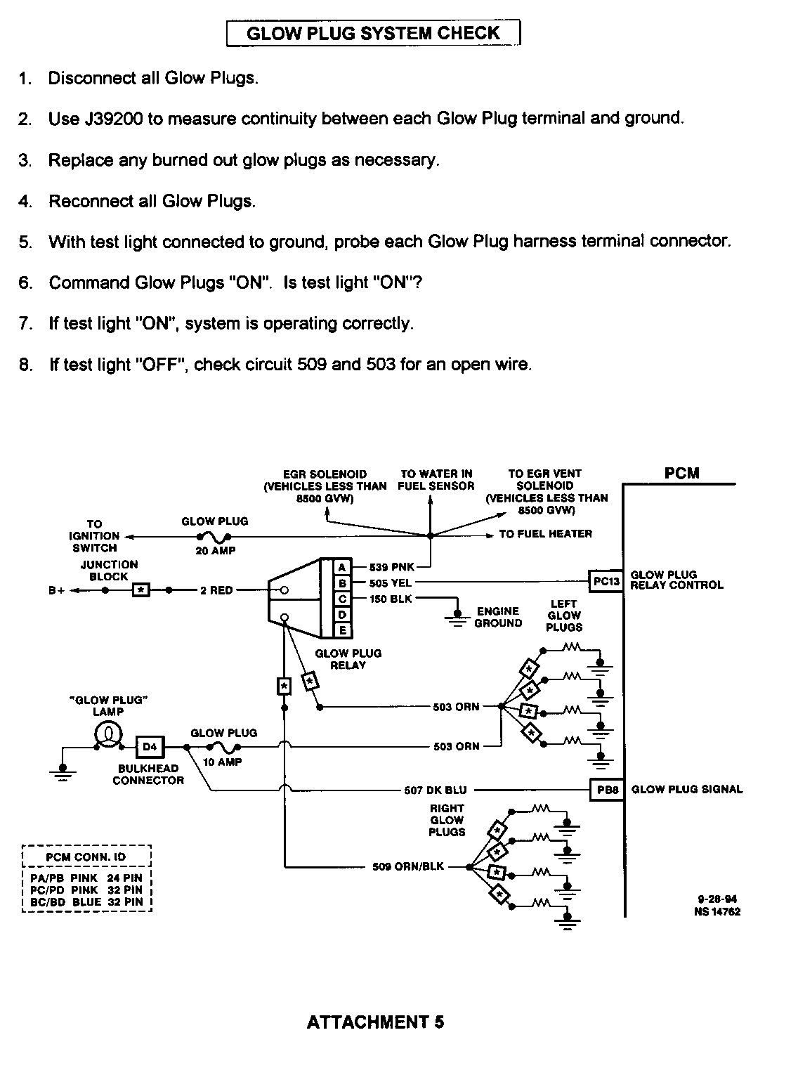
7. Check glow plugs (Attachment 5).

Once above procedures have been completed, install service kit which contains a visor label (engine starting procedure), electronic filter harness, and two stage housing pressure regulator (see Attachments 6 and 7 for installation procedure). Install replacement PROM. Refer to the "Parts Information" section for determining proper replacement PROM.

8. Check for air in fuel system (see Attachment 8) for procedure.

9. Relearn the TDC Offset. If the released value is between +0.75 and -1.75 continue to the next step. If the value is not between +0.75 and -1.75, reset pump timing following procedure shown in Attachment 9.

10. Check fuel rate at idle using Tech 1 (maximum spec. 13 mm for manual transmission or 15 mm for automatic transmission). If out of specification, check fuel quality using a hydrometer (see fuel section of appropriate service manual for procedure details). Empty tank and refill with known good fuel source if required.

NOTICE: IF OWNERS CONCERN WAS HOT START OR EXTENDED CRANK HOT OF MORE THAN 4 SECONDS BEFORE STARTING, CONTINUE WITH THE FOLLOWING DIAGNOSIS.

11. Block radiator and bumper holes, operate engine with A/C off at 3400 RPM in neutral/park until coolant temperature reaches 220 degrees Fahrenheit as indicated on Tech 1, or stabilizes at a lower number.

Notice: Block tires and set parking brake while performing step 11.

12. Shut off engine and let vehicle hot soak for 20-25 minutes.

13 Using a timer which accurately reads "seconds" record crank time.

14. If crank time exceeds 4 seconds check cranking speed, spec: 170-180 RPM (Attachment 3).

15. If crank speed is within specification and crank time exceeds 4 seconds replace injection pump.

Notice: Injection pumps are to be exchanged through Stanadyne. DO NOT order form GMSPO.

16. Install Campaign Identification Label.

17. Change engine oil, oil filter and lubricate chassis.

CAMPAIGN IDENTIFICATION LABEL

Each vehicle corrected in accordance with the instructions outlined in this Product Campaign Bulletin will require a "Campaign Identification Label". Each label provides a space to include the campaign number and the five (5) digit dealer code of the dealer performing the campaign service. This information may be inserted with a typewriter or a ball point pen.

Each "Campaign Identification Label" is to be located on the radiator core support in an area which will be visible when the vehicle is brought in for periodic servicing by the owner. Additional "Campaign Identification Labels" can be obtained from DAC.

Apply "Campaign Identification Label" only on a clean, dry surface.

CLAIM INFORMATION

Submit a Product Campaign Claim with the information indicated below:

(1) * REPAIR PERFORMED PC FAILED PARTS LABOR LABOR OTHER NET PART NO. ALLOW CC-FC OP HOURS HOURS AMOUNT ----------------------------------------------------------------------------- Diagnostic Check - 2 12553873 ** SK-00 V9330 4.4 0.1 - - Install Kit & PROM L49 Non-Turbo

Diagnostic Check - 2 12553873 ** SK-00 V9331 4.9 0.1 - - Install Kit & PROM L65 or L56 Turbo

Diagnostic Check - Install Kit, PROM & Exchange Pump - 2 12553873 ** SK-00 V9332 7.5 0.3 - - C/K Truck L49 Non-Turbo

Diagnostic Check - Install Kit, PROM & Exchange Pump - 2 12553873 ** SK-00 V9333 8.7 0.3 - - - C/K Truck L65 or L56 Turbo

Diagnostic Check - Install Kit, PROM & Exchange Pump - 2 12553873 ** SK-00 V9334 8.2 0.3 - - G - Van L49 Non-Turbo

Inspect For New - - - - - SK-00 V9336 0.2 0.1 - - Components

Change Engine Oil, 1 25160561 ** SP-95 T2413 0.5 - - ** Oil Filter & Tube

Extra Labor - - - - - SP-95 T2414 - - - -

Alternate - - - - - SP-95 T2412 - - - - *** Transportation

(1) Labor operation T2414 is to be used for replacing any parts (i.e. filters, glow plugs, etc.) and for claiming additional labor beyond what is allowed in the claims matrix. Additional repairs should be entered with the applicable time as published in the current labor time guide. All additional parts and labor should be totaled and operation T2414 entered only once for each vehicle. Extra labor may also be used if the dealer provides extended service hours to accommodate the customer such as late night hours and Saturday hours normally not scheduled. Time in excess of one-half of the labor time allowed will require DAC authorization.

* 0.1 hours for Campaign Administrative Allowance. 0.2 hours will be added where exchanges forms are required.

** The "Parts Allowance" should be the sum total of the current GMSPO Dealer Net price plus 40% of all parts required for the repair. Engine oil for T2413 should be entered in "Net Amount".

*** Alternate transportation cost is to be entered in the "Net Amount" column. This should be entered only once at the completion of the campaign service.

Dealers will automatically receive the correct labor and material allowance based on the labor operation performed.

Refer to the Chevrolet Claims Processing Manual for details on Product Campaign Claim Submission.

Dear Chevrolet Diesel Truck Owner:

Your complete satisfaction with your 1994 Chevrolet Truck, equipped with a 6.5L Electronic Fuel Injection (EFI) Diesel Engine, is most important to Chevrolet. We want your 6.5L diesel to satisfy all your driving needs and wish to inform you that enhancements are available to improve your engine's driveability.

The 1994 6.5L EFI Diesel Engine in your truck is equipped with an electronic fuel injection pump which is controlled by a powertrain control module (or computer). CERTAIN Trucks may exhibit some driveability concerns such as poor throttle response, stalling, misfire, poor hot or cold starting, extended cranking of a hot engine, or stalling after start. Trucks equipped with manual transmissions may exhibit poor acceleration from start characteristics or may stall during deceleration. To address these concerns, your Chevrolet dealer can install some recently developed enhancements which will improve the overall driving pleasure of your vehicle. These enhancements will be installed at no charge to you.

Instructions for performing this service have been sent to your Chevrolet dealer. Please contact your dealer to arrange a convenient service appointment. Please be prepared to describe the specific concern or symptom your vehicle exhibits. This will assist the dealer in accurately assessing the situation. Since some of the required parts are unique to your specific vehicle, a short first visit to the dealer may be necessary to determine the appropriate parts needed for your vehicle. On the second visit, the new parts will be installed and may require between 1 to 6 hours to install, depending on the repairs required.

We've also enclosed a brochure which describes some of the features of the 6.5L Diesel Engine and how it differs from diesel engines that utilize mechanical injection systems. Please take the time to read this important information.

The enclosed owner reply card identifies your vehicle. Presentation of this card to your dealer will assist in making the necessary correction in the shortest possible time. If you have sold or traded your vehicle, please let us know by completing the postage paid reply card and returning it to us.

We sincerely regret the inconvenience or concern this situation may cause you. Your satisfaction with Chevrolet products is of utmost concern to us. We have taken this action to ensure your Chevrolet truck provides years of pleasurable driving experience.

Chevrolet Motor Division GENERAL MOTORS CORPORATION


Object Number: 76754  Size: FS


Object Number: 85128  Size: FS


Object Number: 79873  Size: FS


Object Number: 84010  Size: FS


Object Number: 81092  Size: FS


Object Number: 78764  Size: FS


Object Number: 78763  Size: FS


Object Number: 79872  Size: FS


Object Number: 81091  Size: FS


Object Number: 78762  Size: FS

General Motors bulletins are intended for use by professional technicians, not a "do-it-yourselfer". They are written to inform those technicians of conditions that may occur on some vehicles, or to provide information that could assist in the proper service of a vehicle. Properly trained technicians have the equipment, tools, safety instructions and know-how to do a job properly and safely. If a condition is described, do not assume that the bulletin applies to your vehicle, or that your vehicle will have that condition. See a General Motors dealer servicing your brand of General Motors vehicle for information on whether your vehicle may benefit from the information.