GM Service Manual Online
For 1990-2009 cars only
Makes
🢒
Chevrolet
🢒
2005
🢒
Cobalt
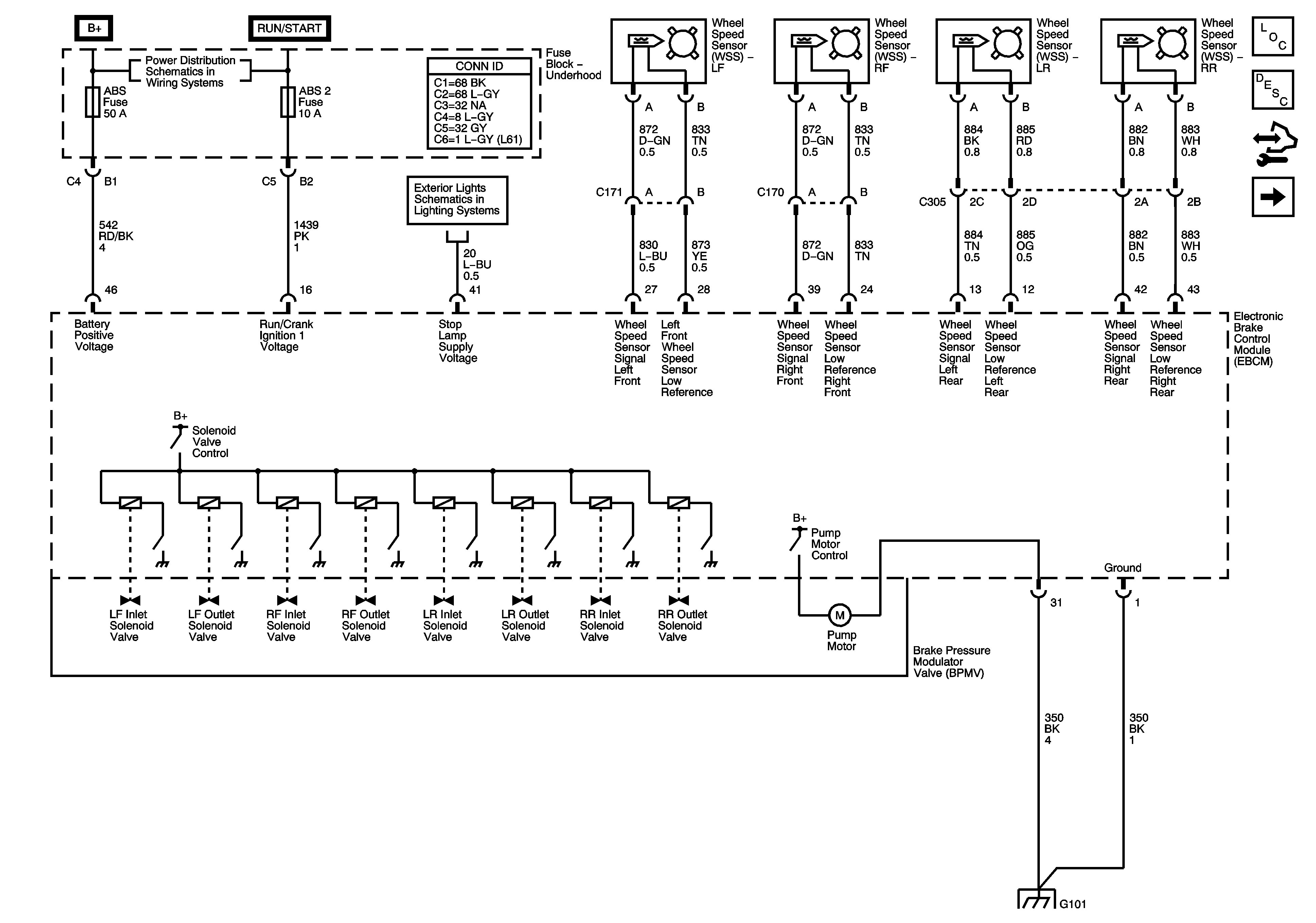
🢒 Power, Ground, and Wheel Speed Sensor
Power, Ground, and Wheel Speed Sensor
Power, Ground, and Wheel Speed Sensors
Master Electrical Component List
ABS Description and Operation
Control Module References
Data Link Communications
RUN/CRANK Relay, I/P IGN Fuse, PRK/NEUT Fuse, BACKUP Fuse, ABS Fuses, ECM TRANS Fuse, LIGHTER Fuse, CAN VENT Fuse, EPS Fuse, BCM2 and 3 Fuses, HEATED SEAT Fuse, S-BAND/ONSTAR Fuse, MIRROR Fuse
Stop Lamps
G101 and G102