GM Service Manual Online
For 1990-2009 cars only
Makes
🢒
Chevrolet
🢒
2007
🢒
Cobalt
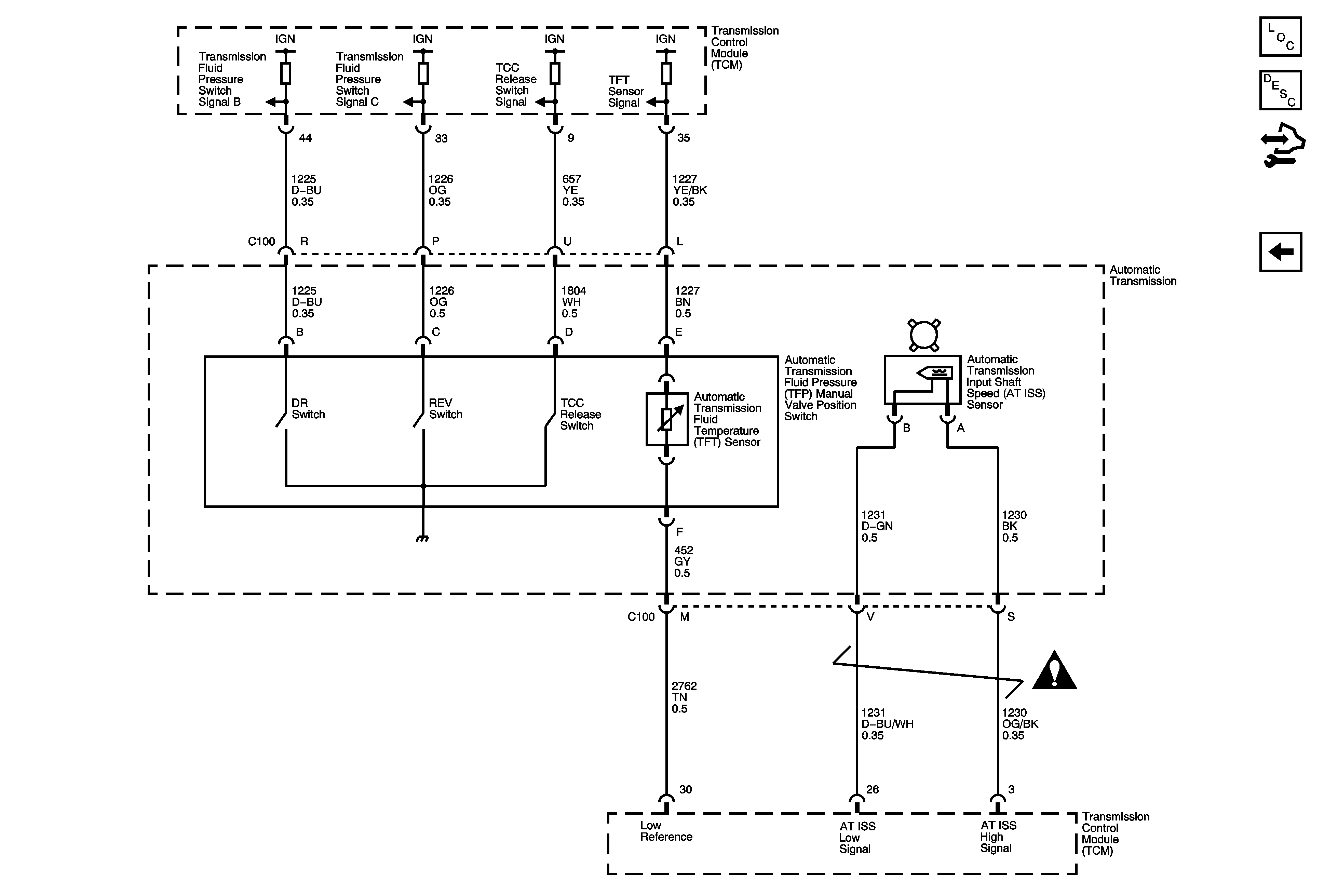
🢒 Switches, TFT, ISS, Sensors
Switches, TFT, ISS, Sensors
Switches, TFT, ISS, Sensors
Master Electrical Component List
Electronic Component Description
Control Module References
Solenoids, VSS
Automatic Transmission Schematic Icons