GM Service Manual Online
For 1990-2009 cars only
Makes
🢒
Chevrolet
🢒
2007
🢒
Cobalt
🢒 Manual Transmission Schematic
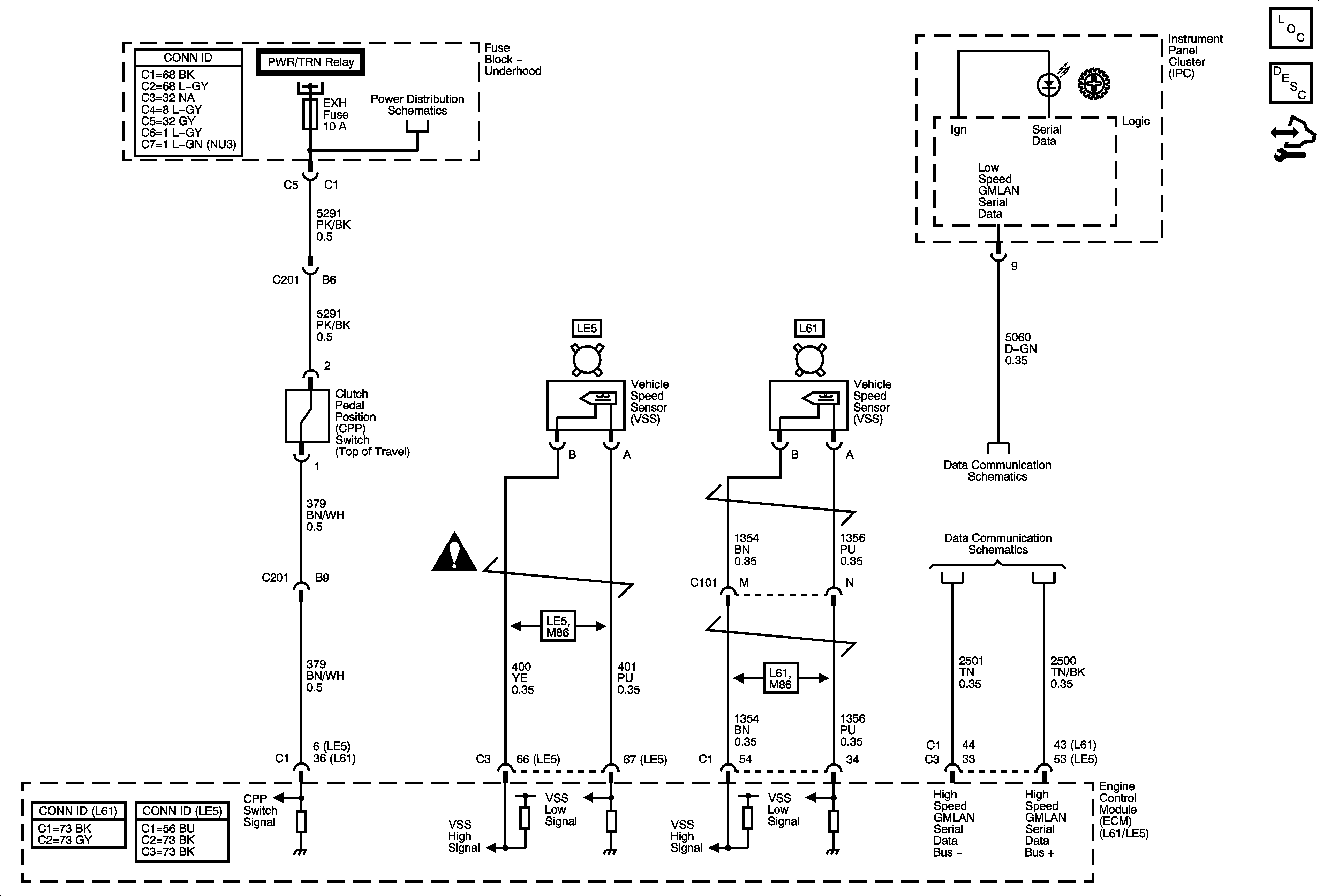
Manual Transmission Schematic
Master Electrical Component List
Transmission System Description and Operation
Control Module References
Underhood Fuse Block Fuses- EMISN, FUEL PMP, INJ, PCM/ECM, and FUEL PMP Relay and PWR/TRN Relay
Power, Ground, Low Speed GMLAN
High Speed GMLAN
Manual Transmission Schematic Icons