GM Service Manual Online
For 1990-2009 cars only
Makes
🢒
Chevrolet
🢒
2005
🢒
Colorado Pickup - 2WD
🢒 Indicators
Indicators
Indicators
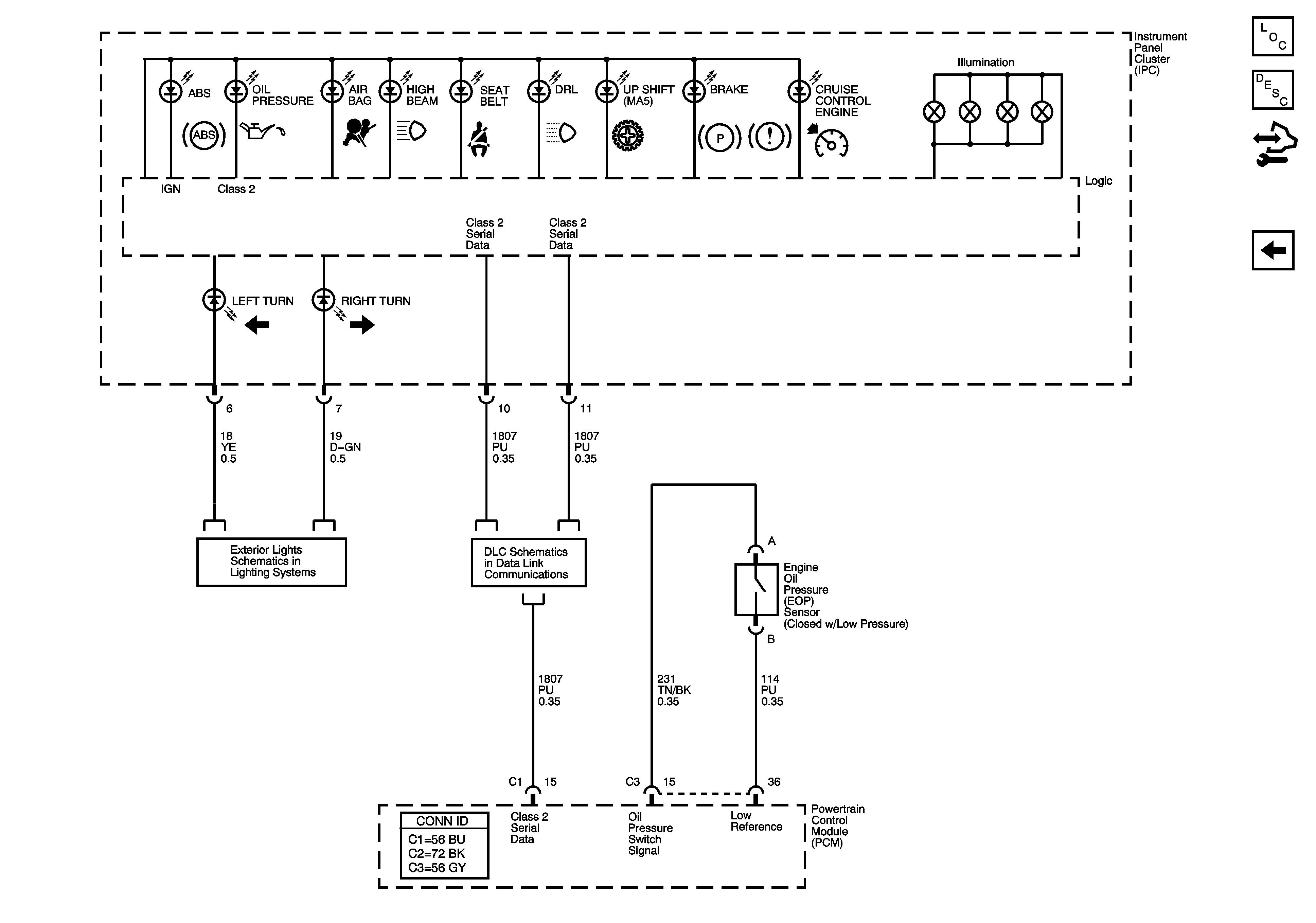
Master Electrical Component List
Instrument Cluster Description and Operation
Body Control Module (BCM) Programming/RPO Configuration
Gages
Turn Signal Lamps
Data Link Connector (DLC) Schematics