GM Service Manual Online
For 1990-2009 cars only
Makes
🢒
Chevrolet
🢒
2009
🢒
Colorado Pickup - 4WD
🢒
Power and Signal Distribution
🢒
Data Communications
🢒 Starting and Charging Schematics
Figure
1:
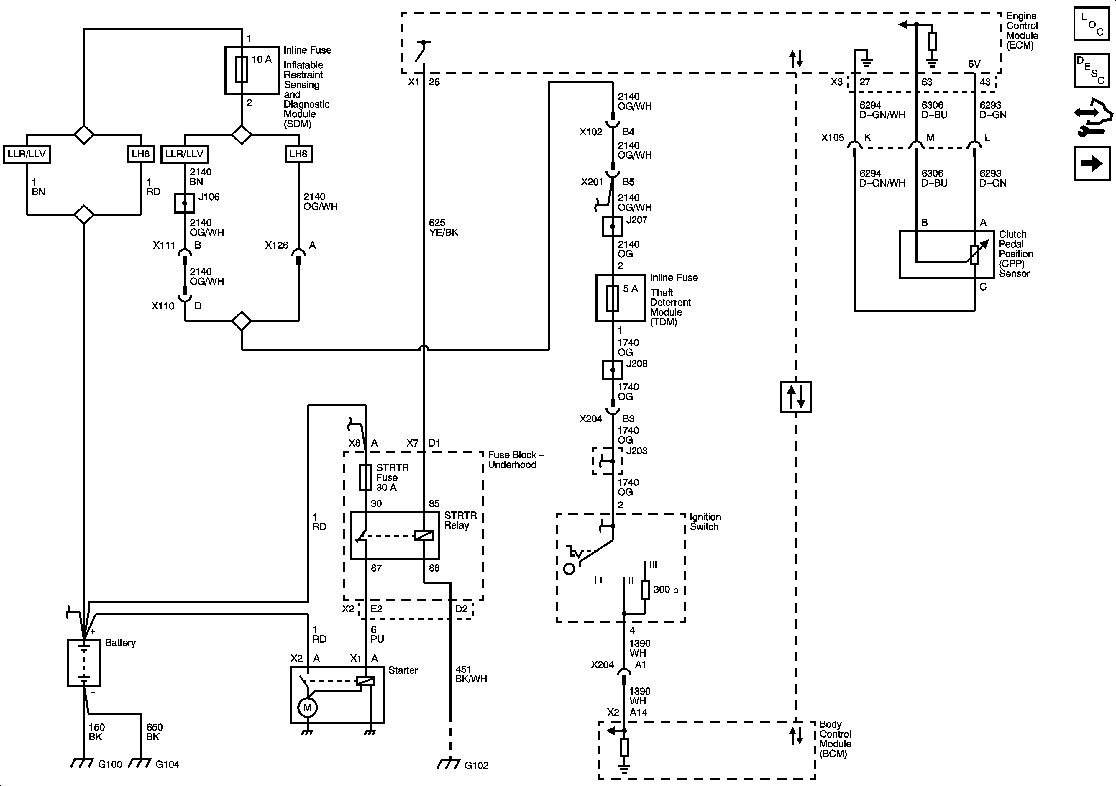
Starting System - MA5
Figure
2:
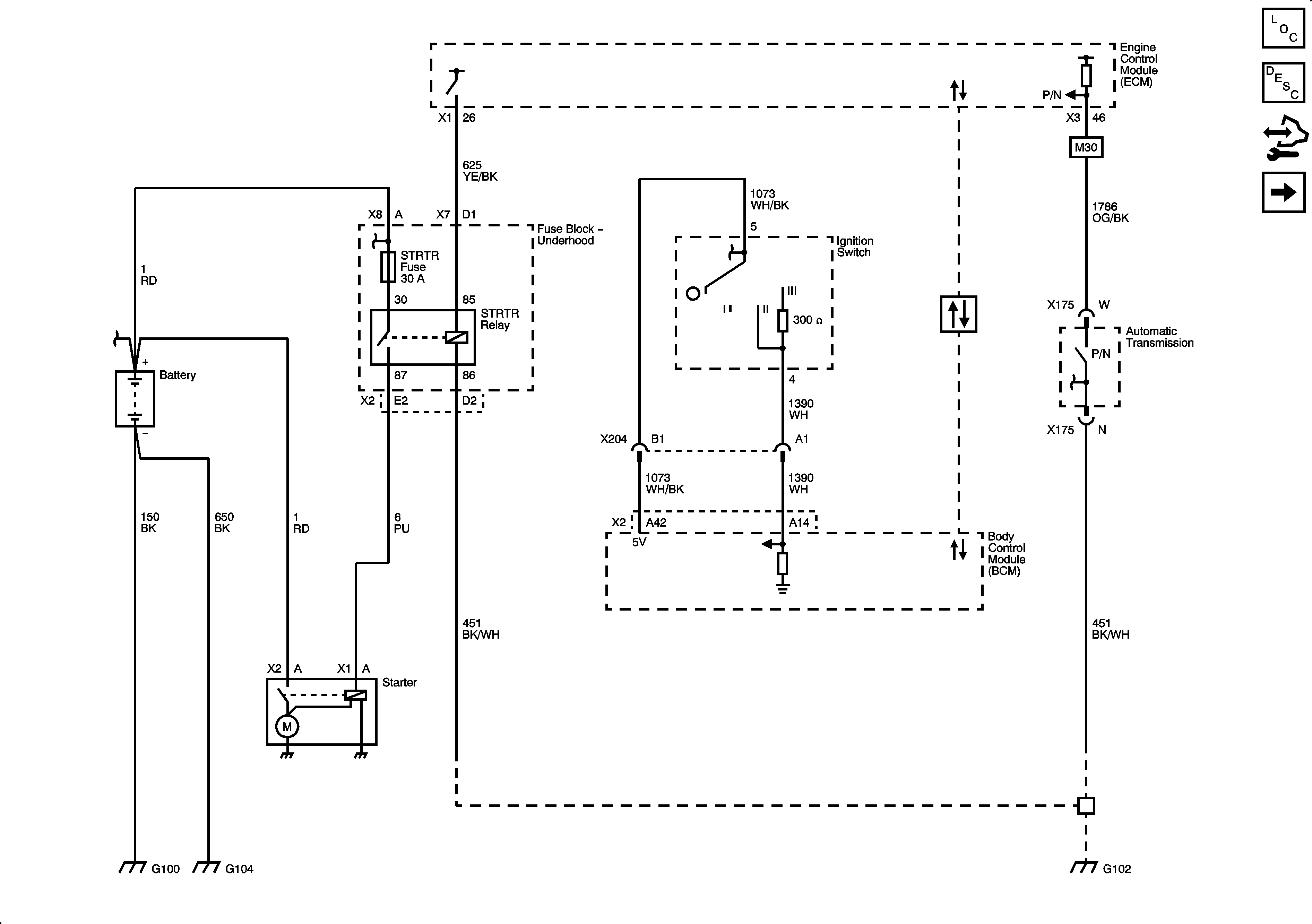
Starting System - M30
Figure
3:
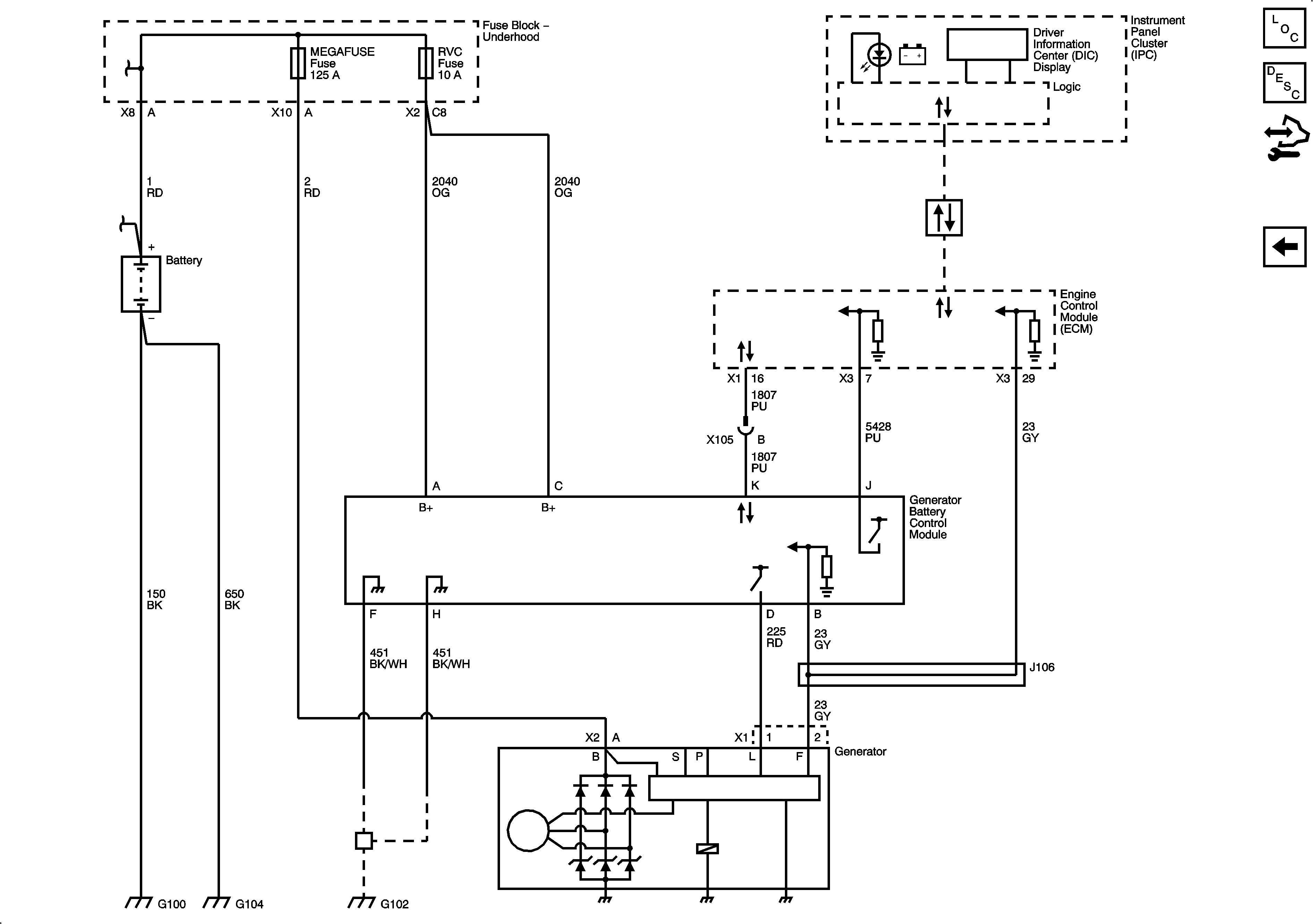
Charging System