GM Service Manual Online
For 1990-2009 cars only
Makes
🢒
Chevrolet
🢒
1996
🢒
Corvette
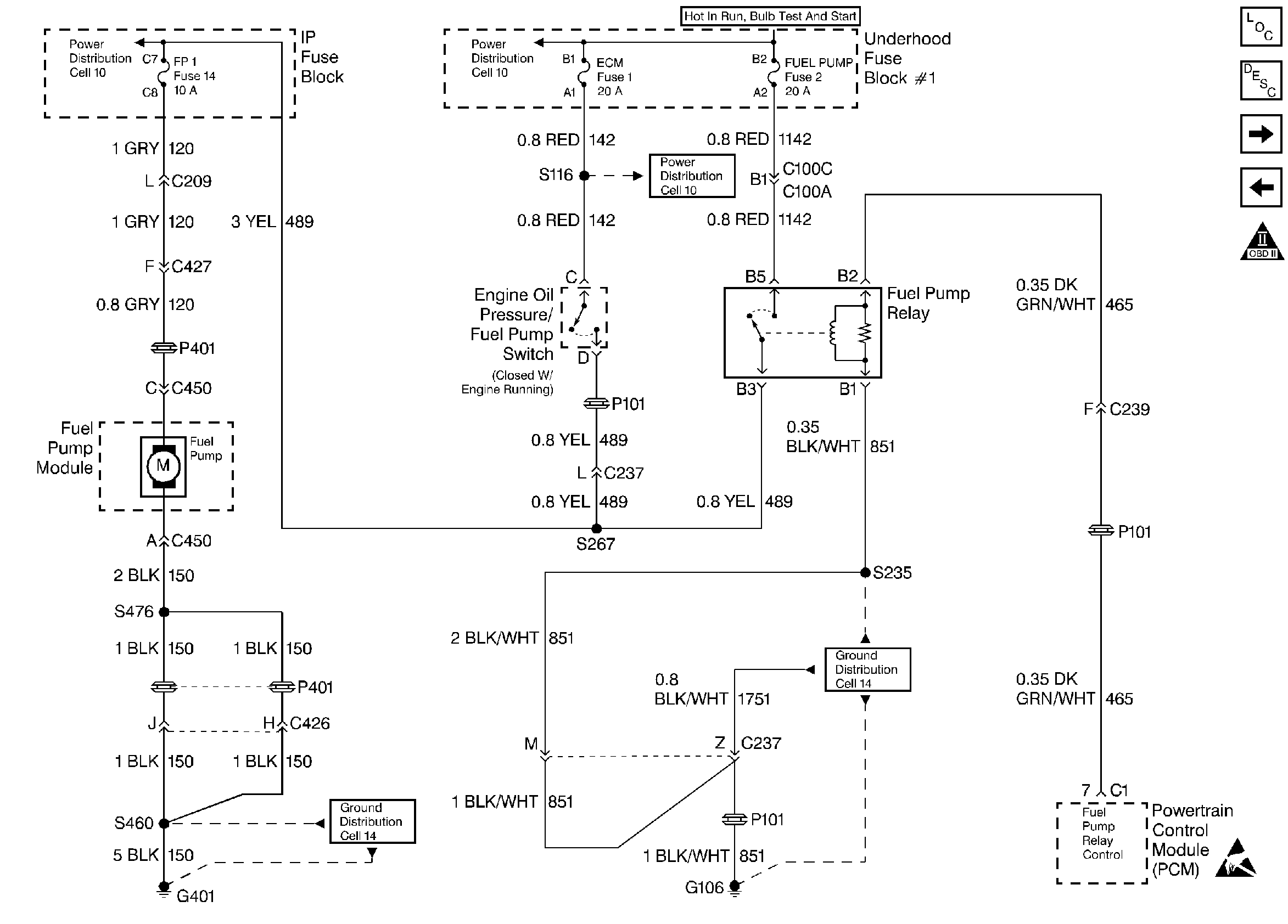
🢒 Fuel Pump
Fuel Pump
Fuel Pump
Engine Controls Components
Fuel Supply Components
Injectors
Distributor Ignition System
OBD II Symbol Description Notice
Handling ESD Sensitive Parts Notice