GM Service Manual Online
For 1990-2009 cars only

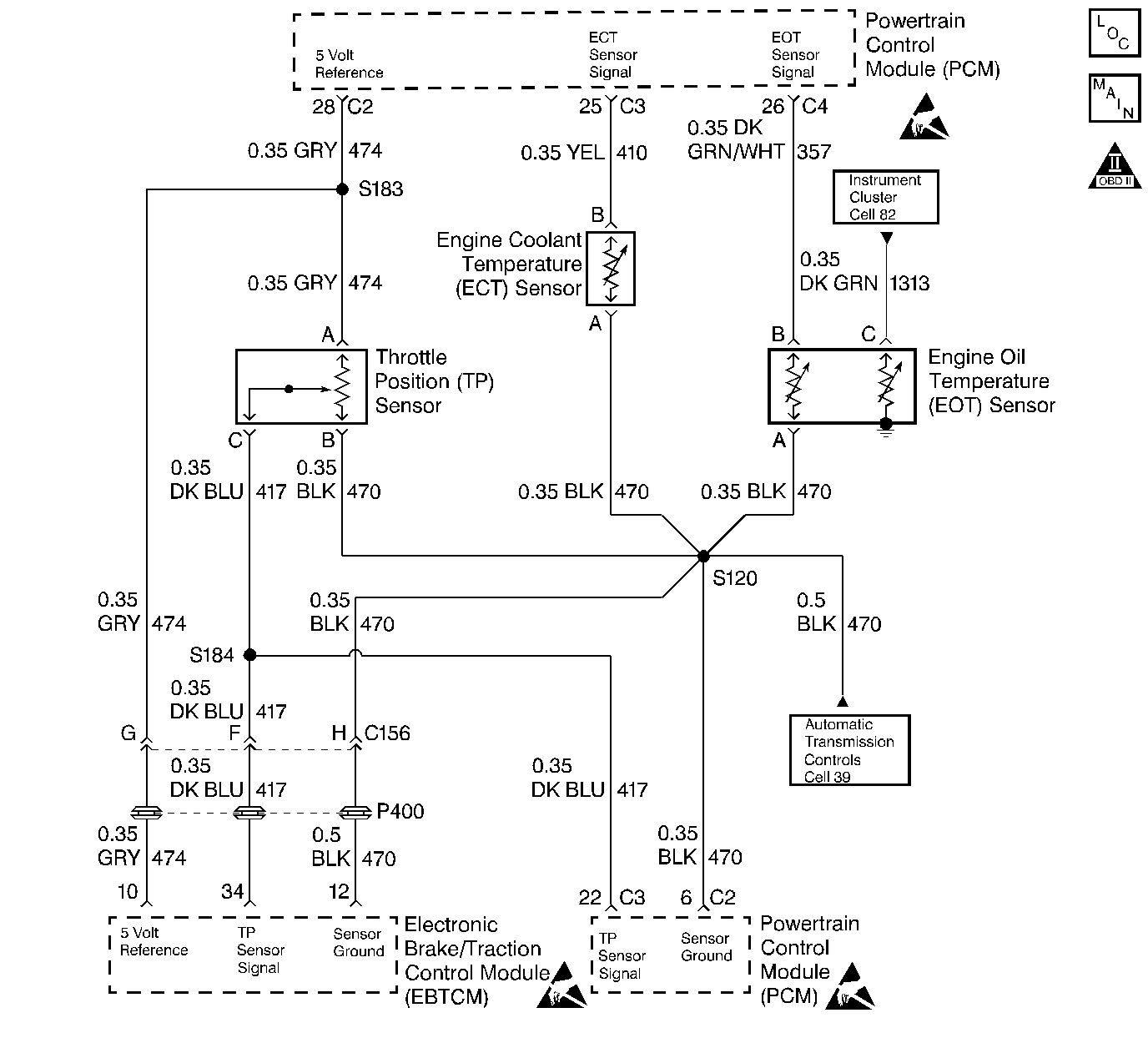
Object Number: 13743  Size: LF
Engine Controls Components
Engine Data Sensors
OBD II Symbol Description Notice
ESD Notice
Handling ESD Sensitive Parts Notice
Handling ESD Sensitive Parts Notice

Circuit Description

The Engine Coolant Temperature (ECT) sensor contains a semiconductor device which changes resistance based on temperature (a thermistor). The ECT sensor is mounted in the engine coolant pump housing. The ECT sensor has a signal circuit and a ground circuit. The PCM applies a voltage (about 5.0 volts) on the signal circuit to the sensor. The PCM monitors changes in this voltage caused by changes in the resistance of the sensor to determine coolant temperature.

When the coolant is cold, the sensor (thermistor) resistance is high, and the PCMs signal voltage is only pulled down a small amount through the sensor to ground. Therefore, the PCM will sense a high signal voltage (low temperature). When the coolant is warm, the sensor resistance is low, and the signal voltage is pulled down a greater amount. This causes the PCM to sense a low signal voltage (high temperature). At normal operating temperature, the voltage should measure about 1.5-2.0 volts at the PCM.

When the PCM senses a signal voltage lower than the normal operating range of the sensor, this DTC will set.

Conditions for Setting the DTC

    • Engine operating longer than 20 seconds.
    • The PCM indicates Engine Coolant Temperature greater than 151°C (304°F).

Action Taken When the DTC Sets

    • The DTC will be stored in the PCM memory when the diagnostic runs and fails.
    • The Malfunction Indicator Lamp (MIL) will not illuminate.
    • The PCM will record operating conditions at the time the diagnostic fails. This information will be stored in Failure Records.

Conditions for Clearing the MIL/DTC

    • A history DTC will clear after 40 consecutive warm-up cycles, if no failures are reported by this or any other non-emission related diagnostic.
    • A last test failed (Current DTC) will clear when the diagnostic runs and does not fail.
    • PCM battery voltage is interrupted.
    • Using a scan tool.

Diagnostic Aids

    • An intermittent DTC can be caused by electromagnetic interference (EMI). Inspect related circuits for being too close to secondary ignition wires and the alternator.
    • If other DTCs are set that share the same ground and/or 5.0 volt reference circuit, check for faulty connections and for faulty wiring.
    • If the engine has been allowed to sit overnight, the engine coolant temperature and intake air temperature values should display within a few degrees of each other. If the temperatures are not within 3°C (5°F), refer to Temperature vs Resistance .

For intermittents, refer to Symptoms .

Test Description

Number(s) below refer to step numbers on the diagnostic table.

  1. If DTC P0117 failed this ignition, indicates a hard failure is present. When a hard failure is present, both the hard and intermittent DTCs will set.

  2. When moving related connectors, visually/physically inspect connectors for the following:

  3. • Poor mating of the connector halves or a terminal not fully seated in the connector body (backed out).
    • Improperly formed or damaged terminals. All connector terminals in the related circuits should be carefully reformed or replaced to insure proper contact tension.
    • Poor terminal to wire connection. Inspect for poor crimps, crimping over wire insulation rather than the wire.
    • Dirt or corrosion on terminals. Inspect connector seals for being there and for being damaged.
  4. When moving related wiring harnesses, visually/physically inspect wiring for the following:

  5. • Wire insulation that is rubbed through, causing an intermittent short.
    • Wiring broken inside the insulation.
  6. Using Freeze Frame and/or Failure Records data may aid in locating an intermittent condition. If the DTC cannot be duplicated, the information included in the Freeze Frame and/or Failure Records data can be useful in determining how many miles since the DTC set. The Fail Counter and Pass Counter can also be used to determine how many ignition cycles the diagnostic reported a pass and/or a fail. Operate vehicle within the same freeze frame conditions (RPM, load, vehicle speed, temperature etc.) that were noted. This will isolate when the DTC failed. If this DTC runs and passes the diagnostic, the scan tool will not indicate any information under DTC Status.

Step

Action

Value(s)

Yes

No

1

Was the Powertrain On-Board Diagnostic (OBD) System Check performed?

--

Go to Step 2

Go to Powertrain On Board Diagnostic (OBD) System Check

2

  1. Install the scan tool.
  2. Start and idle the engine.
  3. Using a scan tool, monitor Failed This Ignition under DTC Status for DTC P0117.

Did DTC P0117 fail this ignition cycle?

--

Go to DTC P0117 Engine Coolant Temperature (ECT) Sensor Circuit Low Voltage

Go to Step 3

3

  1. Install the scan tool.
  2. Turn the ignition ON, engine OFF.
  3. Using a scan tool, observe affected sensor value while moving related harness connectors (at component and PCM).

Does sensor value change abruptly while a related connector is being moved?

--

Go to Step 6

Go to Step 4

4

Using a scan tool, observe affected sensor value while moving related wiring harnesses.

Does the sensor value change abruptly while moving related electrical harnesses?

--

Go to Step 7

Go to Step 5

5

  1. Turn the ignition ON, engine OFF, review Freeze Frame and/or Failure Records data for this DTC and note parameters.
  2. Turn the ignition OFF for 15 seconds.
  3. Start the engine and operate the vehicle within the conditions required for this diagnostic to run, and as close to the conditions recorded in Freeze Frame/Failure Records as possible. Special operating conditions that need to be met before the PCM will run this diagnostic, where applicable, are listed in Conditions for Setting the DTC.
  4. Using the scan tool, select DTC, Specific, then enter the DTC number which was set.

Does the scan tool indicate that this diagnostic failed this ignition?

--

Go to Step 8

Go to Diagnostic Aids

6

Repair damage connectors/terminals following Repair Procedures in Electrical Diagnosis (8A Cell 5).

Is the action complete?

--

Go to Step 9

--

7

Repair faulty wiring following Repair Procedures in Electrical Diagnosis (8A Cell 5).

Is the action complete?

--

Go to Step 9

--

8

  1. Re-inspect all related circuits and connectors.
  2. If all the circuits have been check thoroughly and no faults can be found, replace the sensor/component.

Is the action complete?

--

Go to Step 9

--

9

  1. Using the scan tool, select DTC, Clear Info.
  2. Start engine and idle at normal operating temperature.
  3. Select DTC, Specific, then enter the DTC number which was set.
  4. Operate the vehicle within the conditions for setting this DTC as specified in the supporting text, if applicable.

Does the scan tool indicate that this test ran and passed?

--

Go to Step 10

Go to Step 2

10

Using the scan tool, select Capture Info, Review Info.

Are any DTCs displayed that have not been diagnosed?

--

Go to the applicable DTC table

System OK