GM Service Manual Online
For 1990-2009 cars only
Makes
🢒
Chevrolet
🢒
1997
🢒
Corvette
🢒
Steering
🢒
Steering Wheel and Column
🢒 Shift Lock Control Schematics
Shift Lock Control Schematics Rear Mounted EBTCM/BPMV
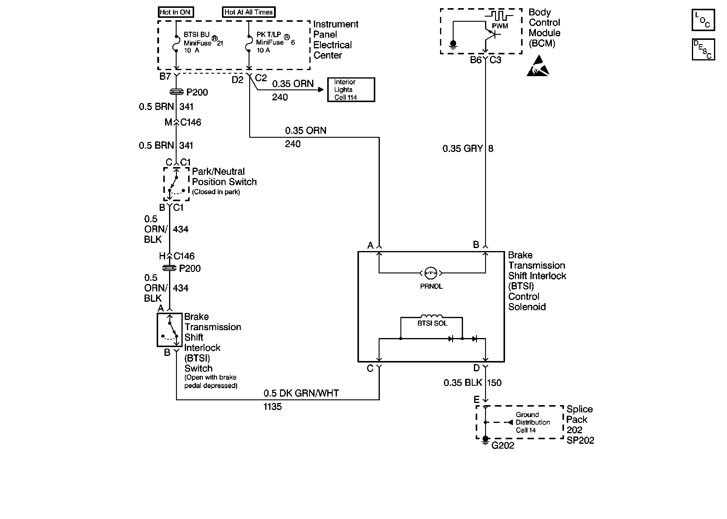
Cell 138: Brake Transmission Shift Interlock (BTSI) System