GM Service Manual Online
For 1990-2009 cars only

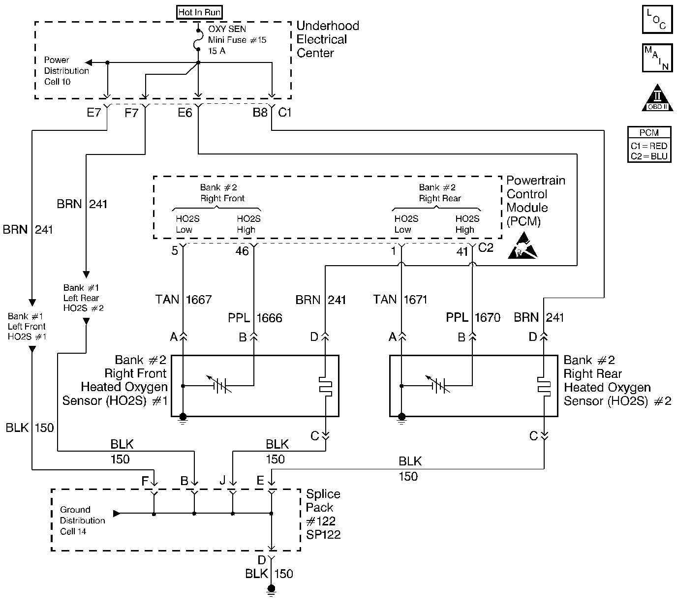
Object Number: 66342  Size: LF
OBD II Symbol Description Notice
Engine Controls Components
Cell 20: Heated Oxygen Sensors HO2S
Handling ESD Sensitive Parts Notice

Circuit Description

The PCM supplies a voltage of about 450 mV between the HO2S high and low signal circuits. The oxygen sensor varies the voltage over a range from about 1000 mV when the exhaust is rich, down through about 10 mV when the exhaust is lean.

The PCM monitors and stores the heated oxygen sensor (HO2S) voltage information. The PCM evaluates the HO2S voltage samples in order to determine the amount of time the HO2S voltage was out of range. The PCM compares the stored HO2S voltage samples taken within each sample period and determines if majority of the samples are out of the operating range.

The PCM monitors the HO2S voltage and detects if the voltage goes out of the bias range. If the PCM does not detect the voltage went out of the bias range, a DTC will set.

Conditions for Setting the DTC

    • DTCs P0101, P0102, P0103, P0107, P0108, P0112, P0113, P0117, P0118, P0122, P0123, P0125, P0220, P0221, P0225, P0226, P0335, P0336, P0351, P0352, P0353, P0354, P0355, P0356, P0357, P0358, P1111, P1112, P1120, P1121 P1125, P1220, P1221, P1258, P1514, P1515, P1516, P1517 not set
    • The AIR and the Catalyst diagnostics are not active.
    • The fuel system is operating in Closed Loop.
    • The system voltage is greater than 9.0 volts.
    • The engine run time is greater than 70 seconds.
    • The HO2S signal voltage is between 350 mV and 550 mV for 57 seconds.

Action Taken When the DTC Sets

    • The PCM illuminates the malfunction indicator lamp when the diagnostic runs and fails.
    • The PCM records the operating conditions at the time the diagnostic fails. The PCM stores this information in the Freeze Frame and/or the Failure Records.
    • The engine operates in Open Loop Fueling.

Conditions for Clearing the MIL/DTC

    • The PCM turns OFF the malfunction indicator lamp (MIL) after 3 consecutive ignition cycles that the diagnostic runs and does not fail.
    • A last test failed, or current DTC, clears when the diagnostic runs and does not fail.
    • A history DTC clears after 40 consecutive warm-up cycles, if no failures are reported by this or any other emission related diagnostic.
    • Use a scan tool in order to clear the MIL and the DTC.

Diagnostic Aids

    • An oxygen supply inside the HO2S is necessary for proper operation. The HO2S wires provides the supply of oxygen. Inspect the HO2S wires and connections for breaks or contamination. Refer to Body and Accessories/Wiring Systems.
    • For an intermittent condition, refer to Symptoms .

Test Description

The numbers below refer to the step numbers on the diagnostic table.

  1. The engine must be at the normal operating temperature before performing this test. For any test that requires probing the PCM or a component harness connector, use the Connector Test Adapter Kit J 35616 . Using this kit prevents damage to the harness connector terminals.

  2. Using the Freeze Frame and/or Failure Records data may aid in locating an intermittent condition. If you can not duplicate the DTC, the information included in the Freeze Frame and/or Failure Records data can help determine how many miles since the DTC set. The Fail Counter and Pass Counter can also aid in determining how many ignition cycles the diagnostic reported a pass and/or a fail. Operate the vehicle within the same freeze frame conditions (RPM, load, vehicle speed, temperature etc.) that the PCM recorded. This will isolate when the DTC failed. For an intermittent refer to Symptoms

  3. If the HO2S voltage goes below 200 mV this indicates that the HO2S circuits and PCM are OK.

  4. This step checks whether the signal circuit from the PCM is OK.

  5. Disconnecting the PCM allows using a DMM J 39200 in order to check continuity of the circuits. This aids in locating an open or shorted circuit.

  6. Disconnecting the PCM allows using a DMM J 39200 in order to check continuity of the circuits. This aids in locating an open or shorted circuit.

Step

Action

Value(s)

Yes

No

1

Did you perform the Powertrain On-Board Diagnostic (OBD) System Check?

--

Go to Step 2

Go to Powertrain On Board Diagnostic (OBD) System Check

2

Important: Check the HO2S for being secure before proceeding with this DTC. A sensor that is loose could cause this DTC to set.

  1. Install a scan tool.
  2. Idle the engine at the normal operating temperature.
  3. Operate the engine above 1200 RPM for two minutes.
  4. Monitor the HO2S voltage display on the Engine 1 Data List using the scan tool.

Does the scan tool indicate the Bank 2 HO2S 1 voltage varying outside the specified range?

350-550 mV

Go to Step 3

Go to Step 4

3

  1. Turn ON the ignition leaving the engine OFF.
  2. Review the Freeze Frame and/or Failure Records data for this DTC and observe the parameters.
  3. Turn OFF the ignition for 15 seconds.
  4. Idle the engine.
  5. Operate the vehicle within the conditions required for this diagnostic to run, and as close to the conditions recorded in Freeze Frame/Failure Records as possible. Special operating conditions that need to be met before the PCM will run this diagnostic, where applicable, are listed in Conditions for Setting the DTC.
  6. Select the Diagnostic Trouble Code (DTC) option and the Specific DTC option, then enter the DTC number using the scan tool.

Does the scan tool indicate that this diagnostic failed this ignition?

--

Go to Step 4

Go to Diagnostic Aids

4

  1. Turn ON the ignition leaving the engine OFF.
  2. Disconnect the Bank 2 HO2S 1.
  3. Jumper the HO2S high and low (PCM side) signal circuits to a ground.
  4. Monitor the Bank 2 HO2S 1 voltage using a scan tool.

Is the Bank 2 HO2S 1 voltage below the specified value?

200 mV

Go to Step 8

Go to Step 5

5

  1. Remove the jumper wire.
  2. Measure the voltage between the Bank 2 HO2S 1 high signal circuit (PCM side) and the Bank 2 HO2S 1 heater ground circuit using a DMM J 39200 .

Does the Bank 2 HO2S 1 voltage measure above the specified value?

375 mV

Go to Step 6

Go to Step 7

6

  1. Turn OFF the ignition.
  2. Disconnect the PCM connector located on the same side as the manufacturer's logo. Refer to Powertrain Control Module/Throttle Actuator Control Module Replacement .
  3. Check the continuity of the Bank 2 HO2S 1 low circuit.
  4. If the Bank 2 HO2S 1 low circuit measures over the specified value, repair the open or the poor connection as necessary.

Did you find and correct the Bank 2 HO2S 1 condition?

2ohms

Go to Step 10

Go to Step 9

7

  1. Turn OFF the ignition.
  2. Disconnect the PCM connector located on the same side as the manufacturer's logo. Refer to Powertrain Control Module/Throttle Actuator Control Module Replacement .
  3. Check the continuity of the Bank 2 HO2S 1 signal circuit.
  4. Repair the open or the poor connection if the Bank 2 HO2S 1 signal circuit measures over the specified value. Refer to Body and Accessories/Wiring Systems.

Did you find and correct a Bank 2 HO2S 1 signal circuit condition?

2ohms

Go to Step 13

Go to Step 10

8

  1. Check for a poor Bank 2 HO2S 1 signal or low circuit terminal connection at the Bank 2 HO2S 1 harness connector.
  2. Replace the terminal(s) if necessary. Refer to Body and Accessories/Wiring Systems.

Did any terminals require replacement?

--

Go to Step 13

Go to Step 11

9

  1. Check for a poor Bank 2 HO2S 1 low circuit terminal connection at the PCM.
  2. Replace the terminal if necessary. Refer to Body and Accessories/Wiring Systems.

Did the terminal require replacement?

--

Go to Step 13

Go to Step 12

10

  1. Check for a poor Bank 2 HO2S 1 signal circuit terminal connection at the PCM.
  2. Replace the terminal if necessary. Refer to Body and Accessories/Wiring Systems.

Did the terminal require replacement?

--

Go to Step 13

Go to Step 12

11

Replace the Bank 2 HO2S 1. Refer to Heated Oxygen Sensor Replacement .

Is the action complete?

--

Go to Step 13

--

12

Important:: Program the replacement PCM. Refer to Powertrain Control Module/Throttle Actuator Control Module Replacement .

Replace the PCM.

Is the action complete?

--

Go to Step 13

--

13

  1. Select the Diagnostic Trouble Code (DTC) option and the Clear DTC Information option using the scan tool.
  2. Idle the engine at the normal operating temperature.
  3. Select the Diagnostic Trouble Code (DTC) option and the Specific DTC option, then enter the DTC number using the scan tool.
  4. Operate the vehicle within the Conditions for Setting the DTC as specified in the supporting text, if applicable.

Does the scan tool indicate that this test ran and passed?

--

Go to Step 14

Go to Step 2

14

Select the Capture Info option and the Review Info option using the scan tool.

Does the scan tool display any DTCs that you have not diagnosed?

--

Go to the applicable DTC table

System OK