GM Service Manual Online
For 1990-2009 cars only

Object Number: 66437  Size: LF
OBD II Symbol Description Notice
Engine Controls Components
Cell 20: Fuel Pump and Fuel Level Sensors
Handling ESD Sensitive Parts Notice

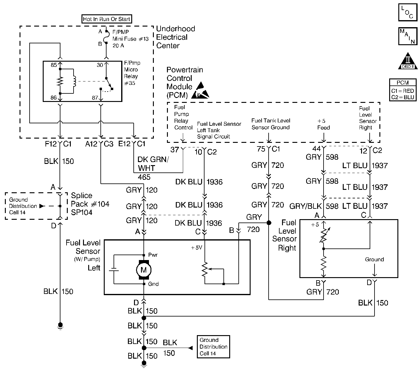
Circuit Description

Important: The fuel level sensor referenced in this DTC refers to the left fuel level sensor for Y car.

The Fuel Level Sensor changes resistance based on fuel level. The Fuel Level Sensor has a signal circuit and a ground circuit. The PCM applies a voltage (about 5.0 volts) on the signal circuit to the sensor. The PCM monitors the changes in this voltage caused by changes in the resistance of the sensor in order to determine fuel level.

When the fuel tank is full, the sensor resistance is high, and the PCM's signal voltage is only pulled down a small amount through the sensor to ground. Therefore, the PCM will sense a high signal voltage (fuel tank full). When the fuel tank is empty, the sensor resistance is low, and the signal voltage is pulled down a greater amount. This causes the PCM to sense a low signal voltage (fuel tank empty).

The PCM uses inputs from the Fuel Level Sensor in order to calculate the total fuel remaining in the fuel tank(s). This information is then sent to the fuel gauge.

This diagnostic checks for a stuck Fuel Level Sensor signal. If the PCM determines that the fuel level signal appears to be stuck based on a lack of signal variation expected during normal operation, this DTCs.

Conditions for Setting the DTC

The fuel level in the left fuel tank does not decrease by at least 4.0 liters when:

    • The fuel level sender in the left tank indicates a fuel level greater than 34.4 liters.
    • The fuel level in the right fuel tank is less than 0.5 liters.
    • More than 150 miles have been accumulated.

OR

    • The fuel level sender in the left tank indicates a fuel level less than 34.4 liters.
    • The fuel level in the right fuel tank is less than 0.5 liters.
    • More than 100 miles have been accumulated.

Action Taken When the DTC Sets

    • The powertrain control module (PCM) stores the DTC information into memory when the diagnostic runs and fails.
    • The malfunction indicator lamp (MIL) will not illuminate.
    • The PCM records the operating conditions at the time the diagnostic fails. The PCM stores this information in the Failure Records.

Conditions for Clearing the DTC

    • A last test failed, or current DTC, clears when the diagnostic runs and does not fail.
    • A history DTC will clear after 40 consecutive warm-up cycles, if no failures are reported by this or any other non-emission related diagnostic.
    • Use a scan tool in order to clear the DTC.

Diagnostic Aids

The following occurs with this DTC set:

    • The vehicle fuel gauge displays empty.
    • The Check Gauge lamp illuminates.
    • The Driver Information Center displays a message.

Using Freeze Frame and/or Failure Records data may aid in locating an intermittent condition. If you cannot duplicate the DTC, the information included in the Freeze Frame and/or Failure Records data can aid in determining how many miles since the DTC set. The Fail Counter and Pass Counter can also aid determining how many ignition cycles the diagnostic reported a pass and/or a fail. Operate the vehicle within the same freeze frame conditions (RPM, load, vehicle speed, temperature etc.) that you observed. This will isolate when the DTC failed.

Test Description

The numbers below refer to the step numbers on the diagnostic table.

  1. The PCM set DTCs P0461 and P1431 if one of the following conditions exists:

  2. • No fuel transfer between fuel tanks (i.e. , Siphon Jet pump inoperative).
    • The left side Fuel Level sensor cannot obtain a predetermined upper threshold.
    • The right side Fuel Level sensor cannot obtain a predetermined lower threshold.
    • The left Fuel Level sensor is stuck in the full position.
  3. This step determines if a circuit condition is causing the fuel level signal to be at a fixed value.

  4. This step determines if a circuit condition is causing the fuel level signal to be at a fixed value.

  5. This step determines if a circuit condition is causing the fuel level signal to be at a fixed value.

  6. This step determines if a circuit condition is causing the fuel level signal to be at a fixed value.

  7. This step determines if fuel is being transferred to the right fuel tank.

    The fuel pump runs for 2 seconds each time it is commanded ON with the scan tool. The fuel pump must be enabled several times to achieve the time specified in the diagnostic table.

  8. This step verifies that the left fuel level sender voltage is not above the specified value. If the left fuel level sender voltage is above the specified value, the left fuel tank will have to be drained.

  9. This step determines if fuel is transferred to the left fuel tank.

    The fuel pump runs for 2 seconds each time it is commanded ON using the scan tool. The fuel pump must be enabled several times to achieve the time specified in the diagnostic table.

  10. The fuel level information is important for diagnosis. The fuel level information can determine how much fuel is remaining. Also, review failure records to determine how many miles have been traveled since the DTC set. Inquire with the customer for fuel level information. Refer to Diagnostic Aids for fuel level conversion table. Ask the customer the following questions:

  11. • Has the vehicle just been re-fueled (full tank)?
    • How many miles have been traveled since the last fill-up?
    • How many miles have been traveled since the LOW FUEL message appeared and the fuel gauge moved to empty?
  12. The voltages at 2.5 volts indicates that the PCM and wiring are OK.

    The Left Fuel Level sensor may be stuck within range (2.5V). The vehicle may need to be driven and retested before refueling, or fuel may be drained from the Left Tank as the Fuel Level Sensor voltage is monitored.

    If the Left Fuel Level sender is not stuck, the following could be what caused the DTCs to set:

  13. • The fuel tanks were over filled.
    • A fuel level that is almost empty and then re-fueled with only a couple gallons.
    • The fuel level sender un-stuck while re-fueling.
    • The fuel level sender became un-stuck on rough road or going around a corner.
  14. The fuel levels in each tank should equalize when the vehicle sets with the engine off for a couple of hours. The fuel level will not equalize as quick or at all if the fuel level is below 50 percent. It is important that the fuel level is greater than 50 percent before performing the next step.

  15. Add the appropriate amount of fuel if the fuel level is below a half tank. Refer to Diagnostic Aids for fuel level conversion table. The values in this table are approximate values. You should be able to determine the fuel level even if there is a malfunctioning sensor. The fuel level information is important. The fuel levels in each tank should equalize when the vehicle sets with the engine off for a couple of hours. The fuel level will not equalize as quick or at all if the fuel level is below 50 percent.

  16. Starting the engine allows fuel to transfer to the left fuel tank. The fuel transfer is greater to the left fuel tank then to the right fuel tank while the engine is operating. The engine must be started after fuel is added. This step tests if fuel level voltages change when the fuel tanks are equalizing. Once the fuel tanks equalize, and the engine is started, the left fuel tank level should increase and the right fuel level should decrease.

  17. The fuel level sensors are not stuck if the fuel level increased for the left fuel tank and decreased for the right fuel tank. The following could have caused the DTCs to set:

  18. • The fuel tanks over filled.
    • Fuel level that is almost empty and then re-fueled with only a couple gallons.
    • The Fuel Level sender un-stuck while re-fueling.
    • The Fuel Level sender un-stuck on rough road or going around a corner.
  19. This step determines if a circuit condition is causing the fuel level signal to be at a fixed value.

  20. This step determines if a circuit condition is causing the fuel level signal to be at a fixed value.

  21. This step determines if fuel is transferred to the right fuel tank.

    The fuel pump runs for 2 seconds each time it is commanded ON with the scan tool. The fuel pump must be enabled several times to achieve the time specified in the diagnostic table.

  22. This step determines if fuel is transferred to the left fuel tank.

    The fuel pump runs for 2 seconds each time it is commanded ON using the scan tool. The fuel pump must be enabled several times to achieve the time specified in the diagnostic table.

  23. The PCM will not reset the mileage for this diagnostic if the fuel tanks are re-fueled to the same level as before the repair was made. Perform the following procedure in order to re-fuel the vehicle after replacing a sending unit or fuel tank.

  24. 1. Add 25 percent of the fuel that you removed before the repair.
    2. Start and idle the engine for 5 minutes.
    3. Turn OFF the engine.
    4. Add the remainder of the fuel.

Step

Action

Values

Yes

No

1

Did you perform the Powertrain On-Board Diagnostic (OBD) System Check?

--

Go to Step 2

Go to Powertrain On Board Diagnostic (OBD) System Check

2

  1. Install a scan tool.
  2. Turn ON the ignition leaving the engine OFF.

Is DTC P1431 also set?

--

Go to Step 3

Go to Step 17

3

  1. Raise the vehicle. Refer to Lifting and Jacking the Vehicle in General Information.
  2. Disconnect the left fuel level sensor electrical connector.
  3. Jumper the left fuel level sensor signal circuit to a known good ground.
  4. Monitor the left fuel level sensor voltage using a scan tool.

Is the voltage at the specified voltage?

0.0V

Go to Step 4

Go to Step 28

4

  1. Jumper the left fuel sensor signal circuit to the ground circuit.
  2. Monitor the left fuel level sensor voltage using a scan tool.

Is the voltage at the specified voltage?

0.0V

Go to Step 5

Go to Step 29

5

  1. Disconnect the right fuel level sensor electrical connector.
  2. Jumper the right fuel level sensor signal circuit to the 5 volt reference circuit.
  3. Monitor the right fuel level sensor voltage using a scan tool.

Is the voltage at the specified voltage?

5.0V

Go to Step 6

Go to Step 30

6

  1. Leave the ignition ON.
  2. Test the continuity of the right fuel level sensor return circuit between the right fuel level sensor harness connector and a good ground.

Does the DMM display a resistance below the specified value?

5 ohms

Go to Step 7

Go to Step 30

7

Caution: Gasoline or gasoline vapors are highly flammable. A fire could occur if an ignition source is present. Never drain or store gasoline or diesel fuel in an open container, due to the possibility of fire or explosion. Have a dry chemical (Class B) fire extinguisher nearby.

  1. Reconnect both fuel level sensor electrical connectors.
  2. Disconnect the fuel feed rear crossover pipe (left tank to jet pump) from the right fuel tank sending unit. Refer to
    Object Number: 561135  Size: LF
    (1)Fuel Feed Pipe
    (2)Auxiliary Fuel Feed Rear Pipe (left tank to jet pump)
    (3)Auxiliary Fuel Return Rear Pipe (jet pump to left tank)
    (4)Fuel Feed Pipe Check Valve
    (5)Fuel Feed Pipe Tee with Orifice
    (6)Fuel Feed Rear Pipe (to fuel filter/fuel pressure regulator and siphon jet pump)
    (7)Fuel Return Rear Pipe
    (8)Auxiliary Fuel Return Rear Pipe (jet pump to left tank)
    (9)Fuel Filter/Fuel Pressure Regulator
    .
  3. Insert the fuel feed rear crossover pipe into an approved gasoline container.
  4. Important: The scan tool will have to be commanded ON several times in order to achieve the time specified.

  5. Command the fuel pump ON for the specified time using the scan tool.
  6. Measure the volume of fuel.

Is the volume of fuel greater than the specified value?

10 seconds 300 ml (0.633 pt)

Go to Step 8

Go to Step 25

8

  1. Reconnect the fuel feed rear crossover pipe to the right tank.
  2. Observe the left fuel level sender voltage with a scan tool.

Is the left fuel level sender voltage above the specified value?

1.25V

Go to Step 9

Go to Step 10

9

Drain the left fuel tank until the left fuel sender voltage is within the specified range. Refer to Draining Fuel Tanks .

Did you complete the action?

1.0-1.25V

Go to Step 10

--

10

  1. Disconnect the fuel sender fuel feed pipe (left tank to jet pump) from the left fuel tank sending unit. Refer to
    Object Number: 561135  Size: LF
    (1)Fuel Feed Pipe
    (2)Auxiliary Fuel Feed Rear Pipe (left tank to jet pump)
    (3)Auxiliary Fuel Return Rear Pipe (jet pump to left tank)
    (4)Fuel Feed Pipe Check Valve
    (5)Fuel Feed Pipe Tee with Orifice
    (6)Fuel Feed Rear Pipe (to fuel filter/fuel pressure regulator and siphon jet pump)
    (7)Fuel Return Rear Pipe
    (8)Auxiliary Fuel Return Rear Pipe (jet pump to left tank)
    (9)Fuel Filter/Fuel Pressure Regulator
    .
  2. Insert the fuel sender fuel feed pipe into an approved gasoline container.
  3. Important: The scan tool will have to be commanded ON several times in order to achieve the time specified.

  4. Command the fuel pump ON for the specified time using the scan tool.
  5. Measure the volume of fuel.

Is the volume of fuel greater than the specified value?

8 seconds 332.6 ml (0.703 pt)

Go to Step 11

Go to Step 26

11

Reconnect the fuel sender fuel feed pipe (left tank to jet pump).

Was the vehicle just re-fueled (Full tank) inquire with the customer?

--

Go to Step 12

Go to Step 13

12

Turn ON the ignition leaving the engine OFF.

Are both the fuel level sensor voltages near the specified voltage?

2.5V

Go to Diagnostic Aids

Go to Step 24

13

Is the fuel level greater than 50%?

--

Go to Step 15

Go to Step 14

14

  1. Turn OFF the ignition.
  2. Add the appropriate amount of fuel.

Is the action complete?

--

Go to Step 15

--

15

  1. Start the engine and idle for ten minutes.
  2. Allow vehicle to sit with the engine off for the specified time.
  3. Monitor the fuel level sensor voltages for both fuel tanks.
  4. Important: Observe and record both fuel level sensor voltages.

  5. Start the engine and idle for ten minutes.
  6. Compare voltages to previous recorded voltages.

Did the Fuel Level sensor voltage for the left tank increase?

2 Hours

Go to Step 16

Go to Step 33

16

Did the fuel level sensor voltage for the right tank decrease?

--

Go to Diagnostic Aids

Go to Step 34

17

  1. Disconnect the left fuel level sensor electrical connector.
  2. Jumper the left fuel level sensor signal circuit to a known good ground.
  3. Monitor the left Fuel Level sensor voltage using a scan tool.

Is the voltage at the specified voltage?

0.0V

Go to Step 18

Go to Step 28

18

  1. Jumper the left fuel sensor signal circuit to the ground circuit.
  2. Monitor the left Fuel Level sensor voltage using a scan tool.

Is the voltage at the specified voltage?

0.0V

Go to Step 19

Go to Step 29

19

Caution: Gasoline or gasoline vapors are highly flammable. A fire could occur if an ignition source is present. Never drain or store gasoline or diesel fuel in an open container, due to the possibility of fire or explosion. Have a dry chemical (Class B) fire extinguisher nearby.

  1. Disconnect the fuel feed rear crossover pipe (left tank to jet pump) from the right fuel tank sending unit. Refer to
    Object Number: 561135  Size: LF
    (1)Fuel Feed Pipe
    (2)Auxiliary Fuel Feed Rear Pipe (left tank to jet pump)
    (3)Auxiliary Fuel Return Rear Pipe (jet pump to left tank)
    (4)Fuel Feed Pipe Check Valve
    (5)Fuel Feed Pipe Tee with Orifice
    (6)Fuel Feed Rear Pipe (to fuel filter/fuel pressure regulator and siphon jet pump)
    (7)Fuel Return Rear Pipe
    (8)Auxiliary Fuel Return Rear Pipe (jet pump to left tank)
    (9)Fuel Filter/Fuel Pressure Regulator
    .
  2. Insert the fuel feed rear crossover pipe into an approved gasoline container.
  3. Important: The scan tool will have to be commanded ON several times in order to achieve the time specified.

  4. Command the fuel pump ON for the specified time using the scan tool.
  5. Measure the volume of fuel.

Is the volume of fuel greater than the specified value?

10 seconds 300 ml (0.633 pt)

Go to Step 20

Go to Step 25

20

  1. Reconnect the fuel feed rear crossover pipe to the right tank.
  2. Observe the left fuel level sender voltage with a scan tool.

Is the left fuel level sender voltage above the specified value?

1.25V

Go to Step 21

Go to Step 22

21

Drain the left fuel tank until the left fuel sender voltage is within the specified range. Refer to Draining Fuel Tanks .

Did you complete the action?

1.0-1.25V

Go to Step 22

--

22

  1. Disconnect the fuel sender fuel feed pipe (left tank to jet pump) from the left fuel tank sending unit. Refer to
    Object Number: 561135  Size: LF
    (1)Fuel Feed Pipe
    (2)Auxiliary Fuel Feed Rear Pipe (left tank to jet pump)
    (3)Auxiliary Fuel Return Rear Pipe (jet pump to left tank)
    (4)Fuel Feed Pipe Check Valve
    (5)Fuel Feed Pipe Tee with Orifice
    (6)Fuel Feed Rear Pipe (to fuel filter/fuel pressure regulator and siphon jet pump)
    (7)Fuel Return Rear Pipe
    (8)Auxiliary Fuel Return Rear Pipe (jet pump to left tank)
    (9)Fuel Filter/Fuel Pressure Regulator
    .
  2. Insert the fuel sender fuel feed pipe into an approved gasoline container.
  3. Important: The scan tool will have to be commanded ON several times in order to achieve the time specified.

  4. Command the fuel pump ON for the specified time using the scan tool.
  5. Measure the volume of fuel.

Is the volume of fuel greater than the specified value?

8 seconds 332.6 ml (0.703 pt)

Go to Step 23

Go to Step 26

23

  1. Turn OFF the ignition.
  2. Remove the left fuel tank sender assembly. Refer to Fuel Sender Assembly Replacement .
  3. Inspect the left fuel tank sender assembly for the following:
  4. • A stuck fuel level sender (i.e., the fuel strainer interfering with the sender float arm or fuel pump body)
    • Foreign material (ice)
  5. If you find a condition, repair the condition as necessary.

Did you find and correct the condition?

--

Go to Step 35

Go to Step 33

24

Replace the fuel Sender assembly that did not measure near the specified value. Refer to Fuel Sender Assembly Replacement .

Is the action complete?

--

Go to Step 35

--

25

Repair the fuel lines between the fuel tanks for the following conditions:

    • Restrictions
    • Kinked line
    • Proper connections
    • Proper routing

Is the action complete?

--

Go to Step 35

--

26

Visually/physically inspect the fuel lines between the fuel tanks for the following conditions:

    • Restrictions
    • Kinked lines
    • Proper connections
    • Proper routing
    • If you find a condition, repair as necessary.

Did you find and correct the condition?

--

Go to Step 35

Go to Step 27

27

Replace the right tank fuel level sensor. Refer to Fuel Sender Assembly Replacement .

Is the action complete?

--

Go to Step 35

--

28

  1. Disconnect the PCM. Refer to Powertrain Control Module/Throttle Actuator Control Module Replacement .
  2. Test the left tank fuel level sensor signal circuit for the following:
  3. • An open
    • A short to ground
    • Excessive resistance
  4. If you find a condition, repair as necessary. Refer to Wiring Repairs in Wiring Systems.

Did you find and correct the condition?

--

Go to Step 35

Go to Step 31

29

  1. Disconnect the PCM. Refer to Powertrain Control Module/Throttle Actuator Control Module Replacement .
  2. Test the left tank fuel level sensor ground circuit for the following:
  3. • An open
    • Excessive resistance
  4. If you find a condition, repair as necessary. Refer to Wiring Repairs in Wiring Systems.

Did you find and correct the condition?

--

Go to Step 35

Go to Step 31

30

  1. Disconnect the PCM. Refer to Powertrain Control Module/Throttle Actuator Control Module Replacement .
  2. Test the right tank fuel level sensor signal circuit , 5 volt reference circuit and ground circuit for the following:
  3. • Excessive resistance
    • Short to a ground
    • Short to a voltage
  4. If you find a condition, repair as necessary. Refer to Wiring Repairs in Wiring Systems.

Did you find and correct the condition?

--

Go to Step 35

Go to Step 31

31

  1. Inspect for a poor connection at the PCM. Refer to Testing for Electrical Intermittents in Wiring Systems.
  2. If you find a poor connection, repair as necessary. Refer to Repairing Connector Terminals in Wiring Systems.

Did you find and correct the condition?

--

Go to Step 35

Go to Step 32

32

Important: Program the replacement PCM.

Replace the PCM. Refer to Powertrain Control Module/Throttle Actuator Control Module Replacement .

Is the action complete?

--

Go to Step 35

--

33

Replace the left tank fuel level sensor. Refer to Fuel Sender Assembly Replacement .

Is the action complete?

--

Go to Step 35

--

34

Replace the right tank fuel level sensor. Refer to Fuel Sender Assembly Replacement .

Is the action complete?

--

Go to Step 35

--

35

  1. Select the Diagnostic Trouble Code (DTC) option and the Clear Information option using the scan tool.
  2. Start the engine and idle at the normal operating temperature.
  3. Select the Diagnostic Trouble Code (DTC) option and the Specific DTC option, then enter the DTC number using the scan tool.
  4. Operate vehicle within the Conditions for Running this DTC as specified in the supporting text, if applicable.

Does the scan tool indicate that this test ran and passed?

--

Go to Step 36

Go to Step 2

36

Select the Capture Info option and the Review Info option using the scan tool.

Are any DTCs displayed that have not been diagnosed?

--

Go to the applicable DTC table

System OK