GM Service Manual Online
For 1990-2009 cars only
Figure 1:

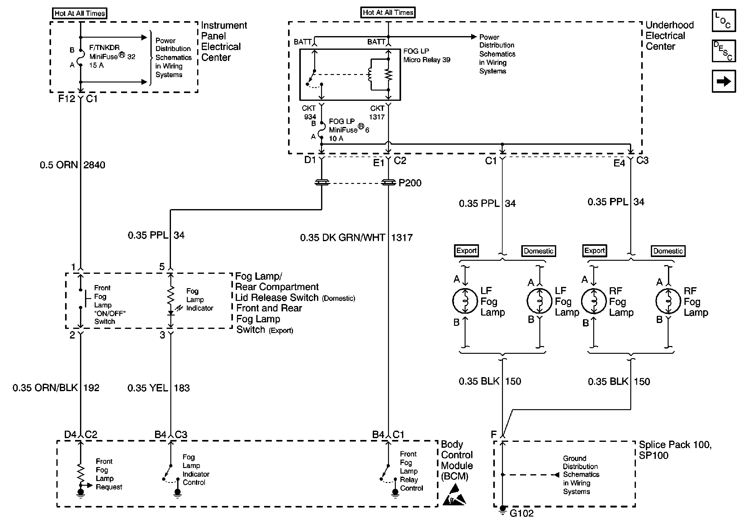
Front Fog Lamps


Object Number: 586912  Size: FS
Lighting Systems Components
Fog Lights Circuit Description
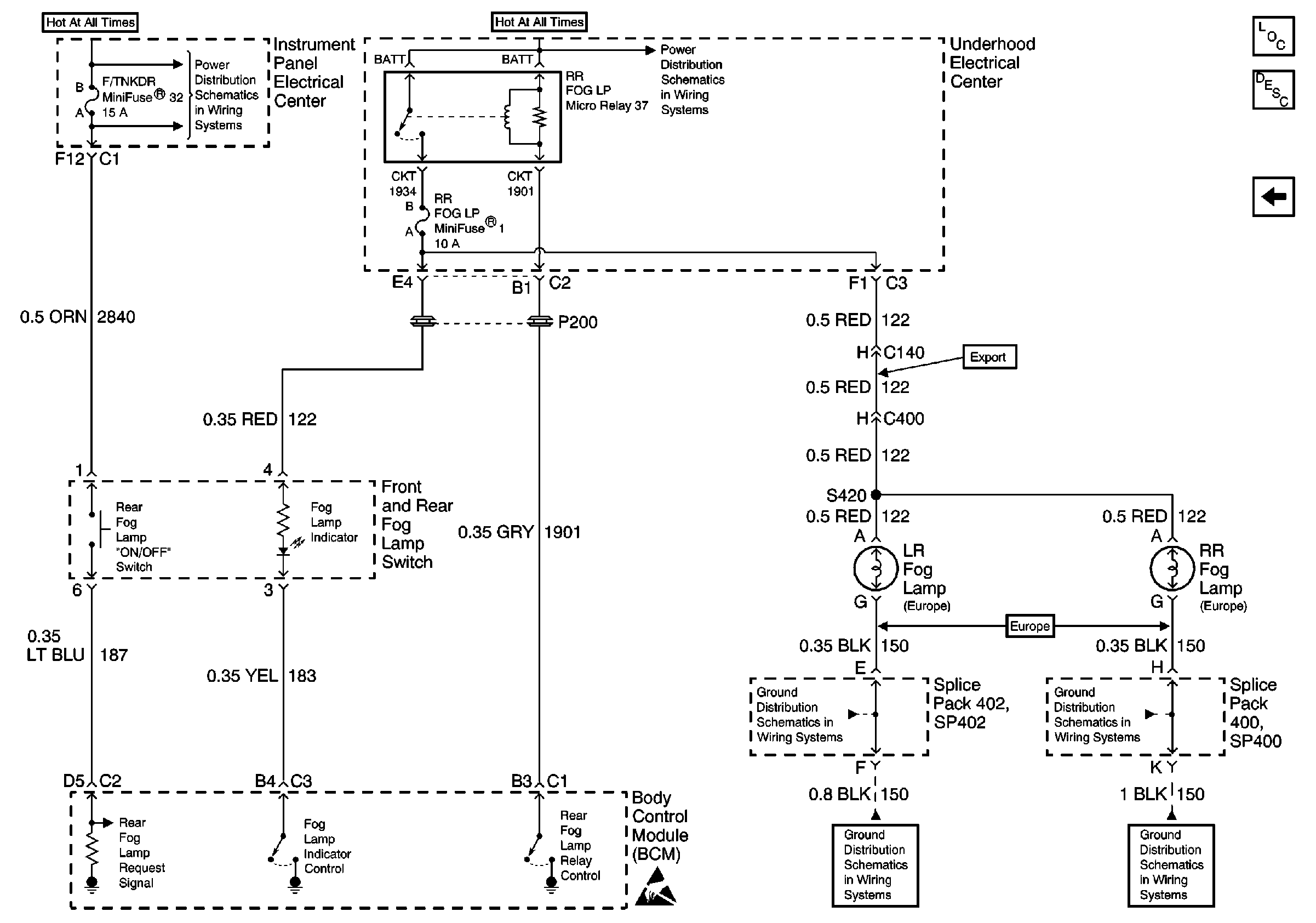
Rear Fog Lamps (Export)
Power Distribution Schematics
Power Distribution Schematics
Ground Distribution Schematics
Handling ESD Sensitive Parts Notice
Figure 2:

Rear Fog Lamps (Export)


Object Number: 586913  Size: FS
Lighting Systems Components
Fog Lights Circuit Description
Front Fog Lamps
Power Distribution Schematics
Power Distribution Schematics
Ground Distribution Schematics
Ground Distribution Schematics
Ground Distribution Schematics
Ground Distribution Schematics
Handling ESD Sensitive Parts Notice