GM Service Manual Online
For 1990-2009 cars only
Makes
🢒
Chevrolet
🢒
2000
🢒
Corvette
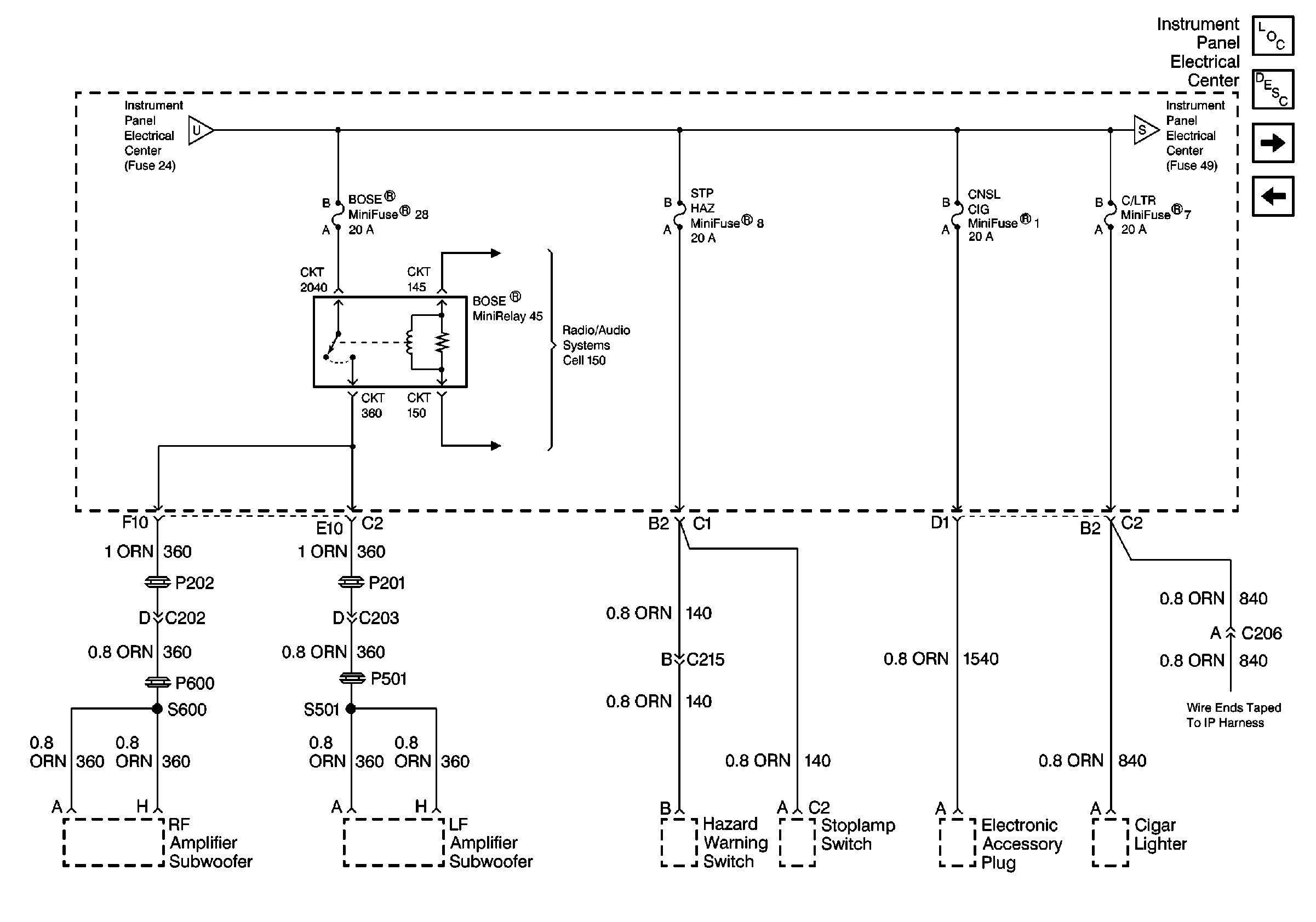
🢒 Cell 10: I/P Fuses 28, 8, 1, 7, Relay 45
Cell 10: I/P Fuses 28, 8, 1, 7, Relay 45
Cell 10: I/P Fuses 28, 8, 1, 7, Relay 45
Power and Grounding Components
Cell 10: I/P Fuses 51, 27, 17, Relay 41
Cell 10: I/P Fuses 3, 5, 24, Circuit Breaker 36
Cell 10: I/P Fuses 51, 27, 17, Relay 41
Cell 10: I/P Fuses 3, 5, 24, Circuit Breaker 36
Cell 150: Bose Relay Control (Bose)