GM Service Manual Online
For 1990-2009 cars only
Makes
🢒
Chevrolet
🢒
2000
🢒
Corvette
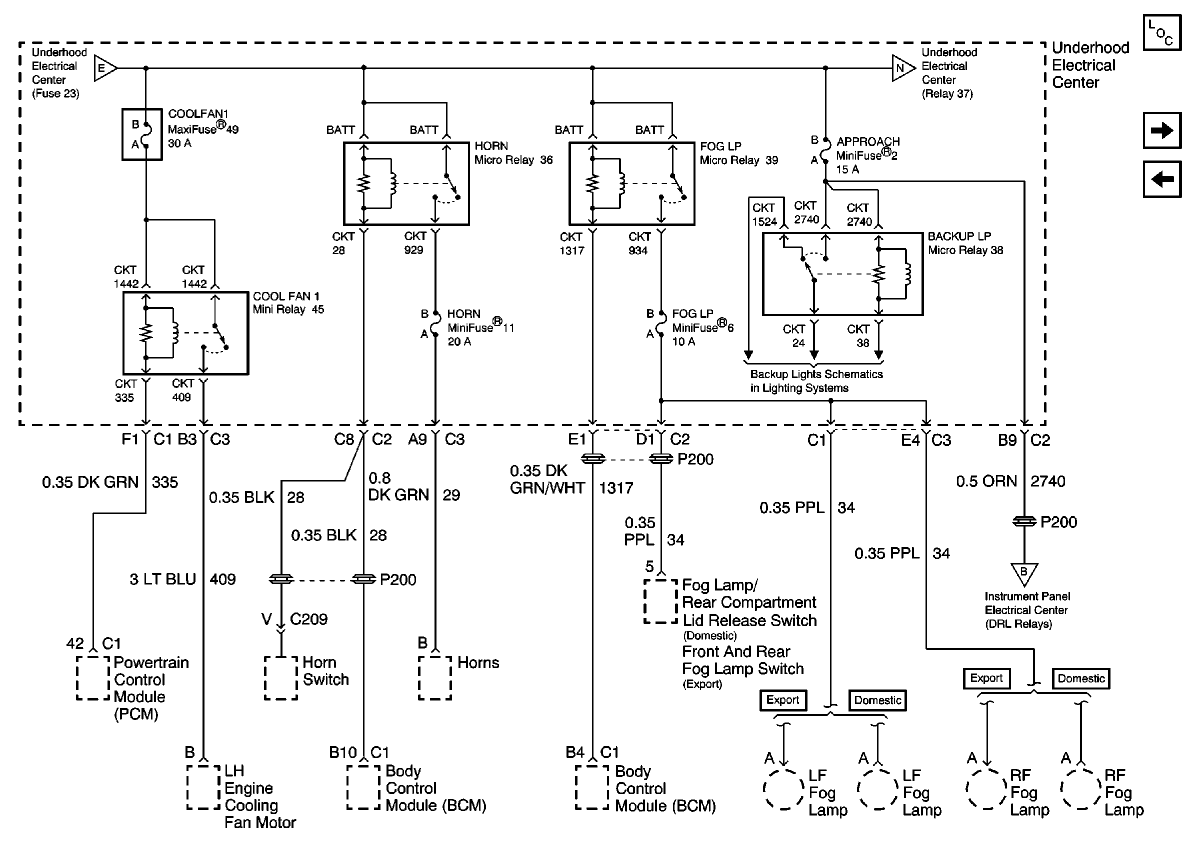
🢒 U/H Fuses 49, 11, 6, 2, Relays 45, 36, 39, 38
U/H Fuses 49, 11, 6, 2, Relays 45, 36, 39, 38
U/H Fuses 49, 11, 6, 2, Relays 45, 36, 39, 38
Power and Grounding Components
U/H Fuses 1, 15, 5, Relay 37
U/H Fuses 52, 53, 4, 3, 23
Backup Lamp Schematics
U/H Fuses 52, 53, 4, 3, 23
U/H Fuses 1, 15, 5, Relay 37
I/P Relays 40, 38