GM Service Manual Online
For 1990-2009 cars only

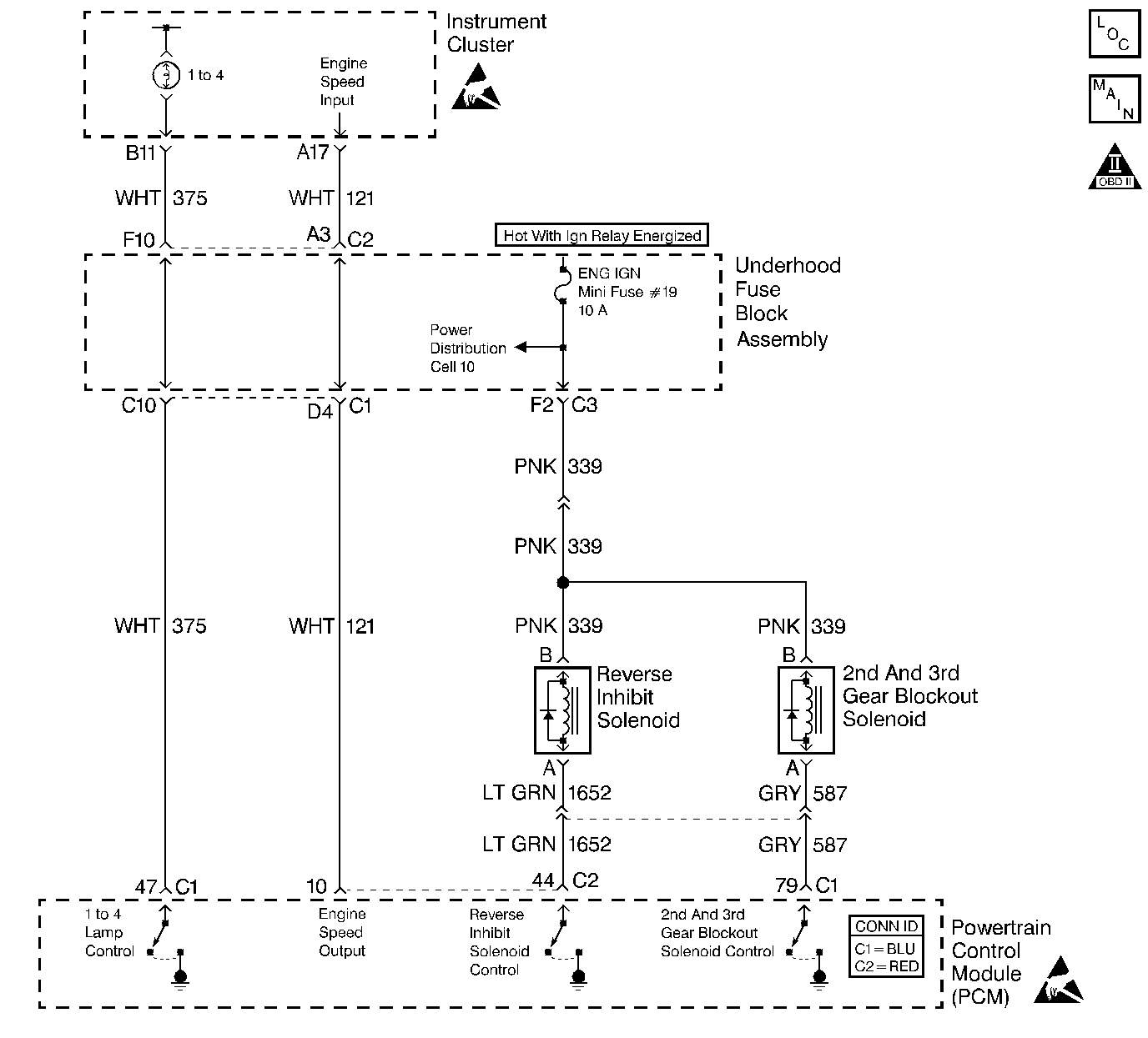
Object Number: 383823  Size: LF
Engine Controls Component Views
Cell 20: Manual Transmission Controls
OBD II Symbol Description Notice
Handling ESD Sensitive Parts Notice
Handling ESD Sensitive Parts Notice

Circuit Description

A voltage is supplied to the Engine Speed Output circuit. The PCM creates the Engine Speed Output signal by pulsing the circuit to ground at a predetermined hertz rate. The PCM pulses the circuit at the same rate as the Engine Speed signal input. The PCM monitors the voltage on the Engine Speed output circuit. If the PCM determines the voltage is out of the normal operating range, a DTC sets.

Conditions for Running the DTC

    • The engine speed is greater than 400 RPM.
    • The ignition voltage is greater than 6 volts, but less than 18 volts.

Conditions for Setting the DTC

    • The PCM detects that the commanded state of the driver and the actual state of the control circuit do not match.
    • All of the above conditions exist for a minimum of 5.0 seconds.

Action Taken When the DTC Sets

    • The powertrain control module (PCM) stores the DTC information into memory when the diagnostic runs and fails.
    • The malfunction indicator lamp (MIL) will not illuminate.
    • The PCM records the operating conditions at the time the diagnostic fails. The PCM stores this information in the Failure Records.

Conditions for Clearing the MIL/DTC

    • A last test failed (current DTC) clears when the diagnostic runs and does not fail.
    • A History DTC clears after forty consecutive warm-up cycles, if this or any other emission related diagnostic does not report any failures.
    • Use a scan tool in order to clear the MIL/DTC.

Diagnostic Aids

Important: 

   • Remove any debris from the PCM\TAC module connector surfaces before servicing the PCM. Inspect the PCM connector gaskets when diagnosing/replacing the module. Ensure that the gaskets are installed correctly. The gaskets prevent contaminate intrusion into the PCM.
   • For any test that requires probing the PCM or a component harness connector, use the Connector Test Adapter Kit J 35616 . Using this kit prevents damage to the harness/component terminals. Refer to Using Connector Test Adapters in Wiring Systems.

For an intermittent, refer to Symptoms .

Test Description

The numbers below refer to the step numbers on the diagnostic table.

  1. Further circuit diagnosis may require I/P removal. Test the circuit from the PCM to the tachometer for being open, shorted to ground or, voltage. If you can not find any trouble, follow the appropriate I/P diagnostic procedure.

Step

Action

Values

Yes

No

1

Did you perform the Powertrain On-Board Diagnostic (OBD) System Check?

--

Go to Step 2

Go to Powertrain On Board Diagnostic (OBD) System Check

2

Important: If the I/P is completely inoperative, refer to Diagnostic System Check - Instrument Cluster in Instrument Panel, Gauges, and Console.

With the engine running, does the vehicles tachometer indicate engine RPM?

--

Go to Diagnostic Aids

Go to Step 3

3

  1. Turn OFF the ignition.
  2. Disconnect the PCM connector located on the same side as the manufacturer's logo. Refer to Powertrain Control Module Replacement .
  3. Install the Signal Generator Tester J 33431-B to PCM harness connector terminal containing the Engine Speed Output circuit and the other to ground.
  4. Turn ON the ignition.
  5. Turn ON the Signal Generator Tester.
  6. Set the Signal Generator Tester to generate a tachometer signal.

Does the vehicle's tachometer indicate a RPM?

--

Go to Step 4

Further diagnosis of circuit is required. Go to Diagnostic System Check - Instrument Cluster in Instrument Panel, Gauges, and Console

4

  1. Inspect for a poor connection at the PCM connector. Refer to Testing for Intermittent Conditions and Poor Connections in Wiring Systems.
  2. If you find a poor connection repair as necessary. Refer to Repairing Connector Terminals in Wiring Systems.

Did you find and correct the condition?

--

Go to Step 6

Go to Step 5

5

Important: Program the replacement PCM.

Replace the PCM. Refer to Powertrain Control Module Replacement .

Is the action complete?

--

Go to Step 6

--

6

  1. Select the Diagnostic Trouble Code (DTC) option and the Clear DTC option using the scan tool.
  2. Start the engine and idle at the normal operating temperature.
  3. Select the Diagnostic Trouble Code (DTC) option and the Specific DTC option, then enter the DTC number using the scan tool.
  4. Operate vehicle within the conditions for running this DTC as specified in the supporting text, if applicable.

Does the scan tool indicate that this test failed?

--

Go to Step 2

Go to Step 7

7

Select the Capture Info option and the Review Info option using the scan tool.

Does the scan tool display any DTCs that you have not diagnosed?

--

Go to the applicable DTC table

System OK