GM Service Manual Online
For 1990-2009 cars only
Makes
🢒
Chevrolet
🢒
2005
🢒
Corvette
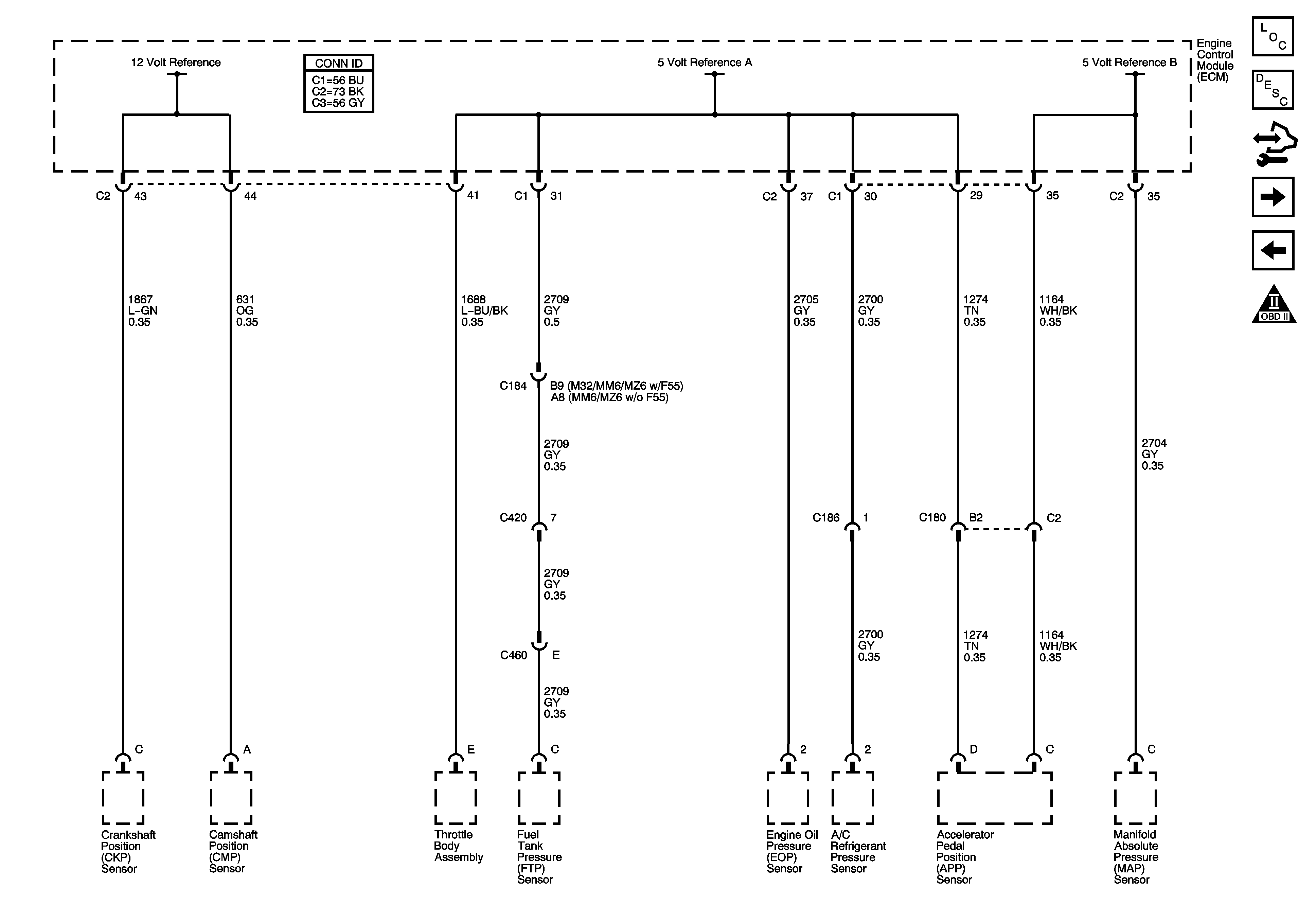
🢒 12 Volt and 5 Volt Reference Bussing
12 Volt and 5 Volt Reference Bussing
12-Volt and 5-Volt Reference Bussing
Master Electrical Component List
Engine Control Module Description
Control Module References
Low Reference Bussing
DLC, Ground, MIL and Power
OBD II Symbol Description Notice