GM Service Manual Online
For 1990-2009 cars only
Makes
🢒
Chevrolet
🢒
2005
🢒
Corvette
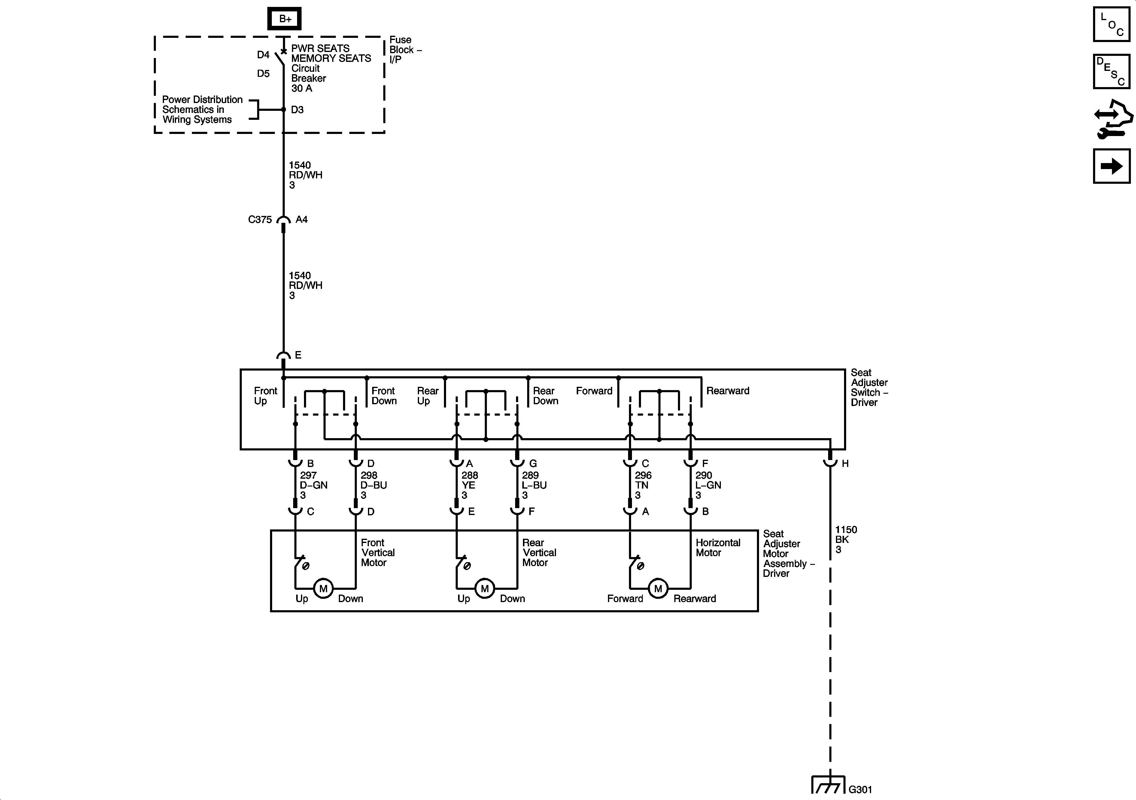
🢒 Power Seat (w/o AAB)
Power Seat (w/o AAB)
Power Seat (w/o AAB)
Master Electrical Component List
Power Seats System Description and Operation
Control Module References
Memory Seat 1 of 2 (w/AAB)
Fuse Block-Underhood Fuses; BATT1, Fuse Block-I/P Fuses; HEATED SEAT LH, HEATED SEAT RH, POWER LUMBAR LH/RH, Fuse Block-I/P Circuit Breakers; DOOR CONTROLS, POWER SEATS
G301