GM Service Manual Online
For 1990-2009 cars only

Differential Carrier Cover and Seal Replacement - Left Side W/O RPO KNR

Tools Required

J 46405 Output Shaft Seal Installer

Removal Procedure


    Object Number: 1248094  Size: SH
  1. Raise and suitably support the vehicle. Refer to Lifting and Jacking the Vehicle.
  2. Remove the LH rear tire and wheel assembly. Refer to Tire and Wheel Removal and Installation.
  3. Remove the LH wheel drive shaft. Refer to Wheel Drive Shaft Replacement.
  4. Remove the LH muffler assembly. Refer to Exhaust Muffler Replacement - Left Side.
  5. Drain the fluid from the differential. Refer to Rear Axle Lubricant Replacement.

  6. Object Number: 1251795  Size: SH
  7. Support the differential and remove the left differential mount.
  8. Clean any dirt or debris from around the differential cover.
  9. Remove the bolts (2) retaining the differential cover (3) and push out the dowel pin.
  10. Remove the differential cover from the differential.
  11. Important: Ensure that the magnet (5) that resides at the bottom of the differential case is not discarded.

  12. Remove and discard the O-ring seal (4) and the axle seal (1) from the differential side cover.

Installation Procedure


    Object Number: 1251795  Size: SH
  1. Clean the O-ring sealing surface on the differential cover and the differential housing.
  2. Install a new O-ring seal  (4) to the differential cover (3).
  3. Install the differential cover to the differential.
  4. Notice: Refer to Fastener Notice in the Preface section.

  5. Install the dowel pin and the differential cover retaining bolts (2).
  6. Tighten
    Tighten the differential cover bolts to 28 N·m (20 lb ft).

  7. Tighten the bolt retaining the left differential mount.
  8. Tighten
    Tighten the differential mount bolt to 50 N·m (37 lb ft).

  9. Install the axle seal into the differential cover using J 46405 .
  10. Fill the differential with the proper fluids and to the proper level. Refer to Rear Axle Lubricant Replacement.
  11. Install the LH muffler assembly. Refer to Exhaust Muffler Replacement - Left Side.
  12. Install the LH wheel drive shaft. Refer to Wheel Drive Shaft Replacement.
  13. Install the LH rear tire and wheel assembly. Refer to Tire and Wheel Removal and Installation.
  14. Lower the vehicle.

Differential Carrier Cover and Seal Replacement - Left Side With RPO KNR

Removal Procedure

  1. Raise and suitably support the vehicle. Refer to Lifting and Jacking the Vehicle.
  2. Remove the LH rear tire and wheel assembly. Refer to Tire and Wheel Removal and Installation.
  3. Remove the LH wheel drive shaft. Refer to Wheel Drive Shaft Replacement.
  4. Remove the LH muffler assembly. Refer to Exhaust Muffler Replacement - Left Side.
  5. Drain the fluid from the differential. Refer to Rear Axle Lubricant Replacement.
  6. Clean any dirt or debris from around the differential cover (left).

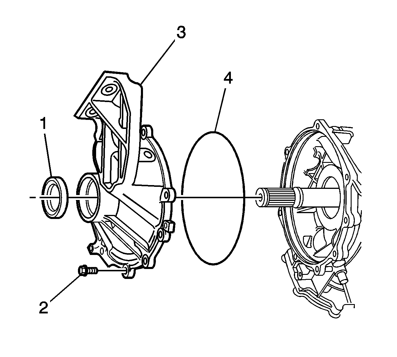
  7. Object Number: 1720125  Size: SH
  8. Remove the drive axle seal (1).
  9. Remove the bolts (2) retaining the differential cover.
  10. Remove the differential cover from the differential (3).
  11. Remove and discard the O-ring seal (4) from the differential side cover.

Installation Procedure


    Object Number: 1720125  Size: SH
  1. Clean the O-ring sealing surface on the differential cover and the differential housing.
  2. Install a new O-ring seal (4) to the differential cover.
  3. Install the rear drive axle seal (1).
  4. Install the differential cover (3) assembly to the differential.
  5. Notice: Use the correct fastener in the correct location. Replacement fasteners must be the correct part number for that application. Fasteners requiring replacement or fasteners requiring the use of thread locking compound or sealant are identified in the service procedure. Do not use paints, lubricants, or corrosion inhibitors on fasteners or fastener joint surfaces unless specified. These coatings affect fastener torque and joint clamping force and may damage the fastener. Use the correct tightening sequence and specifications when installing fasteners in order to avoid damage to parts and systems.

  6. Tighten the nut retaining the transmission to the transmission LH mounting stud.
  7. Tighten
    Tighten the differential to transmission nut to 25 N·m (18 lb ft).

  8. Fill the differential with the proper fluids and to the proper level. Refer to Rear Axle Lubricant Replacement.
  9. Install the LH muffler assembly. Refer to Exhaust Muffler Replacement - Left Side.
  10. Install the LH wheel drive shaft. Refer to Wheel Drive Shaft Replacement.
  11. Install the LH rear tire and wheel assembly. Refer to Tire and Wheel Removal and Installation.
  12. Lower the vehicle.