GM Service Manual Online
For 1990-2009 cars only
Figure 1:

Front Fascia Support


Object Number: 1358217  Size: LF
(1)Inflatable Restraint Front End Sensor - Right
(2)Inflatable Restraint Front End Sensor - Left
Figure 2:

Behind the Center of the I/P


Object Number: 1358215  Size: LF
(1)Inflatable Restraint Sensing and Diagnostic Module (SDM)
(2)Yaw and Lateral Accelerometer Sensor
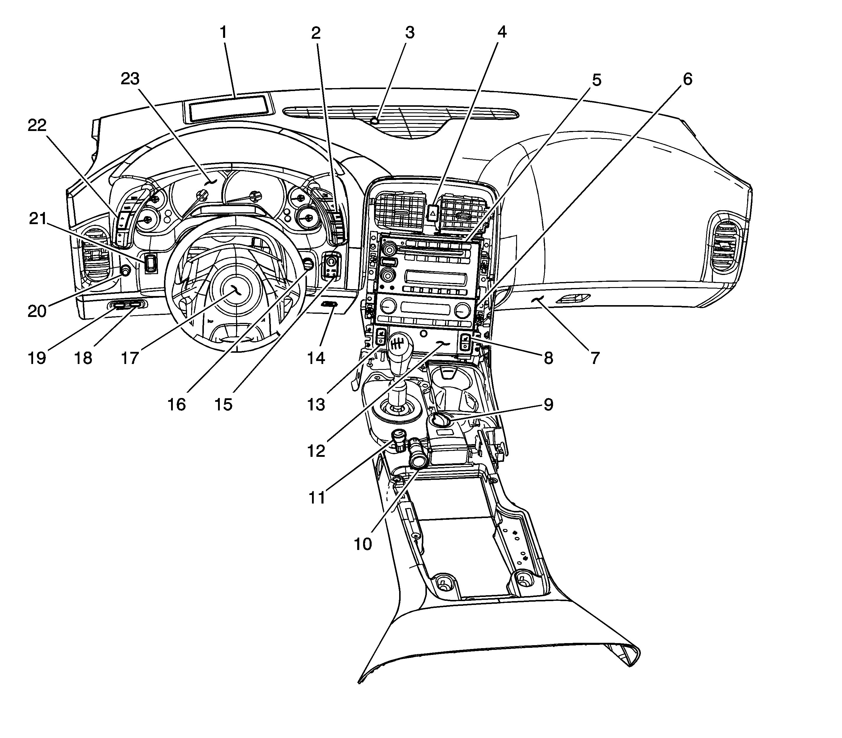
Figure 3:

I/P Console Components


Object Number: 1662596  Size: LF
(1)Head Up Display (HUD) (UV6)
(2)Driver Information Center (DIC) Switch
(3)Sunload Sensor Assembly
(4)Hazard Switch
(5)Radio
(6)HVAC Control Module
(7)I/P Compartment Lamp
(8)Heated Seat Switch - Passenger (KA1)
(9)Suspension Control Switch
(10)Auxiliary Power Outlet
(11)Traction Control Switch
(12)Cigar Lighter
(13)Heated Seat Switch - Driver (KA1)
(14)Courtesy Lamp - Left
(15)Ignition Mode Switch
(16)Air Temperature Sensor - Inside
(17)Inflatable Restraint Steering Wheel Module
(18)Rear Compartment Lid Release Switch - Interior
(19)Fuel Door Release Switch
(20)I/P Dimmer Switch
(21)Folding Top Control Switch (CM7)
(22)Head Up Display (HUD) Switch (UV6)
(23)Instrument Panel Cluster (IPC)
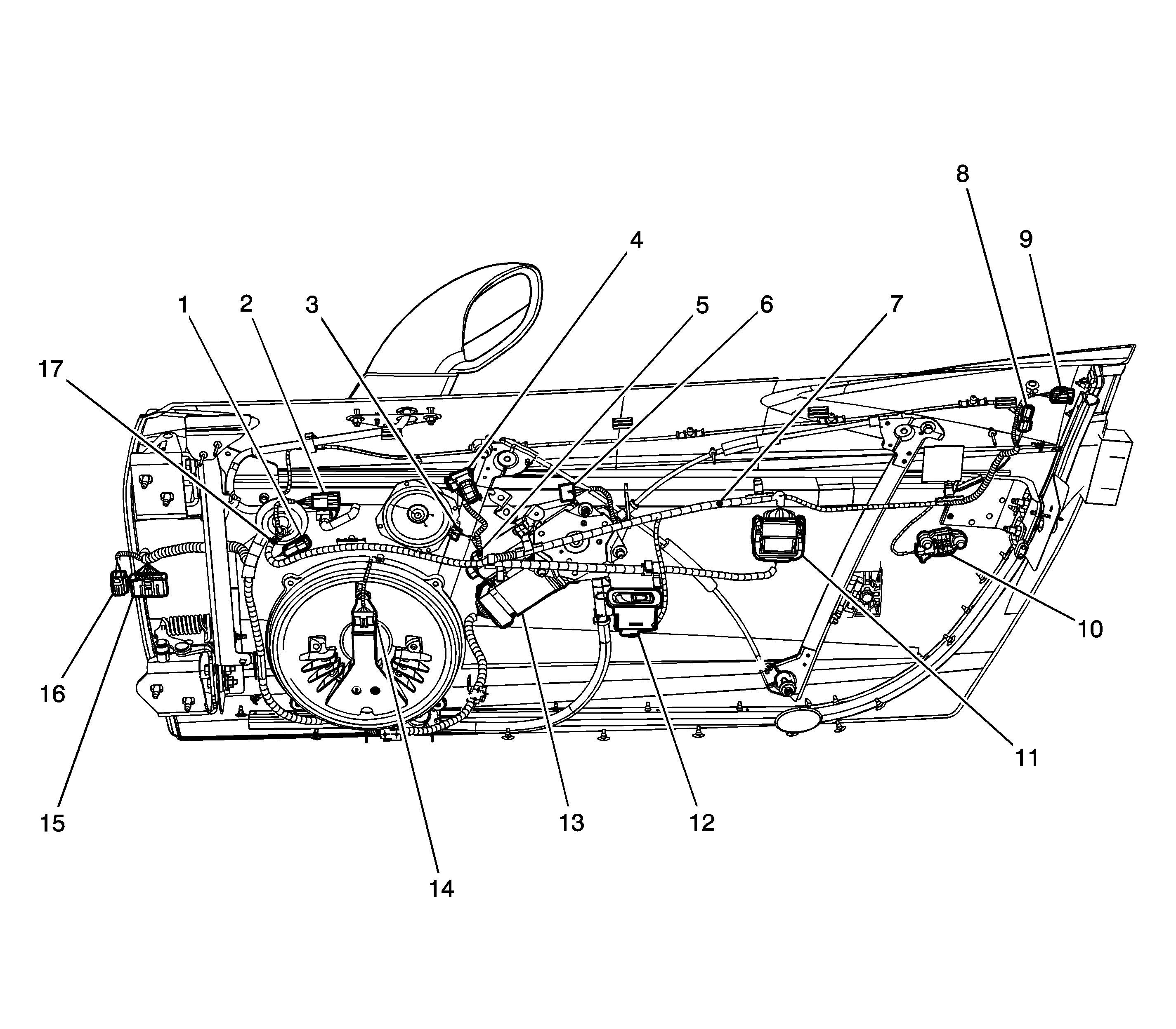
Figure 4:

Center of Steering Wheel


Object Number: 1653857  Size: LF
(1)Horn Switch Contacts
(2)Inflatable Restraint Steering Wheel Module Coil
(3)Horn Switch Contacts
Figure 5:

Inside Rearview Mirror


Object Number: 1662838  Size: LF
(1)Inflatable Restraint Front Passenger Presence System (PPS) ON/OFF Indicator
(2)Onstar Button Assembly
Figure 6:

Driver Seat Components


Object Number: 1653854  Size: LF
(1)Inflatable Restraint Seat Position Switch - Left
(2)Seat Rear Vertical Motor - Driver
(3)Seat Rear Vertical Position Sensor (AAB)
(4)Seat Front Vertical Motor - Driver
(5)Seat Front Vertical Position Sensor (AAB)
(6)Memory Seat Module - Driver (AAB)
(7)Heated Seat Module - Driver (KA1)
(8)Seat Horizontal Motor Position Sensor (AAB)
(9)Seat Horizontal Motor - Driver
(10)Inflatable Restraint Side Impact Module - Left (AJ7)
(11)Lumbar Switch - Driver
(12)Seat Adjuster Switch - Driver
(13)Seat Belt Pretensioner - Left and Seat Belt Switch - Driver
Figure 7:

Passenger Seat Components


Object Number: 1653853  Size: LF
(1)Seat Front Vertical Motor - Passenger (AG2)
(2)Seat Rear Vertical Motor - Passenger (AG2)
(3)Inflatable Restraint Seat Position Switch - Right
(4)Inflatable Restraint Front Passenger Presence System (PPS) Module
(5)Heated Seat Module - Passenger (KA1)
(6)Seat Horizontal Motor - Passenger (AG2)
(7)Seat Belt Pretensioner - Right and Seat Belt Switch - Passenger
(8)Heated Seat Cushion - Passenger
(9)Seat Adjuster Switch - Front Passenger
(10)Lumbar Switch - Passenger
(11)Inflatable Restraint Side Impact Module - Right (AJ7)
Figure 8:

Driver Door Components


Object Number: 1448643  Size: LF
(1)Door Handle Switch - Driver Exterior
(2)Door Lock Indicator - Driver
(3)S579
(4)S559
(5)Memory Seat Switch
(6)Door Lock Switch - Driver
(7)Speaker - LF Door Tweeter
(8)Outside Rearview Mirror - Driver C1
(9)S539
(10)Outside Rearview Mirror - Driver C2
(11)C503
(12)C501
(13)Speaker - Bose
(14)Driver Door Module (DDM)
(15)Driver Door Switch Assembly (DDSA)
(16)Door Handle Switch - Driver Interior
(17)C555
(18)Inflatable Restraint Side Impact Sensor - Left (AJ7)
Figure 9:

Passenger Door Components


Object Number: 1448644  Size: LF
(1)Outside Rearview Mirror - Passenger C2
(2)Outside Rearview Mirror - Passenger C1
(3)Speaker - RF Door Tweeter
(4)Door Lock Switch - Passenger
(5)S680
(6)Door Handle Switch - Passenger Interior
(7)S660
(8)Door Lock Indicator - Passenger
(9)Door Handle Switch - Passenger Exterior
(10)Inflatable Restraint Side Impact Sensor - Right (AJ7)
(11)C666
(12)Window Switch - Front Passenger
(13)Front Passenger Door Module (FPDM)
(14)Speaker - Bose
(15)C600
(16)C602 (U32)
(17)S640