GM Service Manual Online
For 1990-2009 cars only
Makes
🢒
Chevrolet
🢒
2007
🢒
Corvette
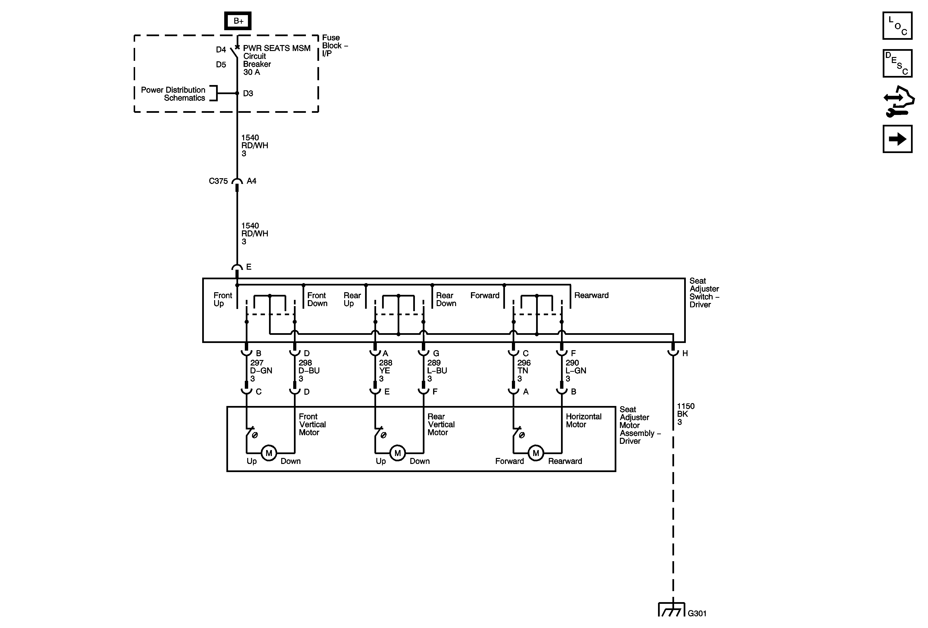
🢒 6-Way Power Seat (w/o AAB)
6-Way Power Seat (w/o AAB)
6-Way Power Seat (w/o AAB)
Master Electrical Component List
Power Seats System Description and Operation
Control Module References
Memory Seat (AAB) 1 of 2
Fuse Block - Underhood BATT1 Fuse, Fuse Block - I/P, DRVR HTD SEAT, PASS HTD SEAT Fuses, PWR SEATS MSM and PRW/WNDWS TRUNK/FUEL RELSE Circuit Breakers
G301