GM Service Manual Online
For 1990-2009 cars only
Makes
🢒
Chevrolet
🢒
2009
🢒
Corvette
🢒
Power and Signal Distribution
🢒
Data Communications
🢒 Folding Top Schematics
Figure
1:
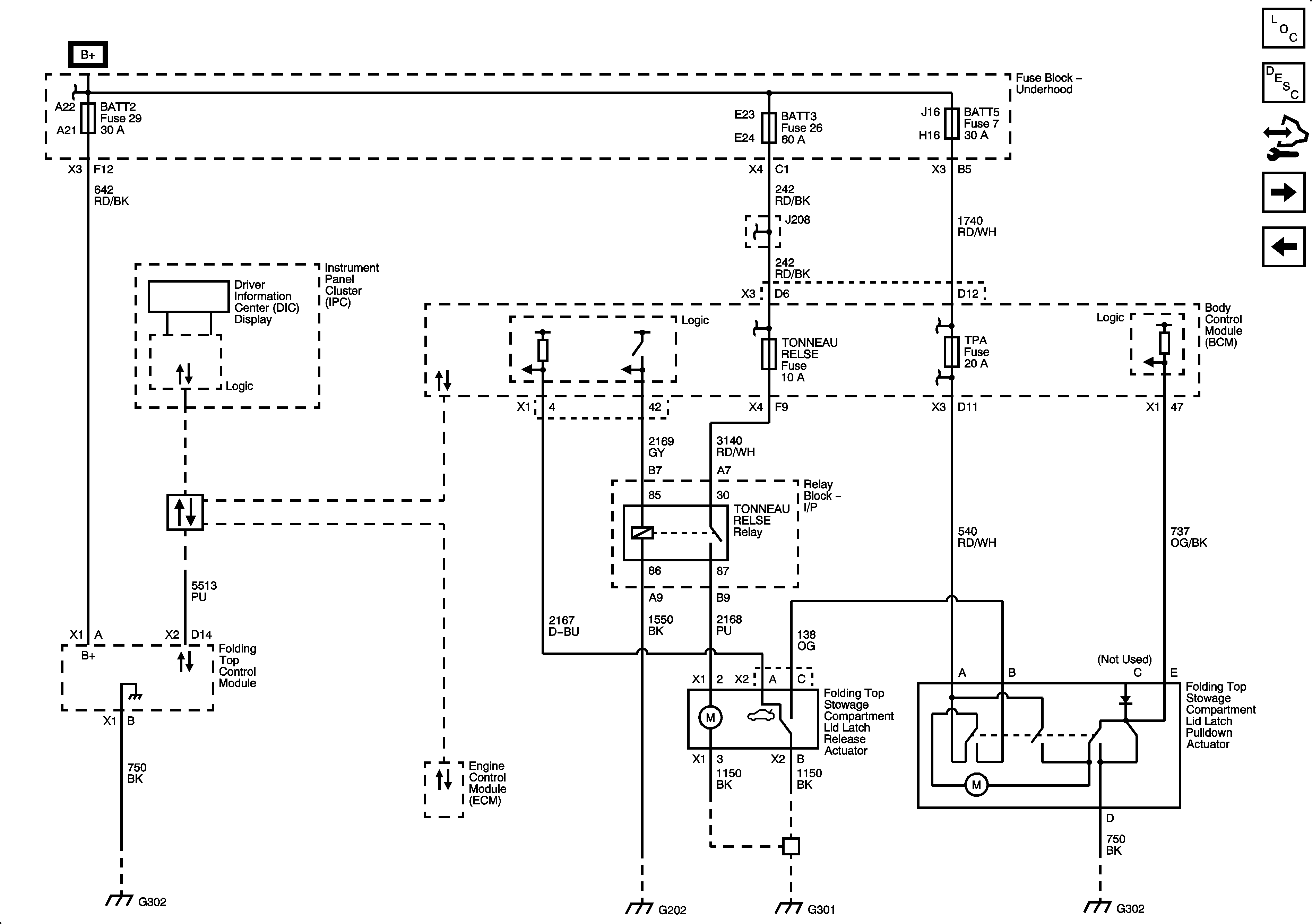
Manual Folding Top (Convertible without CM7)
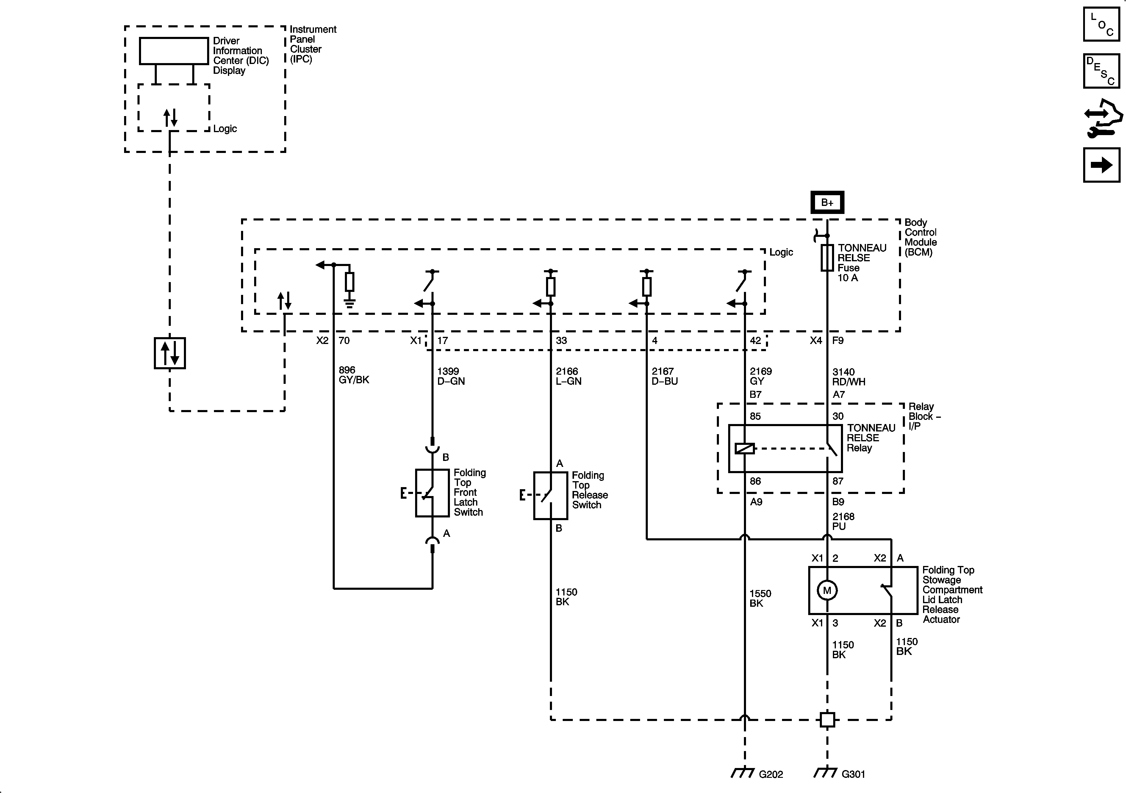
Figure
2:
Power, Ground, Serial Data, and Lid Controls (CM7)
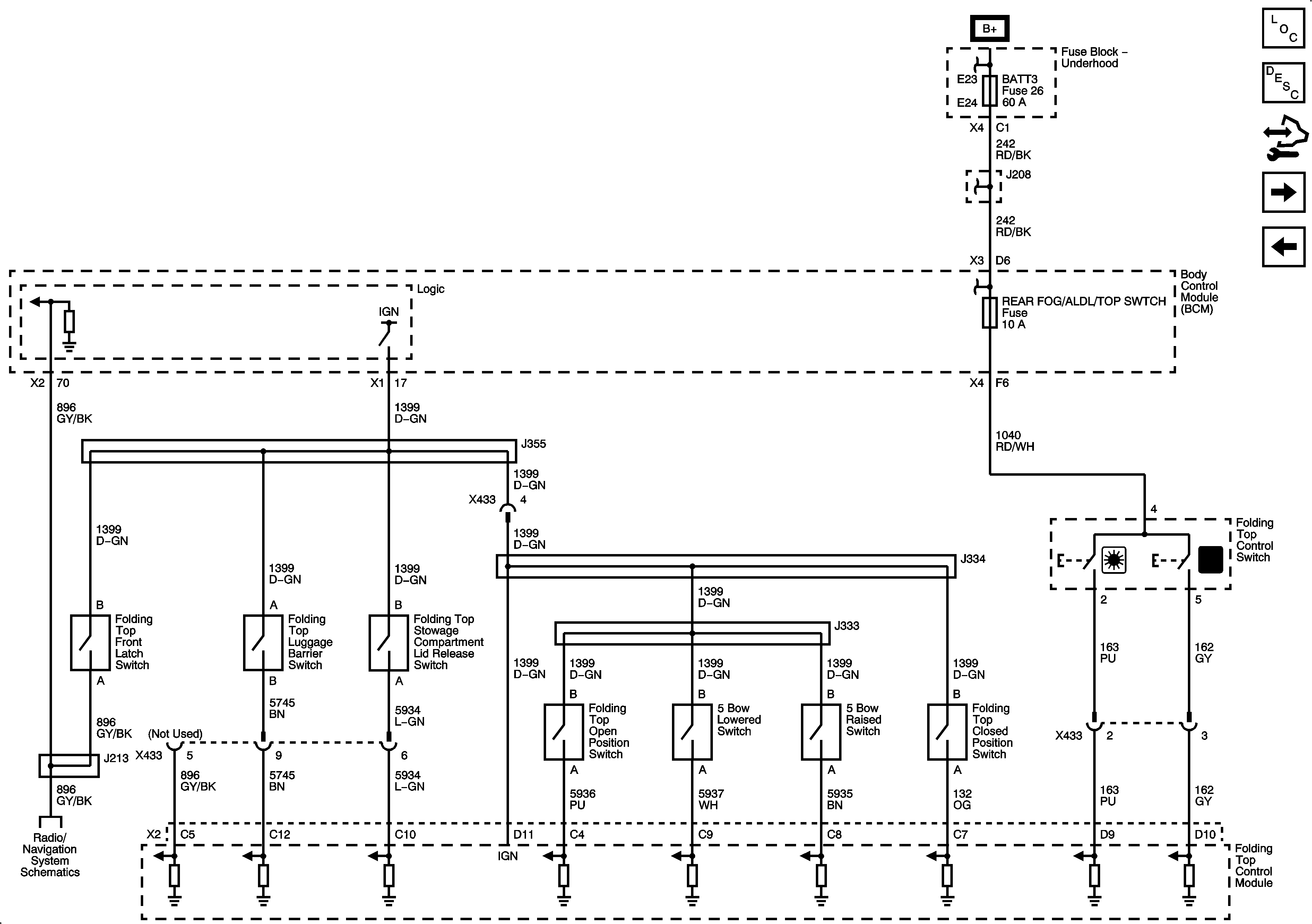
Figure
3:
Switches (CM7)
Figure
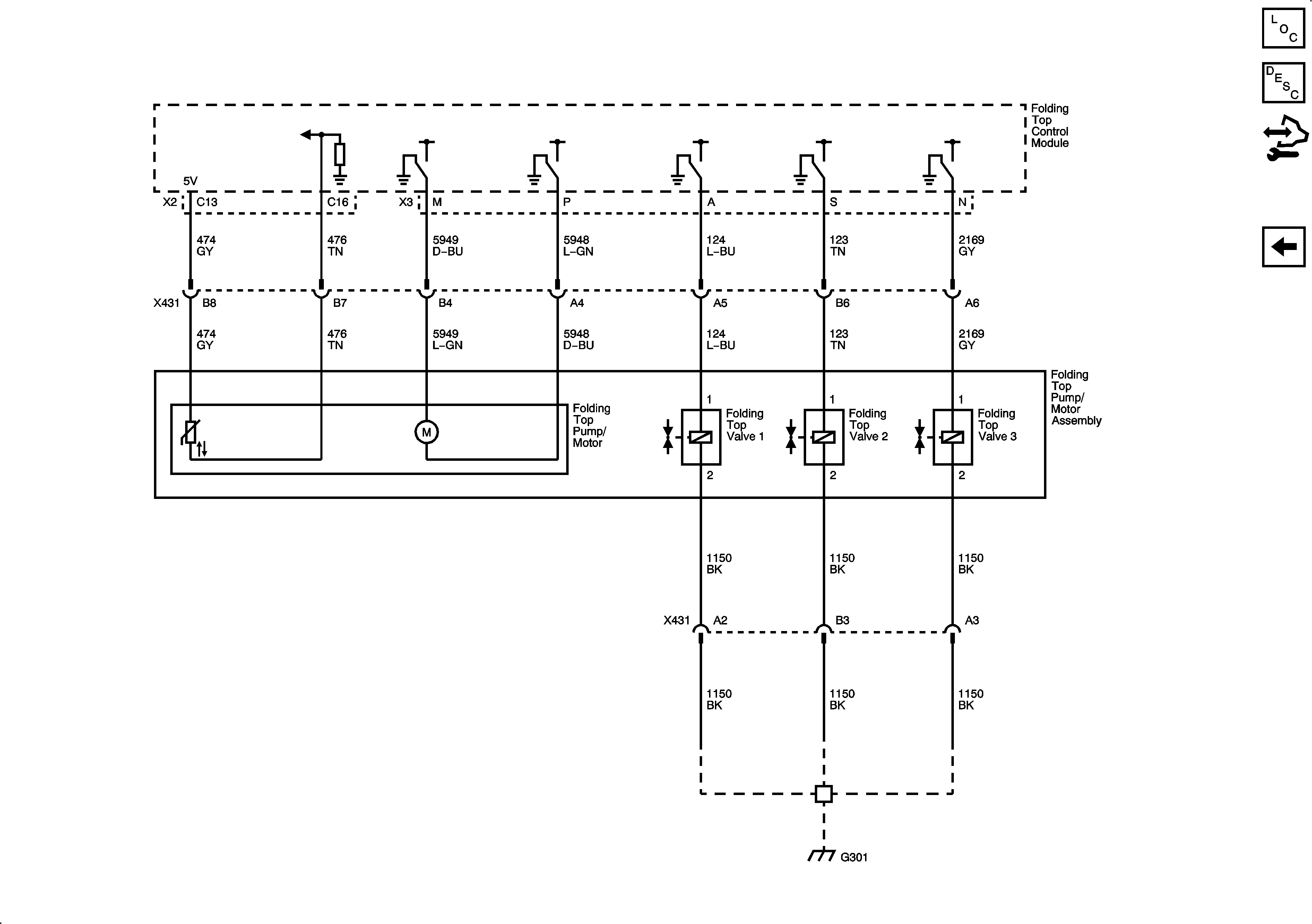
4:
Pump and Valves (CM7)