GM Service Manual Online
For 1990-2009 cars only
Makes
🢒
Chevrolet
🢒
2007
🢒
Epica
🢒
Body Systems
🢒
Horns
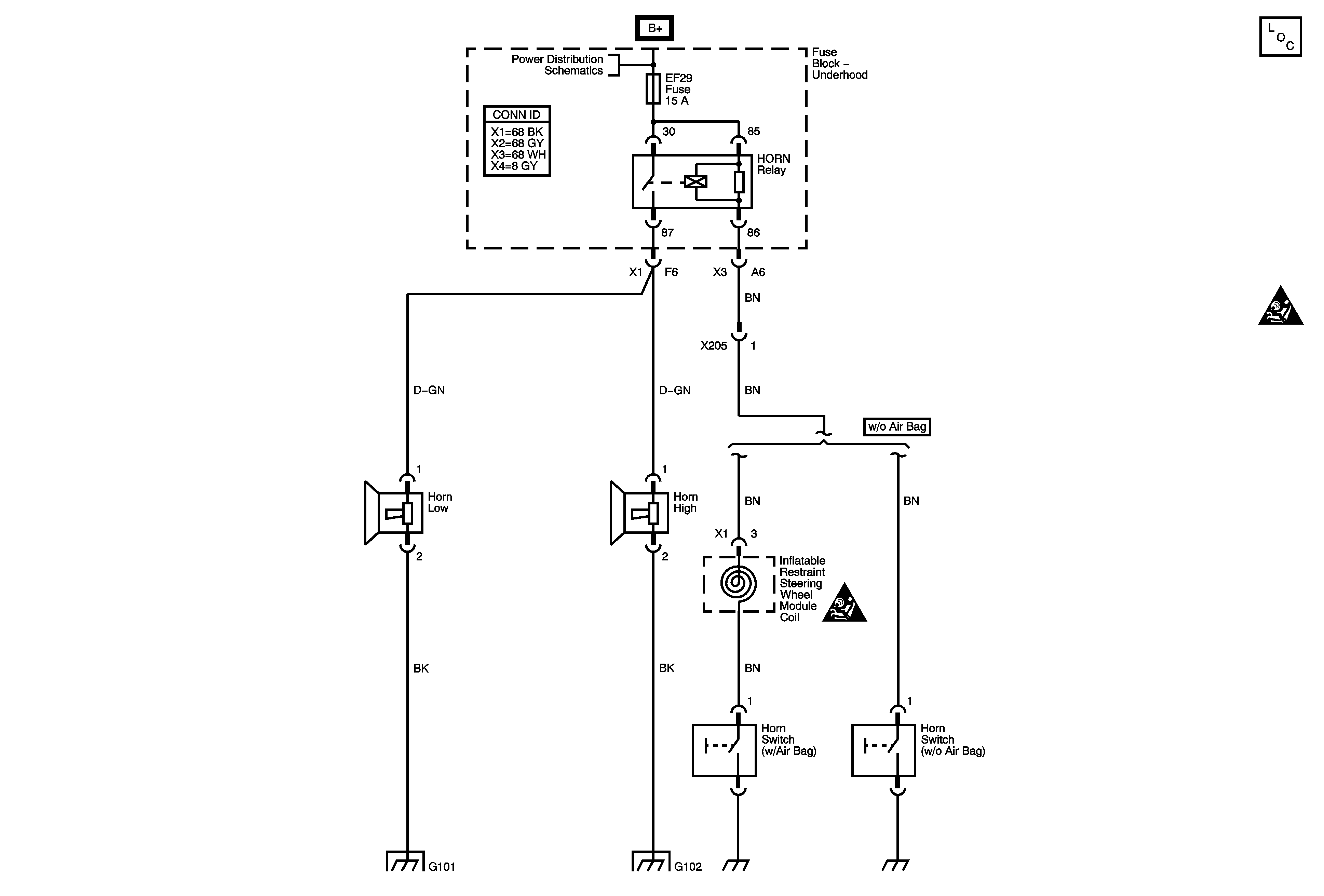
🢒 Horn Schematics
Master Electrical Component List
Horn Schematic Icons
Alternator, EF1, EF3, EF5, EF18, EF19, EF27, EF30, EF33 Fuses
Horn Schematic Icons
G101, G106, G107
G102