GM Service Manual Online
For 1990-2009 cars only
Makes
🢒
Chevrolet
🢒
2008
🢒
Epica
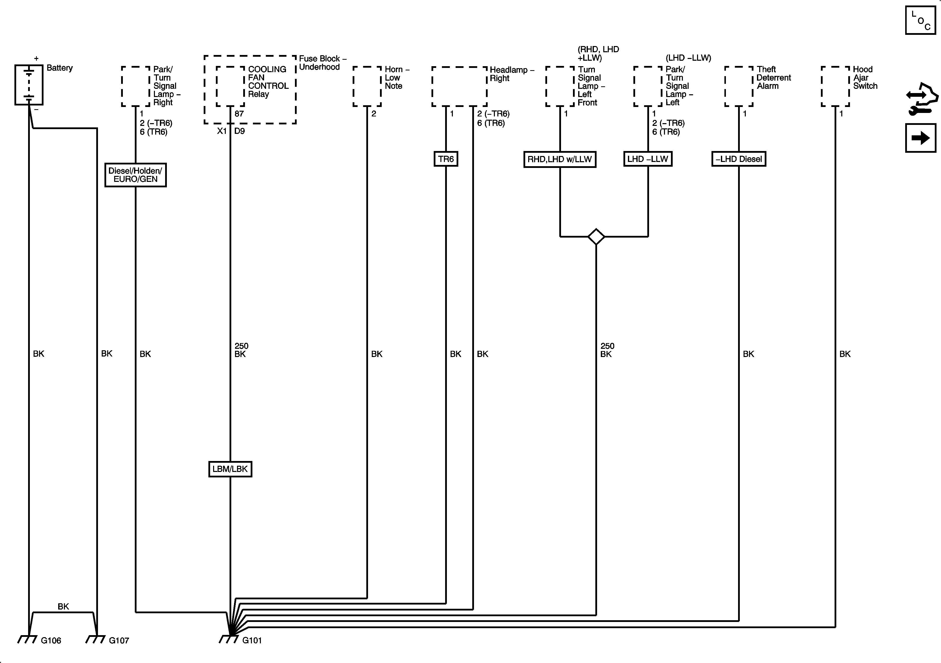
🢒 G101, G106, G107
G101, G106, G107
G101, G106, G107
Master Electrical Component List
Control Module References
G102