GM Service Manual Online
For 1990-2009 cars only
Makes
🢒
Chevrolet
🢒
1999
🢒
Express
🢒
Transmission/Transaxle
🢒
Automatic Transmission - 4L60-E
🢒 Automatic Transmission Controls Schematics
Figure
1:
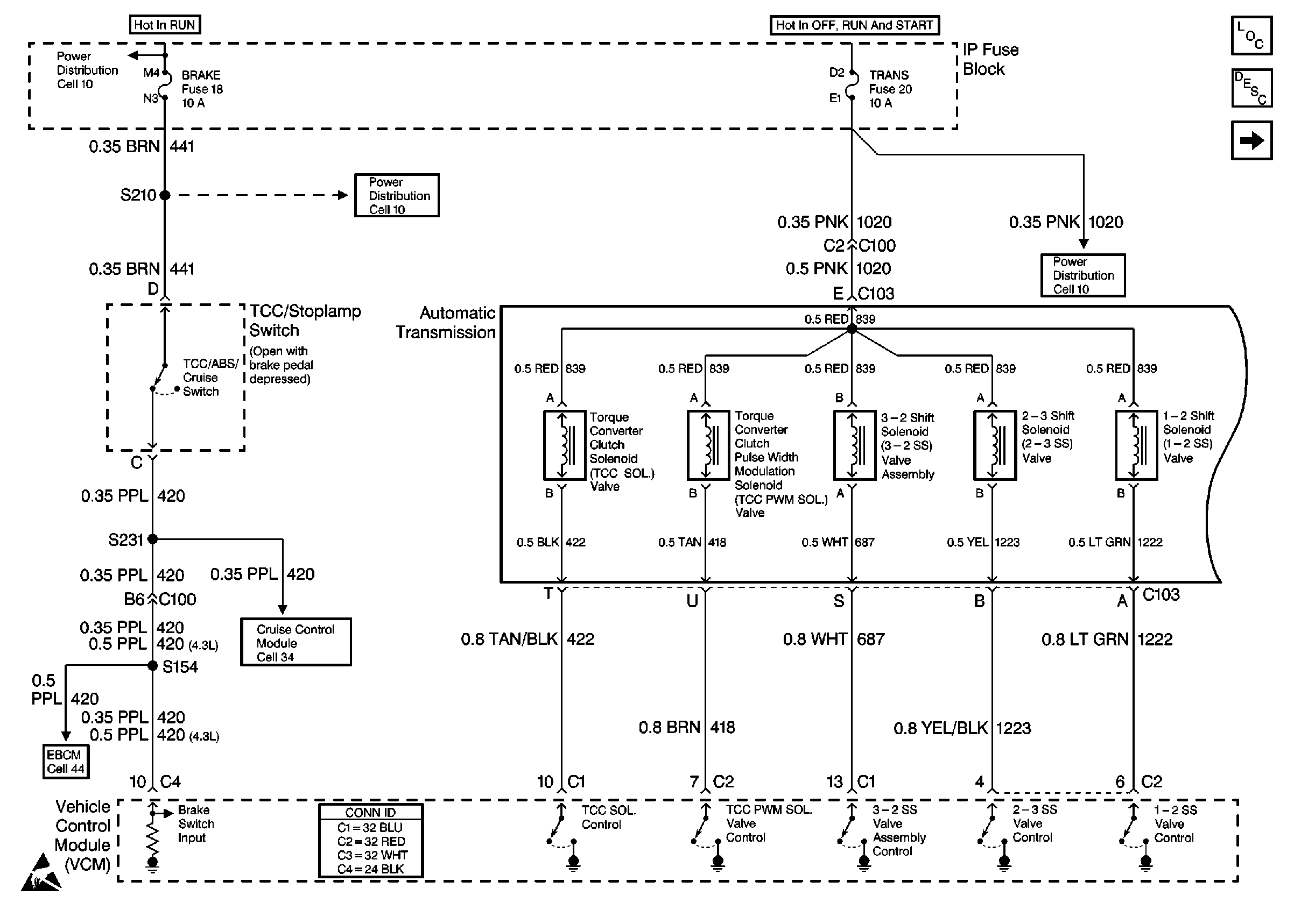
Cell 39: PWR and Solenoids
Automatic Transmission Components
Electronic Component Description
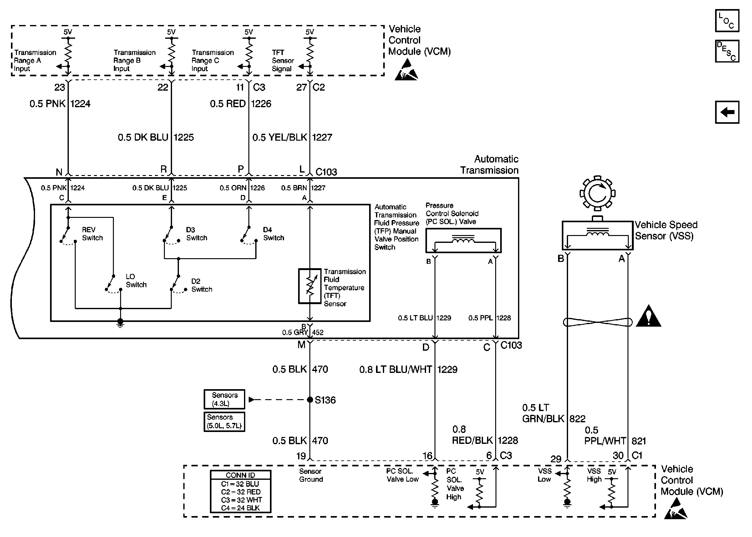
Cell 39: Switches And VSS
Cell 10: Ignition Switch, RR BLOWER, RR HVAC, BRAKE, HTR AC, CRUISE, RADIO, WIPER, PWR WDO, TRANS, CRANK Fuses
Cell 11: CRANK, CRUISE, HTR-A/C, BRAKE Fuses
Cell 11: TURN B/U and TRANS Fuses
Cell 34: Gasoline Engine
Cell 44: IP, VCM, EBCM, and VSS
Automatic Transmission Components
Handling ESD Sensitive Parts Notice
Figure
2:
Cell 39: Switches And VSS
Automatic Transmission Components
Electronic Component Description
Cell 39: PWR and Solenoids
Cell 20: Sensor Controls
Cell 21: Sensor Controls
Handling ESD Sensitive Parts Notice
Handling ESD Sensitive Parts Notice
Automatic Transmission Schematic Icons
Automatic Transmission Components