GM Service Manual Online
For 1990-2009 cars only
Makes
🢒
Chevrolet
🢒
1999
🢒
Express
🢒
Body and Accessories
🢒
Doors
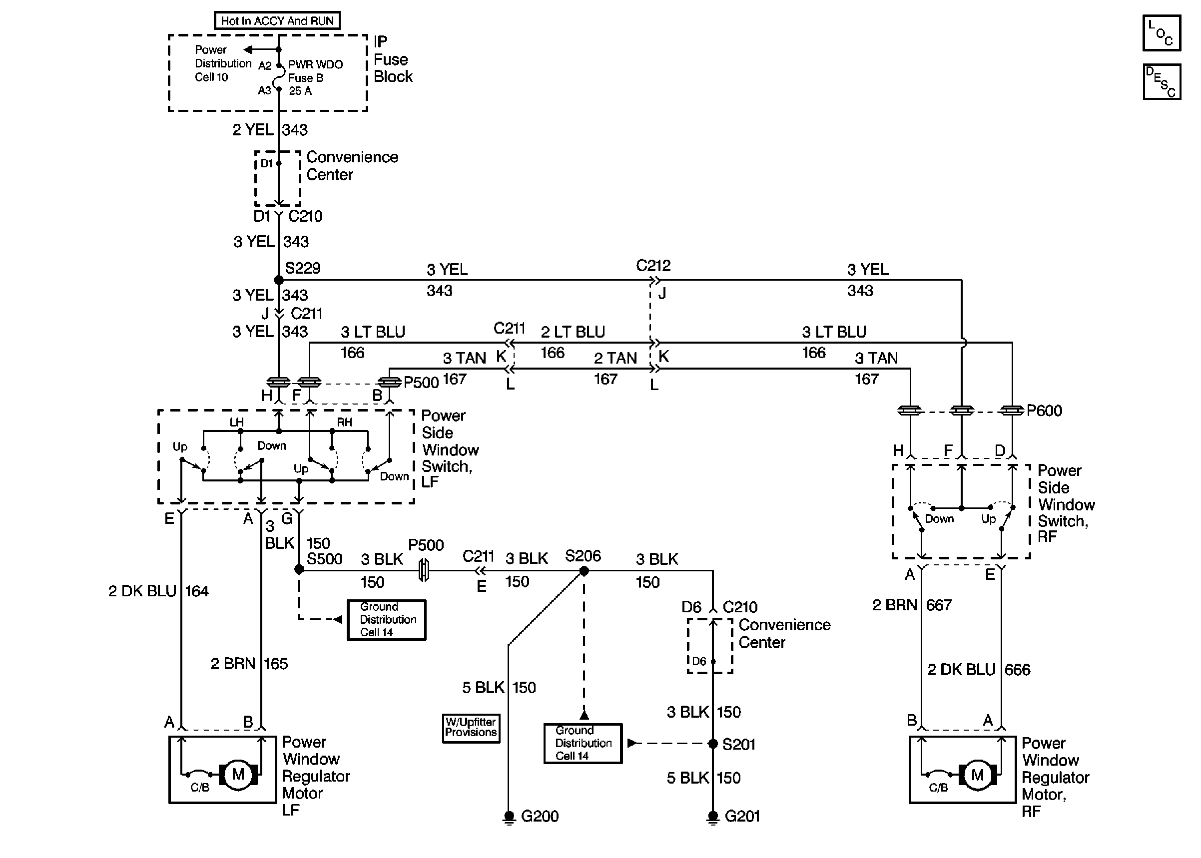
🢒 Power Window Schematics
Cell 120
Power Door Systems Components
Power Windows Circuit Description
Cell 10: Ignition Switch, RR BLOWER, RR HVAC, BRAKE, HTR AC, CRUISE, RADIO, WIPER, PWR WDO, TRANS, CRANK Fuses
Cell 14: G201
Cell 14: G200; C201, C208, C210 (G201)