GM Service Manual Online
For 1990-2009 cars only
Makes
🢒
Chevrolet
🢒
2000
🢒
Express
🢒 Theft Deterrent Flasher
Theft Deterrent Flasher
Theft Deterrent Flasher
LIGHTING and BATT Fuses
PARK LPS, SECURITY STRG, and DRL Fuses
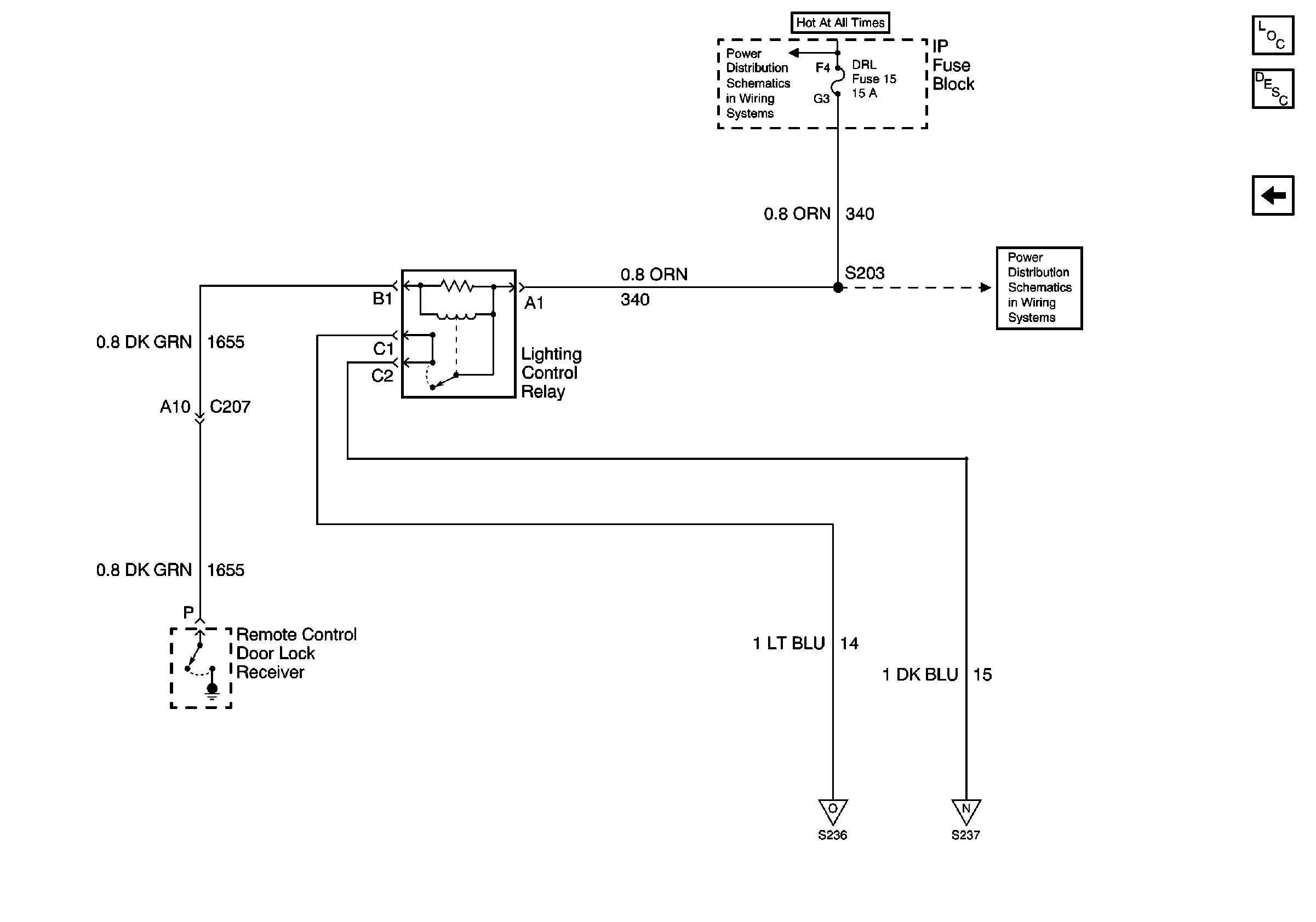
Lighting Systems Components
Exterior Lights Circuit Description Export
Rear License Plate Lamps
Turn/Hazard Lamp Flasher
Turn/Hazard Lamp Flasher