GM Service Manual Online
For 1990-2009 cars only
Makes
🢒
Chevrolet
🢒
2002
🢒
Express
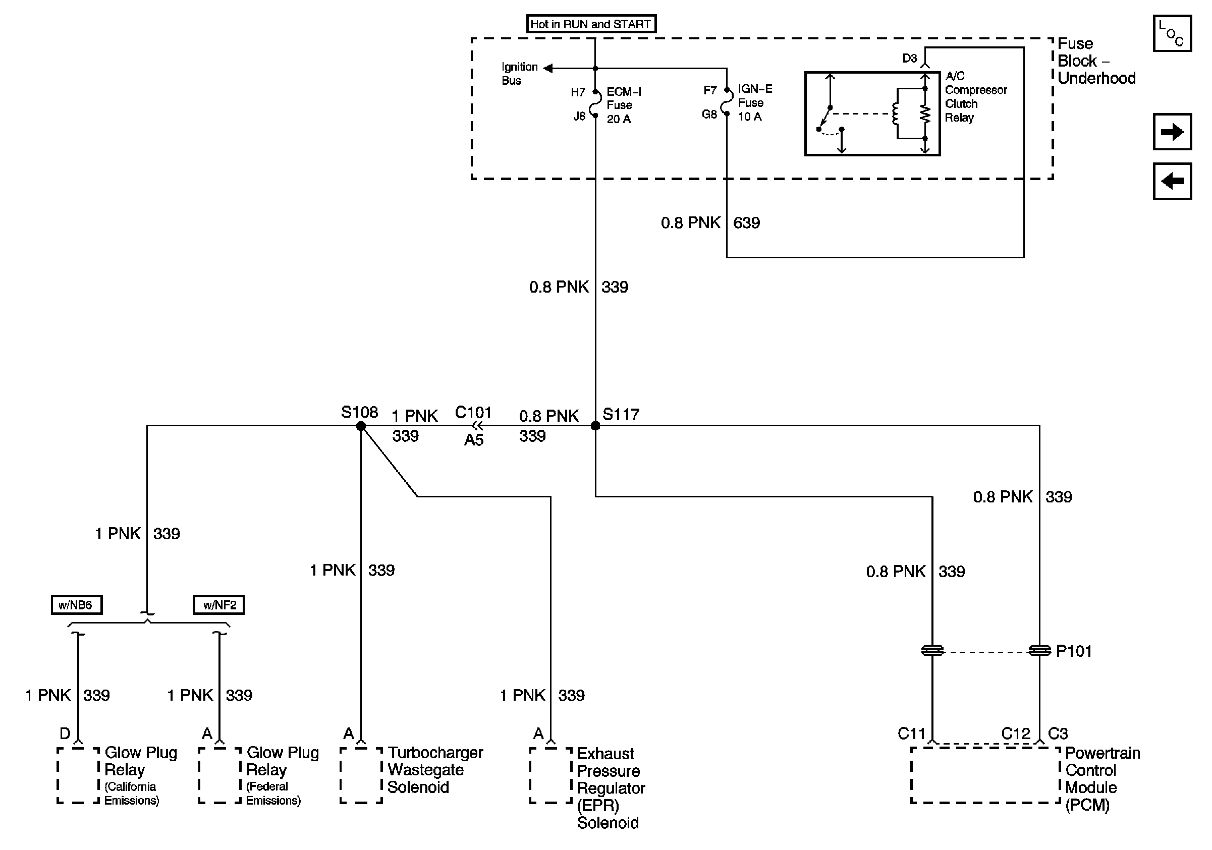
🢒 ECM 1 and Ignition E Fuses (6.5L)
ECM 1 and Ignition E Fuses (6.5L)
ECM 1 and Ignition E Fuses (6.5L)
Master Electrical Component List
ECM 1 and Ignition E Fuses - 8.1L
ECM 1 and Ignition E Fuses - 5.0L and 5.7L